A JUGOSZLÁV LÉGIERŐ LÉGI HADTESTEI
„Vazduhoplovni Avijacijski Korpus” (VaK)
1964-1986.
Strukturális reformizáció a Jugoszláv
Légierőben 1964-1986.
A „A JUGOSZLÁV LÉGIERŐ LÉGI HADTESTEI „Vazduhoplovni Avijacisjki Korpus”
(VaK) 1964-1986./ Strukturális reformizáció a Jugoszláv Légierőben 1964-1986.”
fejezetekben 1964-től 1986-ig bemutatásra kerülnek a légi (repülős) hadtestek
(VaK) és a hozzájuk tartozó ezredek, zászlóaljak, századok és további egységek.
Megjegyzem, hogy a hadtestekben funkcionáló erők esetében a történeti
kronológiát 1992-ig írom le, a jobb átláthatóság végett.
1980-as években újabb
haderőreform „Jedinstvo 1., 2., 3.” részeként megszűntették a 1964-től
funkcionáló légi (repülős) hadtesteket „Vazduhoplovni Avijacijski Korpus” (VaK)
és helyettük 1986-ban megalakult három körzeti légierő és légvédelmi
parancsnokság (RV i PVO), az 1., 5., és 3. hadtesti légvédelmi körzet, vagy
kerület (Oblast).
Az 1986-1992. strukturális
formációkat, az ezredek, zászlóaljak, századok és további egységek tekintetében
„A JUGOSZLÁV LÉGIERŐ ÉS LÉGVÉDELEM KÖRZETEI
(RV i PVO) 1986-1992./ Struktúrális reformizáció a Jugoszláv Légierőben
1986-1992.” című fejezetben kerül bemutatásra.
1964-től
a „Drvar-2” hadi modernizációs tervezet alapján, az 1959-től funkcionáló
repülős (légi) parancsnokságokból (VK)[1]
repülős (légi) hadtesteket „Vazduhoplovni Avijacijski Korpus” (VAK/VaK)
alakítottak ki. A „Drvar-2.” hadi reformizációs terv alapján a korábbi
„Vazduhoplovna Komanda” (VK) parancsnokságok beintegrálódnak a repülős (légi)
hadtestekbe (továbbiakban, mint VaK). Légi hadtestből (VaK) 1964-ben két darab
alakult meg, 1964. május 08-án az 1. repülős (légi) hadtest „VaK” és 1964.
május 08-án az 5. repülős (légi) hadtest „VaK”. A két hadtest mellett
természetesen továbbra is funkcionált a légierő és légvédelmi parancsnokság (KM
RV i PVO) közvetlen alárendeltségébe tartozó központi erők.
Az
1. VaK, Jugoszlávia területének keleti részét kontrolálta, „Zemun” bázison
funkcionáló, majd 1967. 12. 25-től „Nis” bázison működő hadtesti
főparancsnoksággal. A hadtest alá tartozott
„Batajnica, Ladevci , Nis , Skoplje (Skopje), Pristina” bázisok. 1986. május
02-án az 1. VaK, mint hadtesti struktúra megszűnt, átnevezésre került 3. körzeti
Légierő és Légvédelmi Parancsnokság megnevezésre (3. RV i PVO). Jugoszlávia
területéből az ország délkeleti részét kontrolálta a 3. RV i PVO,
illetékességébe tartozva „Nis , Skoplje (Skopje), Pristina , Ladevci ,
Golubovci” bázisokkal.
Az
5. VaK, Jugoszlávia területének nyugati részét kontrolálta, „Zagreb” bázison
funkcionáló, hadtesti főparancsnoksággal. A hadtest alá tartozott „Pleso ,
Lucko , Cerklje , Bihac , Pula, Zemunik” bázisok. 1986. május 02-án a 5. VaK,
mint hadtesti struktúra megszűnt, átnevezésre került 5. körzeti Légierő és
Légvédelmi Parancsnokság megnevezésre (5. RV i PVO). Jugoszlávia területéből az
ország északnyugati részét kontrolálta a 5. RV i PVO. Az 1991-ben kirobbanó
horvátországi háború végett, a zágrábi parancsnokságot és az egész 5. RV i PVO
erőit kivonták Szlovénia és Horvátország régiójából Boszniába és Szerbiába. A
főparancsnokságot „Bihac” légi bázisra vonták ki, ahol 1992-ig
működött.
1966. júliusában megalakult az 1. légi
(repülő) hadtest „Vazduhoplovni Avijacijski Korpus” (VaK) alá tartozó 11. légvédelmi
divízió „Protivvazduhoplovna-Odbrana” (dPVO), valamint az 5. légi (repülő) hadtest „Vazduhoplovni
Avijacijski Korpus” (VaK) alá tartozó 15. légvédelmi divízió
„Protivvazduhoplovna-Odbrana” (dPVO). 1986-ban a 11. dPVO divízióból
létrehozták az 1. körzeti Légierő és Légvédelmi Parancsnokságot (1. RV i PVO),
melybe beintegrálódott a 15. dPVO divízió.
A
Jugoszláv Légierő 1964-1986. közt funkcionáló légi (repülős) hadtesti
„Vazduhoplovni Avijacijski Korpus” (VaK) struktúrájában több haderőreformot is
végrehajtott. Ezek közé tartozott az 1966-1970. közt végrehajtott „Snaga”
tervet, az 1970-1975-ben kivitelezett „Rudo” terv[2]. A
repülőgép, és helikopter park modernizálása mellett, légvédelmi, légi
felderítési és megfigyelési központok, valamint a légierőt kiszolgáló
objektumok, épületek, bunkerok, raktárak, irányító központok, radarállomások
modernizációjára, fejlesztésére is sor került.
1960-tól már elkezdődött a légierőnél egy
intenzív objektumfejlesztési és modernizációs folyamat. Erre rányomta bélyegét
a világban zajló atomkorszaka hadászati demonstrációja. Nélkülözhetetlenné
váltak a már meglévő légierőt és légvédelmet kiszolgáló objektumok, elsősorban
katonai repterek, bázisok, raktárak még védhetőbbé tétele. Továbbá a repülők technikai
modernizációja is megkövetelte a kifutópályák fejlesztését, főleg a megjelenő
sugárhajtású gépek miatt is. 1958-1968. közt megtörtét a nyugat-boszniai bihácsi
„Zeljava” légi bázis „atom biztos” földalatti bunker-hangárainak „505. Klek”
kialakítása a „Pljesavica” hegyben [3], valamint a reptér
kifutópályájának modernizálódása, öt pálya kialakítása. Megépült a koszovói
„Pristina-Slatina” repteret kiszolgáló „Morava” földalatti bunker-hangár
kialakítása a „Goles” hegyben és öt leszállópálya, 1967-ben megépült a szerbiai
„Kraljevo” közelében lévő „Ladevci-Morava” civil-katonai reptér öt
leszállópályával[4].
1966-ban megnyitott a horvát tengerparton „Split” városhoz tartozó „Resnik”
repülőtér, melyhez elkészült a földalatti bunker-hangár „Cetina”1969-1970.közt[5], mindemellett továbbra is
működöt a közvetlen tengerparton lévő „Divulje” légi bázis, helikopterek és
hidroplánok számára. „Resnik” lényegében a korábban „Sinj” városban működő
„Glavica” kisrepteret[6] váltotta ki. 1965-ben
megnyitotta kapuit a haza polgári repülés számára a boszniai „Mostar-Ortijes”
reptér, ahol viszont 1969-1971-ben megépült a „Buna” földalatti bunker- hangár”
a „Velez” hegyben[7].
1961-ben beton leszállópályát kapott a montenegrói „Titograd” (Podgorica)
reptere, mely 1928-tól funkcionált „Vrela Ribnici-Cemovsko polje”[8] területén. Mindezek
mellett azonban 1961-től megkezdődött „Titograd” várostól délre egy új polgári
és katonai reptér kialakítása, mely 1977-ben nyitott meg és „Golubovci”
megnevezést kapta, tekintettel, hogy ezen település közelében épült meg[9]. Természetesen ezen
reptérhez is megépült egy földalatti bunker-hangár, a „Sicanik”[10], a „Sipcanik” hegyben,
mely a reptértől egy jó öt kilométerre árválkodott a „Tuzi” településnél.
1957-től már elkezdődött a boszniai
„Tuzla” város „Dubrava” repterének megépítése, mely 1966-ra fejeződött be[11]. A reptér három modern
kifutópályát kapott[12]. Szintén három modern
kifutópályát kapott „Batajnica, Pleso”.
1969-ben megépült a legendásnak mondható földalatti
„909” bunker bázis, főparancsnoksági rányító központ a „Strazevica” hegyben[13], 1969-ben a „Miroc”
földalatti központi légierő és légvédelmi parancsnokság „Glavni Operativni
Centar” (GOC)[14]
a „Jahorina” hegységben.
1965. évben létrehozták „Sombor” repterén
a 316. számú légi bázist. A bázis 1968-ban átalakult 86. számú reptéri
kiszolgáló zászlóaljjá. 1965-ben alakult meg a 512. légi bázis „Vrsac”
reptéren, mely 1968-ban szintén átalakult 64. számú reptéri kiszolgáló
zászlóaljjá. Ezzel egyetemben 1968. októberében alakult meg a „Vrsac” reptéri
katonai 502. számú légi bázis.
1960-1970. közt „Butimir, Cilipi, Udbina,
Moskanjci, Grobnicko Polje, Novo Mesto” civil repterek megerősített beton
bunker objektumokkal lettek ellátva „Armirano-Betonski Skloniste” (ABS).
[1][1]
1959. az újabb reformizáció éve. A korábbi divíziók átnevezésre kerülnek
repülős (légi) hadtesti parancsnokságokká „Vazduhoplovna Komanda” (VK). 1959-ben
létrehozott a Jugoszláv Légierő „Ratno Vazduhoplovstvo i Protivazdusna Odbrana„
(RV i PVO) öt darab (1., 3., 5., 7., 9.) légi parancsnokságot „Vazduhoplovna
Komanda” (VK). Bojan Dimitrijevic:
Jugoslovensko Ratno Vazduhoplovstvo I Protivvazdusna Odbrana.”
[2] Bojan
Dimitrijevic: Jugoslovensko Ratno Vazduhoplovstvo I Protivvazdusna Odbrana.(221-222-223.oldal)
[3] https:// hu. wikipedia. org/wiki/% C5%BDeljava_l%C3%A9git%C3%A1maszpont, https:// jna-sfrj.forumbo. net/t4050-jna-sifre- zeljava,
https://jna-sfrj.forumbo.net/t129-aerodrom-zeljava-klek-117-lapuk
[4] https://sh. wikipedia.org/wiki/Aerodrom_Pri%C5%A 1tina, https:// www. warhistoryonline.com/
guest-bloggers/underground-airbase-slatina.html, https:// jna-sfrj. forumbo.net/t128p75-aerodrom-slatina-pristina, https://jna- sfrj.forumbo.net/t2133-aerodrom-laevci, https://kvo. aerodromisrbije. rs/istorija-
aerodroma-morava/.
[5] https://en.wikipedia.org/wiki/Split_Airport,
http://www.balkanwarhistory.com/2017/06/airport-divulje-split-underground.html
[6]
https://hr.wikipedia.org/wiki/Zra%C4%8Dna_luka_Sinj
[7] http://mostar-airport.ba/en/?, http://www.balkanwarhistory.com/2017/10/underground-air-base-buna.html
[8] .(napjainkban „Spiro Mugosa” sport
repülőtér) https:// en. wikipedia. org/ wiki/ % C5 % A0 piro_ Mugo % C 5 % A
1a_Airport
[10] https://en.wikipedia.org/wiki/Podgorica_Airbase,
https://balkans.aljazeera.net/teme/2017/5/20/umjesto-aviona-ateriraju-vinska-burad
[11]
https://www.facebook.com/jna1951/posts/vojni-aerodrom-dubrave-tuzlaizgradnja-aerodroma-je-trajala-je-sve-od-1957-do-196/2192099727522220/
[12] https://jna-sfrj.forumbo.net/t142-aerodrom-dubrave-tuzla
[13] https: // galetovaputesestvija. com/
2017/ 04/ 07/ strazevica- 18- godina- kasnije/, http: //www. paluba. info/ smf/ index. php?topic=32152.15,
https://jna-sfrj.forumbo.net/f13-rz-i-pzo-rv-i-pvo
[14] https://dokumen.tips/documents/jna-jugoslovenska-narodna-armija.html
![]() |
Földalatti katonai légi irányítás és légvédelem. forrás: https://www.mycity-military.com/slika.php?slika=26096_286663661_strazevica.jpg |
A légierő és légvédelmi parancsnokság (KM RV i PVO) alá tartozó erők.
A Jugoszláv Légierő és Légvédelem Főparancsnoksága
„Komanda RV i PVO” (KM RV i PVO)[1]
„Zemun” bázison funkcionált. A főparancsnokság alá tartoztak, mint önálló erők;
a hírszerzési központ „Zemun” bázison „Obavestajni Centar RV” (OC)[2],
az elhárítási csoport „Zemun” bázison „Kontraobavestajna Grupa” (KOG)[3],
parancsnoki törzs „Zemun” bázison „Komanda Stana” (KMS), a 99. katonai rendész
század „Zemun” bázison „99. ceta Vojne Policije” (cVP)[4], a
98. összekötő század „Zemun” bázison „98. ceta veze” (CV), a légierő és
légvédelem adminisztrációs parancsnoki épülete „Dom RV i PVO”[5]
a „Zemun” bázison, a légügyi kísérleti központ „Vazduhoplovni Opitni Centar”
(VOC)[6]
„Batajnica” bázison, a 322. összekötő zászlóalj „Bataljun
za Vezu” (BZV), „Petrovaradin” bázison, a 321. összekötő
zászlóalj „Bataljun za Vezu” (BZV), a „Nedjarici”
(Sarajevo) bázison., a Légierő Egészségügyi Intézetet „Vazduhoplovni Medicinski
Institut” (VMI)[7]
„Zemun” bázison, a 63. ejtőernyős dandár „Padobranska Brigada” (Padbr)[8] „Nis”
bázison, a 975 repülős továbbképző központként „Vazduhoplovni Nastavni Centar” (VNC).
„Sombor” bázison, a 333. reptéri technikai zászlóalj „Aerodromsko Tehnicki
Bataljon” (ATEHB), a 890. légi szállító helikopter század „Transportna
Avijacijska Helikopterska Eskadrila” (TRHE), a 352. felderítő repülő
század „Izvidacka Avijacijska Eskadrila”
(IAE)[9], a
672. gépjárművezető képző- továbbképző központja „Autonastavni Centar” (ANC),
az 525.
oktató-kiképző század „Trenazna Avijacijska Eskadrila” (TAE), a 97. repülő
dandár „97.avijacijska brigada” (ABR). a 138. repülő dandár „avijacijska brigada”
(ABR).[10]
Meg
kell említeni, hogy az elmérgesedő jugoszláv-albán viszony végett, Jugoszlávia
és Albánia megromló kapcsolata és a koszovói albán nemzetiségi villongások
miatt a jugoszlávok 1981. októberében a „Pristina” légi bázison, közvetlen a
légierő és légvédelem főparancsnokság alá rendelve, megalakították a 80.
tartalék vadászrepülő ezredet „Lovacki Avijacijski Puk” (LAP). Az ezred
műveleti zónája Koszovóra terjedt ki, az ezredet azonban 1983. áprilisában
feloszlatták. Ezen ezredet szolgálta ki az 1981. októberében létrehozott 431.
tartalék légi bázis „Pristina” repterén. A bázis 1983. áprilisban szintén
megszűnt.[11]
A légierő mellett fontos feladata volt a
légierő és légvédelem főparancsnokság alá tartozó légvédelmi tüzér-rakétás (PVO) és légtérfigyelő és jelentő szolgálat (VOJIN)
erőinek[12].
A 63. ejtőernyős dandár
„Padobranska Brigada” (PADBR).
1967. októberben „Nis” légi bázison megalakult a 63. ejtőernyős
dandár „Padobranska Brigada” (PADBR) a korábban ejtőernyős központként
„Padobranski Centar” (PADOC) funkcionáló erőből, valamint a 148. ejtőernyős
zászlóaljból „Padobrasnki Bataljun”.[13]
A 63. PADBR dandár közvetlen a légierő főparancsnokság alá
tartozott 1982-től. [14]
A 322. összekötő zászlóalj „322. „Bataljun
za Vezu” (BZV), „Petrovaradin” bázison, és a 321. összekötő zászlóalj „321. „Bataljun
za Vezu” (BZV), a „Nedjarici” (Sarajevo) bázison.
1948.
augusztusában jött létre a 322. ezred szintű összekötő parancsnoki repülő
ezred. Korábban, 1944-ben szakaszként, 1945-től századként- kiegészülve rádiós
kommunikációs szakasszal-, majd 1946-tól zászlóaljként funkcionált. Végül
1948-ra ezred lett. Az ezred „Zemun” bázison állomásozott 1951-ig, majd
átirányították „Sapac” légi bázisra, aztán „Kiseljak” bázisra. Az 1960-as
években megszűnt mint ezred, az ezredből megalakították a légierő és légvédelem
főparancsnokságának közvetlen alárendeltségében a 321. és 322. zászlóalj szintű
összekötő repülő egységeket.
1964-ben alakult meg a 321. összekötő repülő
zászlóalj „Kraljevo” bázison, ahonnan 1967-ben átirányították „Novi Sad”
bázisára. 1968-ban „Zemun” katonai bázisra helyezték át, ahol megszűnt. 1971-ben
azonban ismét megalakulhatott, de már „Nedarica” bázison, közvetlen a Jugoszláv
Légierő főparancsnokság alá rendelve. 1992-ben a 2.
„RV i PVO” Légierő Körzeti Főparancsnokság” alá vezényelték és „Novi Sad”
bázisra irányították át.
A 322.
összekötő repülő zászlóalj „Kiseljak” bázison alakult meg, de 1967-ben
megszüntették. 1971-ben ismét létrehozták, de már a „Novi Sad” légi bázison,
közvetlen a Jugoszláv Légierő főparancsnokság alá rendelve. [15]
A 975 repülős
továbbképző központként „Vazduhoplovni Nastavni Centar” (VNC).
1953-ban létrejött a zombori (Sombor) JRV
(Jugoszláv Légierő megnevezése 1959.
előtt.) főparancsnokság irányítása alá tartozó toborzó központ „Regrutni
Centar” (RegC), mely 1956. júliusában 975. repülős továbbképző központként
„Vazduhoplovni Nastavni Centar” (VNC) funkcionált tovább, közvetlen a légierő
központi parancsnoksága alá tartozva. 1978-ban a továbbképző központom belül
megalakult a „szakácsképző” 28. számú intendáns
továbbképző század (28. INC). 1987-ben történő haderőreform részeként a 975.
kiképzési központot zászlóaljjá módosítják. A kiképző zászlóaljon belül
különböző had nemek kiképzési századai jöttek létre, intendáns,
összekötői, katonai rendész, vegyi-biológiai-nukleáris támadás elleni.
Létrejött a zászlóaljon belül az összekötői szakasz és gyakorlótéri kiképző
szakasz is.[16]
A 333. reptéri technikai zászlóalj „Aerodromsko Tehnicki Bataljon” (ATEHB).
1949-ben
jött létre „Batajnica” légi bázison. 1953-ban Leskovácra, 1956-ban
Tuzlába,1961-ben Kraljevóba, 1965-ben Bela Crkva, 1968-ban Pancsevó reptér
bázisra irányítva.[17]
A 890. légi szállító helikopter század
„Transportna Avijacijska Helikopterska Eskadrila” (TRAHE).
1987-ben a 138. repülő dandár (ABR)
helikopter osztályából alakulhatott meg a 890. légi szállító helikopter század
„Transportna Avijacijska Helikopterska Eskadrila” (TRHE), „Batajnica” légi
bázison, mint a légierő főparancsnokság (RV i PVO KM) önálló százada. 1991-től
1992-ig a 138. légi szállító repülő dandár (TRABR) alá sorolták be.[18]
A 672.
gépjárművezető képző- továbbképző központja „Autonastavni Centar” (ANC)
Az 1. VaK alá rendelve
1964-ben „Kovin” bázison alakult meg a 672. járművezető kiképző század.
1967-68. közt a századot zászlóalj szintre emelték. 1978. novemberétől már 672.
járművezető kiképző központként „Autonastavni Centar” (ANC) funkcionált. 1978.
novemberben létrejött „Kovin” légi bázison a 672. gépjárművezető képző avagy
továbbképző központja „Autonastavni Centar” (ANC) a légierőnek. Az ANC a 672.
gépjárművezető képző zászlóaljból „Autonastavni Bataljun” (ATNB)[19]
és a hozzárendelt korábban „Pleso” légi bázison állomásozó 376. gépjárművezető képző
századból „Autonastavni Ceta” (ANTC/ATC vagy ANC)[20]
alakult meg 1980-ra. Az ANC alá tartozott négy járművezető kiképző század
„Autonastavna Ceta”.század; 376. ATC, 643. ATC, 672. ATC, 684. ATC[21]
és egyéb kisegítő alakulatok.[22]
Az 525. oktató-kiképző század „Trenazna
Avijacijska Eskadrila” (TAE).
Az 525. oktató-kiképző század „Trenazna Avijacijska Eskadrila” (TAE) 1967. júliusában alakult meg a „Batajnica” légi bázison, mint önálló század, közvetlen a légierő főparancsnokság alá (KM RV i PVO) rendelve. Korábbi időszakban a légügyi kísérleti központ „Vazduhoplovni Opitni Centar” (VOC)[23] keretében működött a „Batajnica” bázison. Ezt követően, mint önálló század került a KM RV i PVO alárendeltségébe.
[1] https://otpisani.niceboard.com/spa/cyber%20fulkrum/450
[2] 1980. áprilisában alakult meg a OC
RV, a korábban 170. hírszerzési „Zemun” parancsnokságon állomásozó központban.
1987. februárban átalakították.
[3] 1980. áprilisában alakult meg a KOG.
[4] 1978. áprilisában alakult meg a
század szintű 99. katonai rendész egység a „Zemun” bázison. 1992. januártól a
Honvédelmi Minisztérium (SSNO) alá rendelve már zászlóaljként funkcionált, de
még ezen év júniusában visszaminősítésre került századdá. Bojan Dimitrijevic:
Jugoslovensko Ratno Vazduhoplovstvo I Protivvazdusna Odbrana.
[5] A „Dom RV i PVO” alá tartozott az
1956-tól funkcionáló navigációs szekció (Ljubljana), és navigációs szekció
(Novi Sad), az 1964-ben megalakult 1. VaK alá tartozó 3. légügyi együttműködési
csoport „Vazduhoplovna Grupa za Sadejstvo” és 3. összekötő szakasz, a szintén
1964-ben létrejött és az 5. VaK alá tartozó 4. légügyi együttműködési csoport
és 4. összekötő szakasz, valamint az 1964-ben megalakult 5. VaK alá tartozó 7.
légügyi együttműködési csoport és 7. összekötő szakasz. Bojan Dimitrijevic:
Jugoslovensko Ratno Vazduhoplovstvo I Protivvazdusna Odbrana.
[6] A VOC 1949-ben alakult meg és
működött Batajnicában. . Ezen
létesítmények a repülőgép park változatossága (hadizsákmányok, szövetséges
erőktől kapott, beszerzett gépek) miatt hasznosak voltak a légierő fejlesztése
szempontjából. 1950-ban egyesült a VTI-vel, de 1953-tól ismét önállóan
funkcionált. 1990-ben a VOC egy részéből létrejött a Repülési Tesztelési és
Üzemeltetési Szektor, „Sektor za ispitivanje u letu i eksploatacija”. Bojan
Dimitrijevic: Jugoslovensko Ratno Vazduhoplovstvo I Protivvazdusna Odbrana
[7] 1945. novemberben „Zemunik” bázison
létrehozták az első Repülős Egészségügyi Intézetet „Vazduhoplovni Medicinski
Institut” (VMI) . Zemunikban a VMI csak addig funkcionált, amíg meg nem épült a
Batajnica bázis, ahova a VMI átköltözött.
http://sr.wikipedia.org/wiki/Ваздухопловномедицински_институт
[8] LÁSD: Ejtőernyős képzés, deszant
zászlóaljak fejezet.
[9] 1990-től, mint önálló századot
1992-ig a légierő főparancsnokság (KM RV i PVO) alá sorolták be.
[10]
Bojan Dimitrijevic: Jugoslovensko Ratno Vazduhoplovstvo I Protivvazdusna
Odbrana.
[11]
Bojan Dimitrijevic:
Jugoslovensko Ratno Vazduhoplovstvo I Protivvazdusna Odbrana. https: // bih- srb- hrv. blogspot.
com/ 2015/ 11/ operacija- eksplozija. html, https: //www. jutarnji .hr/ vijesti/
senzacionalno- otkrice- tajni- plan-envera- hoxhe-za- napad- na- jugoslaviju-
nakon- titove- smrti- 1199495, http:// www. rtv.rs/sr_lat/ evropa/
mediji-albanija-planirala-napad-na-jugoslaviju_374945.html,
[12] LÁSD: LÉGVÉDELEM ÉS LÉGTÉRMEGFIGYELÉS
fejezet.
[13] LÁSD: Ejtőernyős képzés, deszant
zászlóaljak.
[14]
http://www.63padobranska.com/
[15] Bojan
Dimitrijevic: Jugoslovensko Ratno Vazduhoplovstvo I Protivvazdusna Odbrana.
[16] Bojan Dimitrijevic: Jugoslovensko Ratno
Vazduhoplovstvo I Protivvazdusna Odbrana.
[17]
Bojan Dimitrijevic: Jugoslovensko Ratno Vazduhoplovstvo I Protivvazdusna
Odbrana.”
[18] Bojan
Dimitrijevic: Jugoslovensko Ratno Vazduhoplovstvo I Protivvazdusna Odbrana.
[19] 672.
ATNB. 1949. júliusban alakult meg a zászlóalj a 48. repülőtechnikai
parancsnokság (VTK) alá
rendelve. 1964. májusban átszervezték. 1964-ben már csak századként
funkcionált, „Kovin” bázison. 1967. decemberben a század felfejlesztése
kezdődött el, mely végén 1968-ra újra zászlóaljként működött. 1978. novemberben
technikáját és személyzetét az 1978-ban létrejövő 672. ANC-be integrálták, ahol
századként működött tovább 1992-ig. Bojan Dimitrijevic: Jugoslovensko Ratno
Vazduhoplovstvo I Protivvazdusna Odbrana.”
[20] 376. ANC. 1949. júliusban alakult meg
gépjárművezető képző század „Pleso” bázison a 34. repülőtechnikai parancsnokság
(VTK) alá rendelve.1961-ben a 151. légi bázis alá vonják be. 1964-ben májusban
átszervezték. 1964-ben, mint század működött tovább, de 1968-ban bevonták a
672. ATNB zászlóaljba és „Pleso” bázisról „Kovin” bázisra irányították át.
1978-tól a 672. zászlóaljból létrejövő 672. ANC- ben, mint század funkcionált
tovább. 1986-tól az
1. RV i PVO légierő és légvédelmi körzeti parancsnoksága alá tartozott, 1992.
júniusban a légvédelmi hadtest „Korpus PVO” alá irányították.
[21] A 643. gépjárművezető képző- továbbképző század 1964-ben
alakult meg. 1987-től a 3. számú légierő és légvédelmi parancsnokság (3. RV i
PVO) alá rendelték. 1992-ben feloszlatták. A 672. gépjárművezető képző-
továbbképző század szintén 1964-ben alakult meg, „Kovin” bázison. 1967-ben
megkezdték az átszervezését és 1968. márciusában már, mint 672. gépjárművezető
képző- továbbképző zászlóalj funkcionált tovább. 1978-tól már gépjárművezető
képző- továbbképző központként (ANC) funkcionált. A 684. gépjárművezető képző-
továbbképző század már 1987-ben a légierő és légvédelem főparancsnoksága alá
tartozott (KM RV i PVO).
[22] 1966. decemberében alakult meg a 239.
járművezetői kiképző század „Autonastavna Ceta” (ANC), „Novi Sad” katonai
bázisán. Az 1. VaK alatt funkcionált, és zászlóaljjá felfejlesztették,
áthelyezve „Bela Crkva” bázisra. A 643. század 1964-ben alakult meg. 1987.
szeptemberben a 3. RV i PVO körzeti hadtesti parancsnokság alá vonták be.
1992-ben feloszlatták. A 684. századot 1987-től a légierő főparancsnokság alá
KM RV i PVO vonták be.
[23] A VOC 1949-ben alakult meg és
működött Batajnicában. Ezen
létesítmények a repülőgép park változatossága (hadizsákmányok, szövetséges
erőktől kapott, beszerzett gépek) miatt hasznosak voltak a légierő fejlesztése
szempontjából. 1950-ban egyesült a Légügyi Technikai Intézettel (VTI), de
1953-tól ismét önállóan funkcionált. 1990-ben a VOC egy részéből létrejött a
Repülési Tesztelési és Üzemeltetési Szektor, „Sektor za ispitivanje u letu i
eksploatacija”. Bojan Dimitrijevic: Jugoslovensko Ratno Vazduhoplovstvo I
Protivvazdusna Odbrana, Bojan Dimitrijevic: Vazduhoplovni Opitni Centar.
Beograd, 2003., https://www.airhistory.net/operator-unit/495/VOC-Vazduhoplovni-Opitni-Centar
![]() |
„Vazduhoplovni Opitni Centar” (VOC).forrás.
https://img.goglasi.com/img/203168619 |
1970-ben
a századba integrálták a korábban 119. légi szállító repülő ezredben (TRAP)[1] működő, és
ott 1970-ben megszűnő 890. összekötő repülő századot „Avijacijske Eskadrile za Vezu” (AEV) [2]
technikáját, valamint az 1968-tól a
légierő főparancsnokság „KM RV i PVO” önálló századaként funkcionáló
896. összekötő repülő századot „Avijacijske Eskadrile za Vezu” (AEV)[3].
1981.
novemberében az 525. TAE századhoz rendelték a korábban 98. repülő dandárban,
majd közvetlen az 1. légi hadtest „Vazduhoplovni Avijacijski Korpus” (VaK)
parancsnoksága alá tartozó 461. könnyű harcoló repülő századot „Eskadrila Laka
Borbena Aviacija” (ELABA)[4].
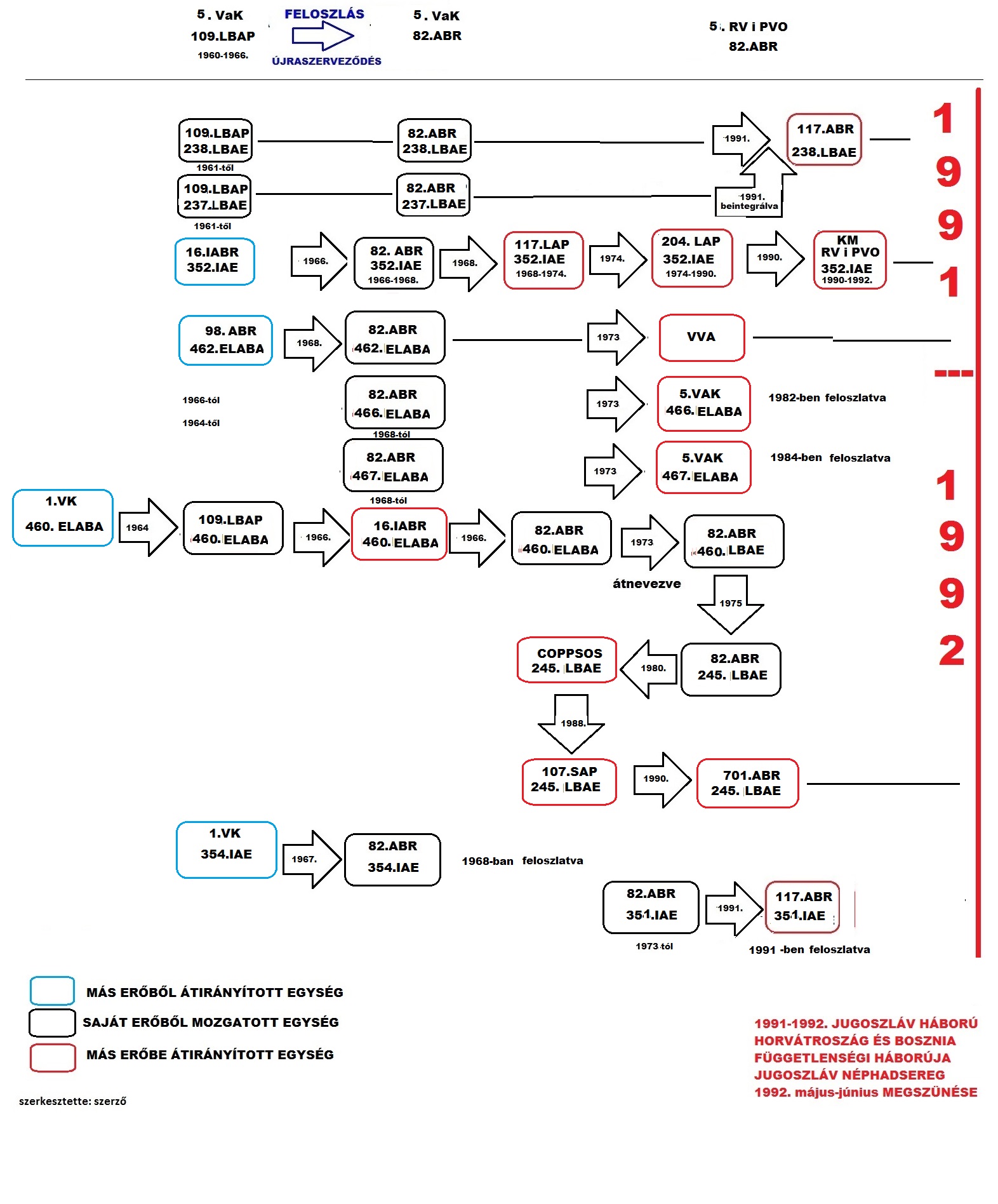
1980-as években újabb
haderőreform „Jedinstvo 1, 2. 3.” részeként megszűntették a 1964-től
funkcionáló légi (repülős) hadtesteket „Vazduhoplovni Avijacijski Korpus” (VaK)
és helyettük 1986-ban megalakult három körzeti légierő és légvédelmi
parancsnokság (RV i PVO). 1986-ban
az 525. oktató-kiképző századot „Trenazna Avijacijska Eskadrila” (TAE)
átkeresztelték 252. vadászbombázó repülő századdá „Lovacka Bombarderska
Avijacijska Eskadrila” (LBAE) és a légierő 1. körzeti légierő és légvédelmi
parancsnokság (RV i PVO) alá rendelték, ahol 1988-ig működött. [5]
A 525.
század rendelkezett 1967-71-ig „F–84 G Thunderjet” amerikai (USA) sugárhajtású vadászbombázó
repülőgéppel és jugoszláv összekötő, mentő és ejtőernyős feladatok ellátására
szolgáló „Ikarus Kurir” repülőkkel,
1971-1983. közt amerikai (USA) szubszónikus „T-33A Shooting Star/Lockheed”
(T-33A,TV 2, IT-33-A, ITV-2A, TT-33A) kiképző repülővel. 1972-1986. közt
jugoszláv „J-21 Jastreb” csapásmérő
harci repülővel, 1968-1986. közt jugoszláv „SOKO G-2 Galeb” gyakorló és könnyű támadó repülőkkel,
1981-1986. közt jugoszláv „Utva-66” kiképző-oktató repülővel, 1982-1986. közt
pedig jugoszláv „SOKO G-4 Galeb” kiképző
repülőkkel.
A 352. felderítő repülő század „Izvidacka Avijacijska Eskadrila” (IAE)[6].
1961. áprilisban alakult meg a 352. felderítő
repülő század „Izvidacka Avijacijska Eskadrila” (IAE) a plesói 184. felderítő
repülő ezred „Izvidacki Avijacijski Puk” (IAP)[7] alá
rendelve, ellátva 1961-1963. közt „F–84 G Thunderjet” amerikai sugárhajtású vadászbombázó
repülőgéppel, 1964-1968. közt „North American F-86D Sabre Dog” amerikai elfogó
vadászgéppel, 1968-1997. közt pedig „MIG- 21 (R)” szovjet harcászati vadászrepülőgéppel,
amerikai (USA) „Lockheed C-141 Starlifter és 151 ” szállító repülőkkel. A
század 1968-ig Bihácson (Zeljava)[8] állomásozott,
majd 1992-től „Batajnica” légi bázison. 1961-1965. közt a 184. IAP alá volt
rendelve, majd 1966-tól a 16. felderítő repülő dandár „Izvidacka Avijacijska
Brigada” (IABR)[9]
alá, de még 1966. év végén a 82. repülő dandárhoz (ABR)[10]
csatolják, ahol 1968-ig működött a század. 1968-tól 1974-ig a 117. vadászrepülő
ezredhez LAP[11],
csatolják, mint 352. vadászrepülő felderítő századot „Lovacka Izvidacka
Avijacijska Eskadrila” (LIAE). 1974-től a 204. vadászrepülő ezred[12]
alá került, ahol 1990-ig funkcionált, majd 1990-től, mint önálló századot
1992-ig a légierő főparancsnokság (KM RV i PVO) alá sorolták be.[13]
[1] LÁSD: A repülős (légi) hadtesti
parancsnokságok „Vazduhoplovna Komanda” (VK) 1959-től 1964-ig./ Az 1. repülős
(légi) hadtesti parancsnokság./ A 119. légi szállító ezred „Transportni
Avijacijski Puk” (TRAP)./A 119. légi támogató ezred „Puk Pomocna Aviacija”
(PPA)/
[2] 890. AEV. A 119. ezreden belül 1961.
márciusában megalakult a 890. összekötő repülő század „Avijacijske Eskadrile za
Vezu” (AEV), a „Zemun” bázison. 1962-ben a századot áthelyezték „Batajnica”
bázisra. A századot ellátták jugoszláv összekötő, mentő és ejtőernyős feladatok
ellátására szolgáló „Ikarus Kurir” repülőkkel. 1966-ban, miután a 119. ezredet
feloszlatták, a század önálló lett és közvetlen a légierő főparancsnokság (KM
RV I PVO) alá rendelték. 1967-ig a „F–84 G Thunderjet” amerikai (USA)
sugárhajtású vadászbombázó repülőgéppel és jugoszláv összekötő, mentő és
ejtőernyős feladatok ellátására szolgáló „Ikarus Kurir” repülőkkel. 1968-ban a
századot felszerelték amerikai (USA) „Sikorski (H-19) S-55/Chickasaw”
helikopterekkel. 1970-ben feloszlatták, a technikáját átvette a batajnicai 525.
oktató-kiképző század „Trenazna Avijacijska Eskadrila” (TAE). Bojan
Dimitrijevic: Jugoslovensko Ratno Vazduhoplovstvo I Protivvazdusna
Odbrana.
[3] 1968. júniusában a „Zemun” bázison
alakult meg a légierő főparancsnokság „KM RV i PVO” önálló századaként a 896.
összekötő repülő század „Avijacijske Eskadrile za Vezu” (AEV). 1970-ben a
batajnicai 525. TAE századhoz rendelték, ahol 1974-től már helikopter
osztályként (HO) funkcionált, ellátva „SA-341” Gatela harci támadó
helikopterekkel. 1985-ben a helikopter osztály, mint 896. felderítő- összekötő
helikopter század „Helikopterska Eskadrila za Izvidanje i Vezu (HEIV) működött
tovább a kiképző századhoz rendelve. Az 1991-1992. Jugoszláv háborúban már
„Rajlovac” bázison állomásozott a század, ahol beintegrálták a 890. és 315.
századokba, és 1992. májusától már a boszniai szerbek haderejéhez tartozott.
Bojan Dimitrijevic: Jugoslovensko Ratno Vazduhoplovstvo I Protivvazdusna
Odbrana.
[4] A 461. ELABA „Nis” légi bázison
állomásozott és 1961. áprilistól kezdte meg működését az 3. VK-ban, ahova
1964-ig tartozott. Az 1964-es „Drvar-2” modernizációs és szerkezeti
haderőreform révén megszűnik az 1959-1964. közt funkcionáló légi (repülős)
hadtesti parancsnokság „Vazduhoplovna Komanda” (VK) és helyébe a repülős (légi)
hadtest „Vazduhoplovni Avijacijski Korpus” (VaK) lép. 1964-ben a „Drvar-2” hadi
modernizációs tervezet alapján, a 3. VK átformálják és beintegrálják a
megalakuló 1. repülő (légi) hadtestbe (VaK), így a 461. ELABA is az 1. VaK alá
kerül. 1966-tól az ELABA kivonásra került a hadtesti közvetlen parancsnokság
alól és besorolták a 98. repülő dandárba (LÁSD:
VKOS 1950-1959. fejezet, VK 1959-1964. fejezet, VaK 1964-1986. fejezet, RV i
PVO 1986-1992. fejezet/ A 198. vadászbombázó repülő ezred) , alá és
„Pancevo” légi bázisra irányították át.
A 98. dandárban 1978-ig funkcionált, majd közvetlen az 1. VaK hadtesti
parancsnoksághoz került önálló ELABA-ként. 1981. novemberében a századot az
525. kiképző és oktató századba (TAE) vonták be. A 461. ELABA rendelkezett
1961-1977. közt jugoszláv „Soko-522” katonai oktató-kiképző és könnyű harci
támadó repülők, 1976-1981. közt pedig jugoszláv Soko J-20 Kraguj többcélú repülők szolgáltak és „UTVA-66.
jugoszláv repülők. 1973-ban megérkeztek a századba a jugoszláv „J-21 Jastreb”
csapásmérő harci repülők is. Bojan Dimitrijevic: Jugoslovensko Ratno
Vazduhoplovstvo I Protivvazdusna Odbrana
[5] 1980-as években újabb haderőreform
„Jedinstvo 1, 2. 3.” részeként megszűntették a 1964-től funkcionáló légi
(repülős) hadtesteket „Vazduhoplovni Avijacijski Korpus” (VaK) és helyettük
1986-ban megalakult három körzeti légierő és légvédelmi parancsnokság (RV i
PVO). 1986-ban az 525. oktató-kiképző századot „Trenazna Avijacijska Eskadrila”
(TAE) átkeresztelték 252. vadászbombázó repülő századdá „Lovacka Bombarderska
Avijacijska Eskadrila” (LBAE) és a légierő 1. körzeti légierő és légvédelmi
parancsnokság (RV i PVO) alá rendelté, ahol 1988-ig működött. 1987-től a
századot ellátták jugoszláv „N-62T Galeb-4” és „N-62 Galeb-4” repülőkkel,
továbbá „Jastreb”, Galeb-2”, „UTVA-66” szintén jugoszláv harci repülőkkel.
1988-1990. közt a 701. repülő dandár „Avijacijska Brigada” ABR (LÁSD: RV i PVO 1986-1992. fejezet/ A 701.
repülő dandár.) alá rendelték, majd a „Jedinstvo-2” haderőreform
végrehajtásakor onnan kivonták és önálló századként funkcionált egy rövid
ideig. A „Jedinstvo-3” haderőreform során a századot a 97. repülő dandárba irányították, ahol 1990-től 1992-ig funkcionált.
Az 1991-1992. Jugoszláv háborúban a század bár a 97. dandárhoz (LÁSD: VKOS 1950-1959. fejezet, VK 1959-1964.
fejezet, VaK 1964-1986. fejezet, RV i PVO 1986-1992. fejezet/A 97. repülő
dandár „Avijacijska Brigada” ABR) tartozott, közvetlen a légierő
főparancsnokság „KM RV i PVO” irányítása alá került. 1992. januártól a 204.
repülő dandárba (LÁSD: VKOS 1950-1959.
fejezet, VK 1959-1964. fejezet, VaK 1964-1986. fejezet, RV i PVO 1986-1992.
fejezet/A 204. vadászrepülő ezred „Lovacko Avijacijski Puk” LAP) vonták be,
ahol 1994-ig funkcionált.
[6] 1990-1991-től került közvetlen a
légierő főparancsnokság irányítása alá.
[7] LÁSD: VKOS 1950-1959. fejezet, VK
1959-1964. fejezet, VaK 1964-1986. fejezet, RV i PVO 1986-1992. fejezet/A 184.
felderítő repülő ezred (IAP).
[8]A
nyugat-boszniai Bihács várostól a északnyugatra épült meg 1957-1965. közt a
Jugoszláv Légierő „Zeljava” reptere és bunker bázisa. A bázis „505” objekum,
avagy „Klek” objektum néven vált ismerté.
http://www.pozitivno.ba/kakav-pogled-prvo-izvidanje-vazduhoplovne-baze-u-izgradnji-zeljava-bihac-1967/,
https://hu.wikipedia.org/wiki/%C5%BDeljava_l%C3%A9git%C3%A1maszpont
[9] LÁSD: VKOS 1950-1959. fejezet, VK
1959-1964. fejezet, VaK 1964-1986. fejezet, RV i PVO 1986-1992. fejezet/A 16.
felderítő repülő dandár „Izvidacka Avijacijska Brigada” IABR
[10] LÁSD: VKOS 1950-1959. fejezet, VK
1959-1964. fejezet, VaK 1964-1986. fejezet, RV i PVO 1986-1992. fejezet/A 109.
vadászbombázó repülő ezred „Lovacko Bombarderski Puk” LBAP
[11]LÁSD: VKOS 1950-1959. fejezet, VK
1959-1964. fejezet, VaK 1964-1986. fejezet, RV i PVO 1986-1992. fejezet/ A 117.
vadászbombázó repülő ezred „Lovacki Bombarderski Avijacijski Puk” LBAP
[12] LÁSD: VKOS 1950-1959. fejezet, VK
1959-1964. fejezet, VaK 1964-1986. fejezet, RV i PVO 1986-1992. fejezet/A 204.
vadászbombázó repülő ezred LBAP
[13] Meg kell
említeni, hogy a 352. IAE századba integrálták be a 82. dandárban 1973-ban
megalakult, 1978-1982. közt az 5. VaK parancsnokság alatt önálló századként
funkcionáló és 1991-től már a 117. dandárba működő 351. IAE századot. Továbbá a
352. IAE századba integrálták az 1961-ben a 184. felderítő repülő ezredben
(IAP) megalakult és 1966-ban feloszlatott 353. IAE század technikáját. http://www.pozitivno.ba/kakav-pogled-prvo-izvidanje-vazduhoplovne-baze-u-izgradnji-zeljava-bihac-1967/
A 97. támogató repülő ezred „Pomocni
Avijacijski Puk” (PPA),
A 97. repülő ezred „Avijacijski Puk” (AP),
A 97. repülő dandár „Avijacijska Brigada”
(ABR),
A 97. repülő dandár
szerkezeti kronológiájának 1964. év előtti történését a „A JUGOSZLÁV LÉGIERŐ LÉGI HADTESTEI „Vazduhoplovni Korpus” (VKOS)
1950-1959./ Strukturális reformizáció a Jugoszláv Légierőben 1950-1959.” és
a „A JUGOSZLÁV LÉGIERŐ LÉGI
PARANCSNOKSÁGAI „Vazduhoplovna Komanda” 1959-1964./ Strukturális reformizáció a
Jugoszláv Légierőben 1959-1964.” fejezetekben olvashatók. Ezen leírásban az
egység 1964-től egészen 1992-ig történő ismertetése olvasható.
1959-1964. közt a 97. repülő dandár még
ezred szintű haderőként funkcionált, mint 97 tengeralattjárók elleni repülő
ezred „Protivpodmornicki Avijacijski Puk” (PPAP) és az akkor még 1959-1964. közt funkcionáló 9. légi (repülős)
hadtesti parancsnokság „Vazduhoplovna Komanda” (VK) alá tartozott.
Az 1964-es „Drvar-2”
modernizációs és szerkezeti haderőreform révén megszűnik az 1959-1964. közt
funkcionáló légi (repülős) hadtesti parancsnokság „Vazduhoplovna Komanda” (VK)
és helyébe a repülős (légi) hadtest „Vazduhoplovni Avijacijski Korpus” (VaK)
lép. A 97. PPAP ezred a 9. VK megszűnésével a létrejövő 5. repülős (légi)
hadtestbe „VaK” funkcionál tovább 1968-ig. 1964-tól a 97. tengeralattjárók
elleni repülő ezredet „Protivpodmornicki Avijacijski Puk” átnevezték 97.
támogató repülő ezreddé „Pomocni Avijacijski Puk” (PPA), mely struktúrában
1965-ig működött. A 97. ezred részét képezte továbbra is az 1961-ben megalakult
784. tengeralattjárók elleni helikopter század „Protivpodmornicki Helikopterska
Eskadrila” (PPHE vagy PPDHE)[1].
A 784. század 1992-ig funkcionált az akkor már 97. repülő dandárban.
1964-ben
a 9. repülős
(légi) hadtesti parancsnokság „Vazduhoplovna Komanda” (VK) alól átirányították
az akkor már 97. PPA ezredként funkcionáló erőbe a 678. számú légi szállító
századot „Transportna Avijacijska Eskadrila” (TRAE)[2].
1966-ban a századot feloszlatták[3].
1964-ben a 81. támogató repülő ezred „Puk
Pomocni Avijacijski” (PPA)[4]
alól kivonásra került a 782. légi szállító helikopter század „Transportna
Helikopterska Eskadrila (TRHE)[5],
mely századot a 97. ezredbe irányítottak át. Az 97. PPA ezredben „Mostar”
bázison állomásoztatták. 1966. februárban a 782. századot kivonták 97. PPA alól
és bevonták a Katonai Repülős Akadémiába (VVA)[6]. 1964-től 1965-ig a 97. PPA ezredbe irányították a 9.
repülős (légi) hadtesti parancsnokság összekötő századából „Eskadrila za Vezu”
létrejött 893. összekötő repülő századot „Avijacijska Eskadrila za Veza” (AEV)[7].,
mely század 1975-ig funkcionált a 97. PPA ezredbe, majd átirányították a 119.
légi szállító ezredbe „Transportni Avijacijski Puk” (TRAP). 1966-tól a 97. PPA
ismét átnevezésre került és 97. repülő ezred „Avijacijski Puk” (AP)
megnevezéssel funkcionált 1968-ig.
1966-ban a 97. repülő
ezredben „Avijacijski Puk” (AP) megalakult a 353. felderítő repülő század
„Izvidacka Avijacijska Eskadrila” (IAE)[8],
a „Mostar” légi bázison. 1968-ban az ezredbe vonták be a korábban 120.
vadászrepülő ezredként (LAE) a 83. vadászrepülő ezredbe (LAP)[9]
funkcionáló, de 97. ezredben már 242. vadászbombázó repülő századnak „Lovacka
Bombarderska Avijacijska Eskadrila” (LBAE) átkeresztelt egységet.[10]
A századot a
következő évben, 1969-ben kivonták a dandár alól a 172. vadászbombázó repülő
ezred (LBAP) alá[11].
A dandárba 1969-ben a 172. vadászbombázó repülő ezredből (LBAP) átirányították
a 240. vadászbombázó repülő századot (LBAE)[12],
mely századot 1990-ben vontak ki a dandárból a 701. repülő dandár[13] 245.
vadászbombázó repülő századába.
1969-tól a 97. ezredet kivonták a 5. VaK alól és a légierő
főparancsnokság „KM RV i PVO VaK” közvetlen irányítása alá került. A légierő
főparancsnoksága ezt követően az ezredet átirányította a Jugoszláv
Haditengerészet (JRM) támogatásába, és „Mostar” bázisról 1969-tól 1991-ig
„Divulje” haditengerészeti támogató bázisra mozgatták át. A haditengerészeti
támogatottsága az ezrednek, mint repülő ezred „Avijacijski Puk” (AP) 1969-ben
befejeződött és az ezredet átkeresztelték 97. repülő dandárnak, továbbra is
támogatva a haditengerészetet 1986-ig.
[1] 784. PPHE. 1961. márciusban a 97 tengeralattjárók elleni
repülő ezred „Protivpodmornicki Avijacijski Puk” (PPAP) „Mostar” bázisán
alakult meg a 784. tengeralattjárók elleni helikopter század „Protivpodmornicki
Helikopterska Eskadrila” (PPHE vagy PPDHE), ellátva amerikai „S-55” (mk 5. és
mk 7.) helikopterekkel. 1968-ban a századot
átirányították „Divulje” bázisra, mikor feloszlatták és bevonták a századba a
korábban 122. hidroplán repülő századként „Hidroplanska Avijacijska Eskadrila”
(HAE) működő egységet (LÁSD: LÁSD: VKOS 1950-1959. fejezet, VK 1959-1964.
fejezet/ A 9. repülős (légi) hadtesti parancsnokság./ 122. hidroplán repülő
század „Hidroplanska Avijacijska Eskadrila” HAE). 1974-ben a korábbi
„Sikorski” helikoptereket felváltották a szovjet „Kamov”, KA-25 helikopterek,
majd 1980-tól szolgálatba léptek a szovjet „MI-14”, 1988-tól a „KA-28” harci
helikopterek. Az 1991-ben, 1992-ben a Jugoszláv háború során a századot a
„Divulje” bázisról 1991-ben kivonták „Mostar” bázisra, majd 1992-ben pedig
„Tivat”, majd még ezen évben „Podgorica” bázisra. Bojan Dimitrijevic:
Jugoslovensko Ratno Vazduhoplovstvo I Protivvazdusna Odbrana.
[2] LÁSD: VKOS 1950-1959. fejezet, VK
1959-1964. fejezet, VaK 1964-1986. fejezet, RV i PVO 1986-1992. fejezet/A 119. légi szállító ezred „Transportni Avijacijski Puk”
(TRAP). / A 678.
TRAE
[3] 1973-ban
a század ismét megalakult és az 1968-tól létrehozott, akkor 119. helikopteres
légi szállító ezredként „Transportni Helikopterski Puk” TRHP funkcionáló, de
1973-tól már 119. támogató repülő ezredként „Puk Pomocni Avijacijski” (PPA)
működő erőbe került. 1990-ben feloszlatták. Meg kell említeni, hogy 678.
hadrendi számmal 1990-ben megalakult a 678. vegyes repülő század. 1990-ben a
138. dandáron (LÁSD: VKOS 1950-1959. fejezet, VK
1959-1964. fejezet, VaK 1964-1986. fejezet, RV i PVO 1986-1992. fejezet/A 138. légi szállító repülő dandár TRABR) belül
létrehozták a 675. TRAE és 890.
TRAE századokból a „Batajnica” bázison a
678. vegyes repülő század „Mesovita Avijacisjka Eskadrila” (MAE) . A századot
ellátták „MI-8” szovjet helikopterekkel, valamint „JAK-40” szovjet
kisrepülővel, bevonva az elektronikai felderítő és elhárító (EI i PED)
szolgálati feladatok ellátásába. 1992-ben a századot feloszlatták, technikáját
és személyi állományát beintegrálták a 675. TRAE századba. Bojan Dimitrijevic:
Jugoslovensko Ratno Vazduhoplovstvo I Protivvazdusna Odbrana.
[4] LÁSD:
VKOS 1950-1959. fejezet, VK 1959-1964. fejezet, VaK 1964-1986. fejezet, RV i
PVO 1986-1992. fejezet/ A 81.
vadászbombázó repülő ezred „Lovacko Bombarderski Puk” (LBAP)
[5] LÁSD:
VKOS 1950-1959. fejezet, VK 1959-1964. fejezet, VaK 1964-1986. fejezet, RV i
PVO 1986-1992. fejezet/A 107.
vadászbombázó ezred LBAP
[6] LÁSD:: Oktatás és képzés-,
[7] LÁSD:
VKOS 1950-1959. fejezet, VK 1959-1964. fejezet, VaK 1964-1986. fejezet, RV i
PVO 1986-1992. fejezet/ A 9. repülős (légi) hadtesti
parancsnokság/Az összekötő század „Eskadrila za Vezu”/ 893. összekötő repülő
század „Avijacijska Eskadrila za Veza” (AEV). 1973-tól a 893. AEV a 119. légi
szállító ezredbe „Transportni Avijacijski Puk” (TRAP) avagy „Vazduhoplovni
Transportni Puk” (VTRP) sorolták be,
ahol, mint 893. helikopteres egység (HO) funkcionált tovább, ellátva az 1980-as
évektől „Gazela SA-341” harci helikopterekkel. A század „Nis” légi bázison
állomásozott. 1985-től már 893. helikopteres felderítő és összekötő századként
„Helikopterska Eskadrila Izvidacka i Veza” HEIV működött tovább 1988-ig, mikor
beintegrálták a 891. helikopteres felderítő és összekötő század „Helikopterska
Eskadrila Izvidacka i Veza” (HEIV) alá, „Nis” légi bázison állomásozva. Bojan
Dimitrijevic: Jugoslovensko Ratno Vazduhoplovstvo I Protivvazdusna Odbrana
[8] A 353. IAE. 1966-os megalakulását követően a századot
ellátták „RF-84G” amerikai harci repülőkkel, mely gépek 1973-ig voltak jelen a
században. 1973-1982. (és 1992-1994.)
közt hadrendbe álltak a században a „J-21 Jastreb” jugoszláv felderítő (IJ)
harci repülők, 1982-től pedig az „Orao” jugoszláv harci repülők. A század részt
vett az 1991-1992-es jugoszláv háborúban. 1992-ben a századba beintegrálásra
került a 98. repülő dandárba funkcionáló 354. IAE (LÁSD: A 198. vadászbombázó repülő ezred LBAP/ A 235. vadászbombázó század LBAE).
Fontos, hogy a 184. felderítő repülő ezred IAP LÁSD: VKOS 1950-1959.
fejezet, VK 1959-1964. fejezet, VaK 1964-1986. fejezet, RV i PVO 1986-1992.
fejezet/A 184. felderítő repülő ezred IAP) plesói bázisán is megalakult 1961-ben egy 353.
felderítő repülő század (IAE), melyet 1966-ban felszámoltak, technikáját és
állományát a 352. felderítő repülő századba integrálták (LÁSD: : A 184. felderítő repülő ezred IAP) . A század rendelkezett „RF-84G” amerikai harci
repülőkkel 1961-1964. közt, illetve „IF-86D” amerikai harci repülőkkel
1964-1966. közt. Dimitrijevic: Jugoslovensko Ratno Vazduhoplovstvo I
Protivvazdusna Odbrana
[9] LÁSD: A 83. vadászrepülő ezred (LBAP).
[10] A 242. LBAE. 1961. áprilisban alakult meg, mint 120
vadászrepülő század (LAE) a 83. LAP-ban, (LÁSD: VKOS 1950-1959.
fejezet, VK 1959-1964. fejezet, VaK 1964-1986. fejezet, RV i PVO 1986-1992.
fejezet/ A 83. vadászrepülő repülő ezred „Lovacka Avijacijski Puk”
LAP). Zemunik bázison (Zadar). 1963-ban
„Titograd” bázisra irányították át. Az 1964-es „Drvar-2” modernizációs és
szerkezeti haderőreform révén megszűnik az 1959-1964. közt funkcionáló légi
(repülős) hadtesti parancsnokság „Vazduhoplovna Komanda” (VK) és helyébe a
repülős (légi) hadtest „Vazduhoplovni Avijacijski Kopus” (VaK) lép. A század a
9. VK megszűnésével a létrejövő 1. repülős (légi) hadtestbe „VaK” funkcionál
tovább. A 83. ezredet 1966-tól átszervezték, mely során a 120. LAE századot
1968-ban kivonták a 83. ezredből, bevonva a 97. repülő ezred „Avijacijski Puk”
(AP) alá, ahol 1968-ban átnevezték 242.
vadászbombázó repülő századdá „Lovacka Bombarderska Avijacijska Eskadrila”
(LBAE). A századot ellátták amerikai „F-84E” harci repülőkkel.
1969-ben a századot a 172. vadászbombázó ezredbe (LBAP) vonták be, ahol 1970-től jugoszláv
„Jastreb J-21” 1988-89-től pedig jugoszláv „Orao J-22” harci repülőkkel látták
el. Fontos megemlíteni, hogy a 198.
ezredben is működött egy 242. század. Ezen 242. LBAE 1961-ben alakult meg a
198. LBAP ezredben, a „Skoplski Petrovac” (Skopje) légi bázison, ellátva
1971-ig amerikai „F-84G”. 1966-ban feloszlatták és a technikai parkját valamit
állományát a 241. LBAE-ba integrálták. Bojan Dimitrijevic: Jugoslovensko
Ratno Vazduhoplovstvo I Protivvazdusna Odbrana
[11] LÁSD:
VKOS 1950-1959. fejezet, VK 1959-1964. fejezet, VaK 1964-1986. fejezet, RV i
PVO 1986-1992. fejezet/A 172. vadászbombázó repülő ezred (LBAP).
[12] 240 LBAE. 1961. áprilisában alakult meg a 172.
vadászbombázó ezred (LBAP) részeként a „Zemunik” bázison a 2. és 3. századok. A
két századot összevonták, mely során létrehozták belőlük a 240. vadászbombázó
repülő századot (LBAE). 1969-ben a századot kivonják a 172. ezredből és
áthelyezték a 97. repülő dandárba, megmaradva a „Zemunik” bázison. A századot
ellátták amerikai „F-84G” harci gépekkel 1972-1973. közt, majd ezt követően
jugoszláv „J-21 Jastreb” harci gépekkel. 1990-ben a századot áthelyezték „Mostar”
bázisra, ahol a technikáját és személyi állományát beintegrálták a 245.
vadászbombázó repülő századba (LBAE), mely század (LÁSD: A 109. vadászbombázó repülő ezred LBAP/82. repülő dandár ABR/245.
vadászbombázó repülő század LBAE) akkor, 1988-tól a 107. ezred (LÁSD: VKOS 1950-1959. fejezet, VK 1959-1964.
fejezet, VaK 1964-1986. fejezet, RV i PVO 1986-1992. fejezet/ A 107.
vadászbombázó repülő ezred.) alá tartozott
1990-ig, majd ezt követően, még ezen évben
a 701. repülő dandár alá sorolták be, (LÁSD: RV i PVO 1986-1992. fejezet/ A 701. repülő
dandár „Avijacijska Brigada” ABR) és
ott megszűnéséig, 1990-ig funkcionált.. Dimitrijevic: Jugoslovensko Ratno
Vazduhoplovstvo I Protivvazdusna Odbrana.”
[13] LÁSD:
RV i PVO 1986-1992. fejezet/ A 701. repülő dandár ABR.)
![]() |
Kanadai
„Short SA.6 Sealand 1” a Jugoszláv Légierőben. forrás: https://abpic.co.uk/pictures/operator/Yugoslav%20Air%20Force/? |
A 97. repülő
dandárban, 1975. júniusában a légi szállító helikopter osztályból létrehozták a
„Divulje” bázison állomásozó, 790. légi szállító helikopter századot
„Transportna Helikopterska Eskadrila” (TRHE)”[1].
1985. márciusában a
97. dandárban a korábban tűzoltó repülő osztályból megalakult a „Zemunik”
(Zadar) bázison állomásozó 676. tűzoltó repülő század „Protupozarna Avijacijska
Eskadrila” (PPAE)[2].
Rákövetkező évben még a „Jedinstvo 3.” haderőreform előtt, a dandárban 1986.
februárban megalakult a 785. hajók-elleni helikopter osztály „Protivbrodsko
Helikopterske Odeljene” (PBHO)[3].
1986-ra a 97. repülő
dandár 1986-ra alárendeltségébe tartozott:
- 240. vadászbombázó repülő század (LBAE)
- 353. felderítő repülő század (IAE)
- 790. légi szállító helikopter századot (TRHE)
- 676. tűzoltó repülő század (PPAE)[4]
- 784. tengeralattjárók elleni helikopter század
(PPHE)
1980-as években újabb
haderőreform „Jedinstvo 1., 2., 3.” részeként megszűntették a 1964-től
funkcionáló légi (repülős) hadtesteket „Vazduhoplovni Avijacijski Korpus” (VaK) és helyettük 1986-ban megalakult három
körzeti légierő és légvédelmi parancsnokság (RV i PVO).
1986. után a brigád
kivonásra került a haditengerészeti támogatás alól, és bevonták a légierő
átszerveződése után az 1. RV i PVO legi erő körzeti parancsnokság irányítása
alá.
1990-ben a légierő
főparancsnokság batajnicai önálló századaként funkcionáló 252. vadászbombázó
repülő századot „Lovacka Bombarderska Avijacijska Eskadrila” (LBAE)[1] a 97.
repülő dandár alá sorolták be, ahol 1992-ik volt, majd 1992-től került a 204.
repülő dandár alá került.
[1] A 252. vadászbombázó repülő század
„Lovacka Bombarderska Avijacijska Eskadrila” (LBAE). Az 525. oktató-kiképző
század „Trenazna Avijacijska Eskadrila” (TAE) 1967. júliusában alakult meg a
légierő főparancsnokság alá rendelve önálló századként, „Batajnica” légi
bázison. 1986-ban átkeresztelték 252. vadászbombázó repülő századdá „Lovacka
Bombarderska Avijacijska Eskadrila” (LBAE). 1986-ban a „Batajnica” légi bázison
állomásozott. 1986-1988. közt a 701. repülő dandár „Avijacijska Brigada” ABR
alá volt rendelve, 1988-tól pedig 1990-ig a légierő főparancsnokság önálló
századaként funkcionált. 1990-től a 97. repülő dandár alá sorolták be, ahol
1992-ik volt, majd 1992-től került a 204. repülő dandár alá került.
1964-1974. közt az
ezred rendelkezett amerikai (USA) „Sikorski (H-19) S-55/Chickasaw”[5]
helikopterrel, valamint 1964-1966. közt
amerikai (USA) „Douglas C-47/Skytrain-Dakota[6]
katonai szállító repülőkkel, 1964-1968. közt pedig jugoszláv összekötő, mentő
és ejtőernyős feladatok ellátására szolgáló „Ikarus Kurir”[7]
repülőkkel, 1966-1969. közt „„Sabre F-86E”[8]
amerikai transzszónikus vadászrepülőgépekkel, 1966-1974. közt „F–84 G
Thunderjet”[9]
amerikai sugárhajtású vadászbombázó repülőgépekkel, 1965-1980. közt jugoszláv
„Utva” hidroplánnal, kanadai többcélú egymotoros „DHC-2 Biver” hidroplánnal,
1974-1992. közt jugoszláv „SOKO G-2 Galeb”[10]
gyakorló és könnyű támadó repülőkkel és
jugoszláv „J-21 Jastreb”[11]
csapásmérő harci repülőkkel, 1973-1994. közt szovjet „Mi-8” [12]
polgári és katonai rendeltetésű szállító helikopterrel, 1974-1994. közt szovjet
haditengerészeti célú több rendeltetésű „Kamov/Ka- 25”[13] helikopterrel,
1982-1992. közt jugoszláv gyártású „J-22 Orao”[14]
csapásmérő repülőkkel, 1981-1994. közt „szovjet haditengerészeti célú,
tengeralattjárók elleni „Mi-14”[15]
helikopterrel, 1984-1991. közt kanadai tűzoltó „Canadair CL-215 (Scooper)”[16]
repülőkkel, 1988-1994. közt „szovjet haditengerészeti célú „Ka-28”[17]
tengeralattjárók elleni helikopterrel és
1992-1994. közt francia licensz alapján a jugoszlávok gyártotta (SOKO)
„SA-341/2 Gamma”[18]
könnyű többcélú helikopterekkel.
[1]
790.TRHE. A 97. repülő dandárban 1975.
júniusában a légi szállító helikopter osztályból létrehozták a „Divuljer”
bázison a 790. légi szállító helikopter századot „Transportna Helikopterska
Eskadrila” (TRHE). A századot ellátták amerikai (USA) „S-55” helikopterekkel. A
század az 1980-as években végrehajtott „Jedinstvo 3.” haderőreform révén
modernizálta helikopter parkját, mely során szolgálatba álltak a szovjet „MI-8”
helikopterek. Az 1991-ben, 1992-ben a Jugoszláv háború során a századot a
„Divulje” bázisról 1991-ben kivonták „Mostar” bázisra, majd 1992-ben pedig
„Golubovic” bázisra. Bojan Dimitrijevic: Jugoslovensko Ratno Vazduhoplovstvo I
Protivvazdusna Odbrana.
[2]676. PPAE. 1981. novemberében alakult meg „Zemunik”
bázison tűzoltási feladatok ellátására. 1982-ben rendelkezett már kanadai
tűzoltó „Canadair CL-215 (Scooper)” repülővel .1985. márciusában a 97.
dandárban irányítják, mint 676. tűzoltó repülő századot „Protupozarna
Avijacijska Eskadrila” (PPAE). Az 1991-ben a Jugoszláv háború során a századot
a „Divulje” bázisról kivonták „Golubovic” (Tivat) bázisra, majd ezen év
októberében alárendelték a 138. légi szállító repülő dandár „Transporna
Avijacijska Brigada” TRABR (LÁSD: VKOS 1950-1959. fejezet, VK
1959-1964. fejezet, VaK 1964-1986. fejezet, RV i PVO 1986-1992. fejezet/A 138. légi szállító repülő dandár TRABR) alá. 1992. januárban a dandár alól kivonták és
alárendelték a Honvédelmi Minisztérium (SSNO) alá (SSNO), majd 1992. júniusban
feloszlatták. Bojan Dimitrijevic: Jugoslovensko Ratno Vazduhoplovstvo I
Protivvazdusna Odbrana.
[3] Bojan
Dimitrijevic: Jugoslovensko Ratno Vazduhoplovstvo I Protivvazdusna Odbrana.
[4] 1991.
októberében alárendelték a 138. légi szállító repülő dandár „Transporna
Avijacijska Brigada” (TRABR) alá.
[5]
http://elfnet.hu/haditechnika/helikopterek/sikorskyh19.php
[6]
https://en.wikipedia.org/wiki/Douglas_C-47_Skytrain
[7]
https://en.wikipedia.org/wiki/Ikarus_Kurir
[8]
https://hu.wikipedia.org/wiki/F%E2%80%9386_Sabre
[9]
https://hu.wikipedia.org/wiki/F%E2%80%9384_Thunderjet
[10] https://en.wikipedia.org/wiki/Soko_G-2_Galeb
[11] https://en.wikipedia.org/wiki/Soko_J-21_Jastreb
[12]
https://en.wikipedia.org/wiki/Mil_Mi-8
[13]
https://en.wikipedia.org/wiki/Kamov_Ka-25
[14]
https://hu.wikipedia.org/wiki/J%E2%80%9322_Orao
[15]
https://en.wikipedia.org/wiki/Mil_Mi-14
[16]
https://en.wikipedia.org/wiki/Canadair_CL-215
[17]
https://www.naval-technology.com/projects/ka272829-helix/
[18]
https://
military. wikia. org/ wiki/ A%C3%A 9rospatiale_Gazelle,
https:// tangosix.rs/ 2013/ 08/
10/40-godina-sluzbe-helikoptera-gazela-u-jugoslovenskim-vazduhoplovstvima/
![]() |
„Kamov/Ka-
25”.forrás: https://hu.pinterest.com/pin/582934745500954174/
A 138. légi támogató repülő ezred „Puk Pomocni
Avijacijski” (PPA)[1]
A 138. repülő dandár „Avijacijska Brigada”
(ABR),
A 138. légi szállító dandár „Transportna Avijacijska
Brigada” (TRABR)
A 138. repülő dandár
szerkezeti kronológiájának 1964. év előtti történését a „A JUGOSZLÁV LÉGIERŐ LÉGI HADTESTEI „Vazduhoplovni Korpus” (VKOS)
1950-1959./ Strukturális reformizáció a Jugoszláv Légierőben 1950-1959.” és
a „A JUGOSZLÁV LÉGIERŐ LÉGI
PARANCSNOKSÁGAI „Vazduhoplovna Komanda” 1959-1964./ Strukturális reformizáció a
Jugoszláv Légierőben 1959-1964.” fejezetekben olvashatók. Ezen leírásban az
egység 1964-től egészen 1992-ig történő ismertetése olvasható.
A Jugoszláv Légierő és Légvédelem
Főparancsnoksága „Komanda RV i PVO” közvetlen irányítása alá tartozott a 138.
légi szállító repülő dandár „Transporna Avijacijska Brigada” (TRABR). 1961-ben
alakult meg a légierő és légvédelem főparancsnokság alá rendelve (KM RV i PVO)
a 138. légi szállító ezred „Transportni Avijacijski Puk” (TRAP), mely ezred
státuszban 1964-ig működött, 1964-től 1968-ig 138. légi támogató ezred „Puk
Pomocni Avijacijski” (PPA) funkcionált, 1968-tól 1983-ig már repülő dandár
„Avijacijska Brigada” (brigád) státuszban működött. 1983-tól 1992-ig pedig légi
szállító dandárként „Transportna Avijacijska Brigada” (TRABR) funkcionált. 1961-ben alakult meg „Batajnica” légi bázison a 138. légi szállító repülő
ezred „Transportni Avijacijski Puk” (TRAP), két szállító repülő századból; a
680. és 681. légi szállító repülő századok „Transportna Avijacijska Eskadrila”
(TRAE). Mindkét századot 1990-re feloszlatták. [2]
1963-ban „Batajnica” bázisról
átirányítottak „Surcin” bázisra, ahol 1964-től az ezred már 138. légi támogató
repülő ezredként „Puk Pomocni Avijacijski” (PPA) működött tovább.
Az 1964-es „Drvar-2”
modernizációs és szerkezeti haderőreform révén megszűnik az 1959-1964. közt
funkcionáló légi (repülős) hadtesti parancsnokság „Vazduhoplovna Komanda” (VK)
és helyébe a repülős (légi) hadtest „Vazduhoplovni Avijacijski Korpus” (VaK)
lép. A 138. ezred továbbra is a légierő és légvédelmi főparancsnokság (KM RV i
PVO) alá tartozott.
1966-ban a 138. PPA alá rendelték a 675. légi
szállító századot „Transportna Avijacijska Eskadrila” (TRAE)[3],
mely század korábban a 119. támogató repülő ezredben „Puk Pomocna
Avijacija” (PPA)[4]
funkcionált 1966-ig. 1966-tól a 675. század önálló lett és
közvetlen a légierő főparancsnokság (Komanda RV i PVO) alá került, kiszolgálva
a vezetőség személyszállítási feladatainak ellátását, egyfajta „VIP”
századként, majd még ezen évben a 138. PPA ezredbe sorolták át.
1966-ban a 138. PPA ezredben
létrehozzák a már 1961-től működő 680. és 681. TRAE, valamint a 675. TRAE
mellett a 682., 683., 684. számú légi szállító századok „Transportna
Avijacijska Eskadrila” (TRAE)[5].
Ezen századokat „Beograd” és „Ljubljana” bázisokon állomásoztatták. Mindhárom
századot 1990-ben feloszlatták.
1968-tól a 138. légi támogató ezredet
(PPA) átnevezték repülő dandárrá „Avijacijska Brigada” (ABR). A repülő
dandárban parancsnoki törzs helikopter osztályt (szekció) „Helikopterska
Odeljenje” (SHO), 675. légi szállító repülő századot (TRAE) ellátták szovjet
„JAK-40”[6]
utasszállító kisrepülőgéppel, amerikai (USA)
Learjet 25”[7]
gyors személyszállító kisrepülőgéppel, francia „Dassault Falcon 50”[8] közepes
hatótávolságú személyszállító repülőgéppel, német „Dornier-28”[9]
többcélú repülőgéppel.
A 138. ABR
dandárban 1973. októberében alakult meg a kiegészítő „tartalék” repülő század
„Dopunsk Avijacijska Eskadrila” (DAE), mely századot 1976. novemberben
átszerveztek és a 680. kiegészítő századba integrálták.
Az egység repülő dandárként 1983-ig működött,
viszont 1972. szeptemberében a 138. repülő dandár, légi szállító csoporttá
szerveződik át, így a megnevezése is megváltozott „Transportna Avijacisjka
Grupa” (TRAG) névre. A csoport alapját, gerincét képezte a 675. század. 1976-ban a
138. dandárban működő 675. századot megreformálták és létrehozták belőle a 675.
vegyes légi szállító csoportot „Mesovita Transportna Avijacijska Grupa”
(MTRAG). A csoport 1983. júniusban beolvadt a
138.”TRAG-ba”. 1983. szeptemberében a 675. MTRAG csoport összevonásra került a
138. TRAG csoporttal és megalakult a 138. légi szállító dandárként „Transportna
Avijacijska Brigada” (TRABR). A 675. MTRAG-ból ismét század lett, 675. légi
szállító repülő század „Transportna Avijacijska Eskadrila” (TRAE), és működött
tovább a 138. TRABR dandárban, 1999-ig.
A dandárban
alakult meg 1984. júniusban a 1.
kiegészítő pilóta század „Dopunska Eskadrila Pilota” (DEP), a „Surcin” bázison,
mely század képezte ki az „Aviogenex”[10]
civil légitársaság pilótáit., valamint a 2. kiegészítő pilóta század, szintén
„Surcin” bázison, mely század képezte ki a „Adria Airways”[11]
civil légitársaság pilótáit, továbbá a 3. kiegészítő pilóta század, „Batajnica”
bázison, mely század képezte ki a „JAT” civil légitársaság pilótáit. Mindhárom
századot 1990-ben feloszlatták.[12]
1980-as években újabb
haderőreform „Jedinstvo 1., 2., 3.” részeként megszűntették a 1964-től
funkcionáló légi (repülős) hadtesteket „Vazduhoplovni Avijacijski Korpus” (VaK)
és helyettük 1986-ban megalakult három körzeti légierő és légvédelmi
parancsnokság (RV i PVO). A 138. TRABR továbbra is a légierő és légvédelmi
főparancsnokság (KM RV i PVO) alá tartozott.[13]
1986-ra a 138. légi
szállító dandár „Transportna Avijacijska Brigada” (TRABR) 1986-ra
alárendeltségébe tartozott:
-a 680., 681., 682., 683., 684. légi szállító századok „Transportna
Avijacijska Eskadrila” (TRAE), mely századokat 1990-ben feloszlattak,
- a 675. légi szállító század „Transportna Avijacijska
Eskadrila” (TRAE),
- kiegészítő pilóta századok (1990-ben feloszlatva)
1987. szeptemberében korábban repülő
dandárként (ABR) funkcionáló 138. TRABR helikopter osztályból (SHO) létrehozták
a 890. légi szállító helikopter századot „Transportna Helikopterska Eskadrila”
(TRHE) a „Batajnica” légi bázison[14].
1990-ben a 138.
dandáron belül megszűnésre kerültek a 680., 681., 682., 683., 684. légi
szállító századok „Transportna Avijacijska Eskadrila” (TRAE), a három
kiegészítő század, de továbbra is működött a 675. TRAE.
1990-ben megalakult a
138. TRABR belül a „Batajnica” légi bázison a 675. légi szállító század és 890.
helikopter század támogatottsága révén a „Batajnica” bázison a 678. vegyes
repülő század „Mesovita Avijacisjka Eskadrila” (MAE)[15].
1992-ben a századot feloszlatták, technikáját és személyi állományát
beintegrálták a 675. TRAE századba.
1991-ben a 138. TRABR
alá vonták be a 119. légi támogató ezredből „Puk Pomocni Avijacijski” (PPA) a
677. légi szállító repülő századot „Transportna Avijacijska Eskadrila” (TRAE)[16],
valamint a 111. légi támogató ezredből „Puk Pomocni Avijacijski” (PPA)
a 679. légi szállító repülő századot „Transportna Avijacijska Eskadrila” (TRAE)[17].
1991. őszétől a korábban 97. repülő dandárban
működő 676. tűzoltó repülő század „Protupozarna Avijacijska Eskadrila” (PPAE)[18]
bevonták a 138. TRABR dandár alá. 1992. júniusban feloszlatták.
1992-ben
a 138. TRABR alá irányították a 786. összekötő helikopter századot
„Helikopterska Eskadrila Veza” (HEV)[19]. A 138.
TRABR részt vett 1991-1992. közt zajló jugoszláv háborúban. 1992-től a 138. TRABR a Homvédelmi Minisztérium (SSNO) alá került.
1988-tól már funkcionáltak a dandárban a francia licensz alapján
jugoszlávok gyártotta „SA-341 Gazella”[20] könnyű
többcélú helikopterek, szovjet „Mi-8” [21] polgári
és katonai rendeltetésű szállító helikopterek, 1991-től pedig szovjet „AN-26”[22]
(NATO-kódja: Curl) kéthajtóműves, légcsavaros gázturbinás szállító repülőgépek,
és egy amerikai (USA) „Boing 707-cargo”[23] négyhajtóműves, keskenytörzsű sugárhajtású
utasszállító repülőgép.[24]
[1] A Jugoszláv Légierő és Légvédelem
Főparancsnoksága „Komanda RV i PVO” közvetlen irányítása alá tartozott a 138.
légi szállító repülő dandár „Transporna Avijacijska Brigada” (TRABR). 1961-ben
alakult meg a légierő és légvédelem főparancsnokság alá rendelve (KM RV i PVO)
a 138. légi szállító ezred „Transportni Avijacijski Puk” (TRAP), mely ezred
státuszban 1964-ig működött, 1964-től 1968-ig 138. légi támogató ezred „Puk Pomocni
Avijacijski” (PPA) funkcionált, 1968-tól 1983-ig már repülő dandár „Avijacijska
Brigada” (brigád) státuszban működött. 1983-tól pedig légi szállító dandárként
„Transportna Avijacijska Brigada” (TRABR) funkcionált. 1961-ben alakult meg „Batajnica” légi
bázison a 138. légi szállító repülő ezred „Transportni Avijacijski Puk” (TRAP),
két szállító repülő századból; a 680. és 681. légi szállító repülő századok
„Transportna Avijacijska Eskadrila” (TRAE) .
1963-ban „Batajnica” bázisról
átirányítottak „Surcin” bázisra, ahol 1964-től az ezred már 138. légi támogató
repülő ezredként „Puk Pomocni Avijacijski” (PPA) működött tovább. Meg kell
említeni azon tényt, hogy 138. hadrendi számmal 1949-től 1959-ig működött
repülő ezred a Jugoszláv Légierőben. 1949. november-december hónapokban alakult
meg „Lucko” légi bázison a 138. támadó-harci repülő ezred „Jurisni Avijacijski
Puk” (JAP), mely 1954-ig funkcionált JAP-ként, majd 1954-1958. közt
vadászbombázó repülő ezredként „Lovacki Bombarderski Avijacijski Puk” (LBAP). Az
ezred kezdetben a „Lucko”, majd 1951-től a „Cerklje” légi bázison funkcionált
az ezred, ellátva 1949-1954. közt szovjet támadó „Ilyusin Il-2” harci csatarepülőkkel, 1954-től pedig
amerikai „F-47D Thunderbolt”
vadászrepülőgépekkel ellátva. 1949-ben az ezredet a 37. divízió alá
rendelték. 1953-ban a divíziók önállósága megszűnt és a létrejövő 1959-ig
működő légi (repülős) hadtestbe „Vazduhoplovni Korpus” (VKOS) integrálódnak,
mint divíziók. A 37. divízió a 3. VKOS alá került. 1959-ben újabb haderőreform részeként
megszűntették a hadosztályokat (divízió) és a megszűnő repülő hadtestek (VKOS)
helyébe a létrejövő légierőn belüli 1959-1964. közt funkcionáló légi (repülős)
hadtesti parancsnokságok „Vazduhoplovna Komanda” (VK) alakultak meg. Az ezred
1958-ban átszervezésen esett át és megszűnt, lényegében személyi állimányát és
haditechnikai parkját a 37. divízió többi erői közt szétosztották.1959-1961.
közt nem funkcionált 138. hadrendi számú légi egység a légierőben. Bojan
Dimitrijevic: Jugoslovensko Ratno Vazduhoplovstvo I Protivvazdusna
Odbrana.
[2] Bojan
Dimitrijevic: Jugoslovensko Ratno Vazduhoplovstvo I Protivvazdusna Odbrana.
[3] 675.
TRAE. LÁSD: „A JUGOSZLÁV LÉGIERŐ LÉGI
PARANCSNOKSÁGAI „Vazduhoplovna Komanda” 1959-1964./ Strukturális reformizáció a
Jugoszláv Légierőben 1959-1964./ A repülős (légi) hadtesti parancsnokságok
„Vazduhoplovna Komanda” (VK) 1959-től 1964-ig./ Az 1. repülős (légi) hadtesti
parancsnokság./ A 119. légi szállító ezred „Transportni Avijacijski Puk”
(TRAP). 1961. márciusában
az 1. speciális századból megalakították a 675. számú légi szállító századot
„Transportna Avijacijska Eskadrila” (TRAE/MTRAE) a „Batajnica” légi bázison és az akkor már
119. támogató repülő ezredként „Puk Pomocna Avijacija” (PPA) funkcionáló (1961-ig 119. légi szállító ezred
„Transportni Avijacijski Puk” TRAP) egység alá rendelve. 1966-tól a 675.
század önálló lett és közvetlen a légierő főparancsnokság (Komanda RV i PVO)
alá került, kiszolgálva a vezetőség személyszállítási feladatainak ellátását,
egyfajta „VIP” századként. Még ezen évben, 1966 a 138. légi támogató ezred
„Pomocni Puk Avijacijski” (PPA), alá rendelték. 1976-ban a 675. századot
megreformálták és létrehozták belőle a 675. vegyes légi szállító csoportot
„Mesovita Transportna Avijacijska Grupa” MTRAG. 1983-ig funkcionált, mint
csoport, majd ezt követően ismét századként TRAE működött, az akkor dandár
szinte emelt 138. légi szállító ezredben, 1983-tól légi szállító dandár
„Transportna Avijacijska Brigada” (TRABR). A század rendelkezett szovjet „Lisunov Li-3” szállító repülővel, amerikai (USA) „Douglas
C-47/Skytrain-Dakota” katonai szállító
repülővel, amerikia (USA) „Douglas DC-6B” szállító repülővel, szovjet „Il-14” kis hatótávolságú szállító repülőgéppel,
szovjet „Il-18” közepes hatótávolságú
személyszállító repülőgéppel, szovjet „AN–12”
(NATO-kódja: Cub) Antonov tervezőiroda által, az AN–10-ből kifejlesztett
négy légcsavaros gázturbinával felszerelt, vállszárnyas katonai teherszállító
repülőgéppel, szovjet „AN-26” (NATO-kódja: Curl) kéthajtóműves, légcsavaros
gázturbinás szállító repülőgéppel, szovjet „JAK-40” utasszállító kisrepülőgéppel, német „Dornier
Do-20” személyszállító repülővel,
amerikai (USA) „Boing 707-cargo”
négyhajtóműves, keskenytörzsű sugárhajtású utasszállító repülőgéppel,
amerikai (USA) „Boing 727”
három-hajtóműves (trijet) keskeny törzsű utasszállító repülőgéppel,
amerikai (USA) Learjet 25” gyors
személyszállító kisrepülővel, francia „SE 210 Caravelle” kis-közepes
hatótávolságú személyszállító repülővel, francia „Dassault Falcon 50” közepes hatótávolságú személyszállító
repülővel. Bojan Dimitrijevic:
Jugoslovensko Ratno Vazduhoplovstvo I Protivvazdusna Odbrana.
[4] LÁSD: VKOS 1950-1959. fejezet, VK 1959-1964. fejezet, VaK
1964-1986. fejezet, RV i PVO 1986-1992. fejezet/A 119.
légi szállító ezred „Transportni Avijacijski Puk” (TRAP).
[5] 1964-ben alakult meg „Brnik” légi
bázison a 682. TRAE a 138. PPA alá rendelve. 1973-ban „Surcin” bázisra,
1983-ban pedig „Ljubljana” bázisra. 1990-ben feloszlatták. 1973-ban „Brnik” bázison
alakult meg a 138. ABR. alá rendelve a 683. TRAE. Még ezen évben „Surcin”
bázisra irányították. A századot 1990-ben feloszlatták. Szintén 1973-ban
„Osijek” légi bázisán alakult meg a 138. ABR alá rendelve a 684. TRAE. Még ezen
évben „Surcin” bázisra irányították át, 1990-ben feloszlatták. Bojan Dimitrijevic: Jugoslovensko Ratno Vazduhoplovstvo
I Protivvazdusna Odbrana.
[6]
https://en.wikipedia.org/wiki/Yakovlev_Yak-40
[7]
https://en.wikipedia.org/wiki/Learjet_25
[8] https://en.wikipedia.org/wiki/Dassault_Falcon_50
[9]
https://hu.wikipedia.org/wiki/Dornier_Do_28
[10]
https://en.wikipedia.org/wiki/Aviogenex
[11] https://hu.wikipedia.org/wiki/Adria_Airways
[12] Bojan
Dimitrijevic: Jugoslovensko Ratno Vazduhoplovstvo I Protivvazdusna Odbrana.
[13] https://otpisani.niceboard.com/spa/cyber%20fulkrum/450
[14]
Nem összekeverendő az 1961-ben „Zemun” bázison az akkori 119. légi szállító
repülő ezredben (TRAP) megalakuló
a 890. összekötő repülő századdal „Avijacijske Eskadrile za Vezu” (AEV) . A
századot még 1962-ben áthelyezték „Batajnica” légi bázisra, ahol 1966-ig
funkcionált a 119. PPA alá rendelve. 1966-tól közvetlen a légierő
főparancsnokság (KM RV I PVO) alá rendelték. 1970-ben feloszlatták és
technikáját átvette a batajnicai 525. oktató-kiképző század „Trenazna
Avijacijska Eskadrila” (TAE). Bojan Dimitrijevic: Jugoslovensko Ratno
Vazduhoplovstvo I Protivvazdusna Odbrana.
[15] 678.
MAE. A
századot ellátták „MI-8” szovjet helikopterekkel, valamint „JAK-40” szovjet
kisrepülővel, bevonva az elektronikai felderítő és elhárító (EI i PED)
szolgálati feladatok ellátásába. Fontos megemlíteni, hogy a 119. támogató
repülő ezredben (PPA) 1973. augusztusában alakult meg a 678. légi szállító
század „Transportna Avijacijska Eskadrila” (TRAE), melyet 1990-ben feloszlattak.
Nem összekeverendő ez által a 138. TRABR dandárban működő 678. vegyes repülő
századdal. LÁSD: VKOS 1950-1959. fejezet, VK 1959-1964. fejezet, VaK 1964-1986.
fejezet, RV i PVO 1986-1992. fejezet/ A 119. légi szállító ezred „Transportni
Avijacijski Puk” TRAP. / A 678. TRAE. Bojan Dimitrijevic: Jugoslovensko Ratno Vazduhoplovstvo I
Protivvazdusna Odbrana.
[16]
677.TRAE. A század a 119. támogató repülő ezredben (LÁSD: VKOS 1950-1959. fejezet, VK 1959-1964. fejezet, VaK 1964-1986.
fejezet, RV i PVO 1986-1992. fejezet/ A 119. légi szállító repülő ezred TRAP) 1961.
márciusban alakult meg „Zemun” bázison, majd még ezen év áprilisban
átirányították „Nis” bázisra és a 119. PPA alól a 81. támogató repülő ezred Puk
Pomocni Avijacijski” PPA (LÁSD: VKOS
1950-1959. fejezet, VK 1959-1964. fejezet, VaK 1964-1986. fejezet, RV i PVO
1986-1992. fejezet/ A 81. vadászbombázó repülő ezred „Lovacko Bombarderski
Avijacijski Puk” LBAP/ A 81. támogató repülő ezred „Puk Pomocne Avijacije” PPA)
alá rendelték. Miután 1964-ben a 81. PPA
feloszlott, 1964-től a 677. TRAE századot átirányították a 107. PPA
ezred alá (LÁSD: VKOS 1950-1959. fejezet,
VK 1959-1964. fejezet, VaK 1964-1986. fejezet, RV i PVO 1986-1992. fejezet/ A
107. vadászbombázó repülő ezred „Lovacki Bombarderski Avijacijski Puk” LBAP).
1973-ban visszakerült az 1968-tól 119. helikopteres légi szállító ezredként
„Transportni Helikopterski Puk” (TRHP) funkcionáló, de 1973-tól már ismét 119.
PPA-ként működő ezredébe. A század rendelkezett német „Junkers Ju-52” szállító repülőket, amerikai (USA) „Douglas
C-47/Skytrain-Dakota” katonai szállító
repülővel és szovjet „Lisunov Li-3”
szállító repülővel, majd szovjet „AN-26”
(NATO-kódja: Curl) két-hajtóműves, légcsavaros gázturbinás szállító
repülőgéppel. 1991-1992. közt a század a 138. légi szállító dandár TRABR alatt
részt vett a jugoszláv háborúban. Bojan Dimitrijevic: Jugoslovensko Ratno
Vazduhoplovstvo I Protivvazdusna Odbrana.
[17] 679.
TRAE. A század 1961. márciusban alakult meg „Zemun” bázison, majd „Cerklje”
bázisra irányították át, ahol kivonták a 119. PPA alól, és a 1961. áprilisban a
plesói 111. támogató repülő ezred Puk Pomocni Avijacijski” PPA alá sorolták be
(LBAP (LÁSD: VKOS 1950-1959. fejezet, VK
1959-1964. fejezet, VaK 1964-1986. fejezet, RV i PVO 1986-1992. fejezet/ A 111.
vadászbombázó repülő ezred LBAP). 1991-ben „Batajnica” bázisra irányították
át, ahol a 138. légi szállító dandár „Transportna Avijacijska Brigada” TRABR
alá sorolták be. A század 1961-1966. közt rendelkezett szovjet „Lisunov
Li-3” szállító repülővel, 1966-1976.
közt amerikai (USA) „Douglas C-47/Skytrain-Dakota” katonai szállító repülővel, 1976-1992. közt
szovjet „AN-26” (NATO-kódja: Curl)
két-hajtóműves, légcsavaros gázturbinás szállító repülőgéppel, szovjet
egymotoros, kétfedelű „AN-2” szállító
repülővel. Bojan Dimitrijevic: Jugoslovensko Ratno Vazduhoplovstvo
I Protivvazdusna Odbrana
[18] 676.
PPAE. 1981. novemberében alakult meg „Zemunik” bázison tűzoltási feladatok
ellátására. 1982-ben rendelkezett már kanadai tűzoltó „Canadair CL-215
(Scooper)” repülővel .1985. márciusában a 97. dandárban irányítják (LÁSD: VKOS 1950-1959. fejezet, VK 1959-1964.
fejezet, VaK 1964-1986. fejezet, RV i PVO 1986-1992. fejezet/ A 97. repülő dandár ABR), mint 676. tűzoltó repülő századot
„Protupozarna Avijacijska Eskadrila” (PPAE). Az 1991-ben a Jugoszláv háború
során a századot a „Divulje” bázisról kivonták „Golubovic” (Tivat) bázisra,
majd ezen év októberében alárendelték a 138. légi szállító repülő dandár
„Transporna Avijacijska Brigada” TRABR (LÁSD: VKOS 1950-1959. fejezet, VK
1959-1964. fejezet, VaK 1964-1986. fejezet, RV i PVO 1986-1992. fejezet/A 138.
légi szállító repülő dandár TRABR) alá. 1992. januárban a dandár alól kivonták
és alárendelték a Honvédelmi Minisztérium (SSNO) alá (SSNO), majd 1992.
júniusban feloszlatták. Bojan Dimitrijevic: Jugoslovensko Ratno Vazduhoplovstvo
I Protivvazdusna Odbrana.
[19] A 786. HEV. 1987-ben alakult meg „Mostar” légi
bázison a légierő főparancsnokság (KM RV I PVO) közvetlen irányítása alá
rendelve a 786 összekötő helikopter század. A század a 782. és 783. helikopter
századokból átadott technikából és személyzetből alakulhatott meg. 1992.
januártól a 138. TRABR alá vonták be. 1992. májusban feloszlatták. Bojan Dimitrijevic: Jugoslovensko
Ratno Vazduhoplovstvo I Protivvazdusna Odbrana.
[20]
https://fas.org/man/dod-101/sys/ac/row/gazelle.htm
[21] https://en.wikipedia.org/wiki/Mil_Mi-8
[22]
https://hu.wikipedia.org/wiki/An%E2%80%9326
[23] https://hu.wikipedia.org/wiki/Boeing_707
[24] https://otpisani.niceboard.com/spa/cyber%20fulkrum/450
![]() |
AN-26 a Jugoszláv Légierőnél. forrás:
https://abpic.co.uk/pictures/operator/Yugoslav%20Air%20Force/?
Az
1. repülős (légi) hadtest „Vazduhoplovni Avijacijski Korpus” (VaK).
Az
1. repülős (légi) hadtest „Vazduhoplovni
Avijacijski Korpus” (VaK) 1964. májusában jött létre az 1. „Vazduhoplovna
Komanda” (VK) parancsnokságból, valamint a 3.
„Vazduhoplovna Komanda” (VK)
parancsnokságból és Jugoszlávia keleti régiójának légi egységeiből. A hadtest
alá sorolták; „Batajnica, Ladevci, Nis, Skopje, Pristina” reptéri bázisokat.
Maga a főparancsnokság az „Zemun” légi bázison működött, de 1967-ben átirányították
„Nis” légi bázisra.
1980-as
években újabb haderőreform „Jedinstvo 1., 2., 3.” részeként megszűntették a
1964-től funkcionáló légi (repülős) hadtesteket „Vazduhoplovni Avijacijski
Korpus” (VaK) és helyettük 1986-ban megalakult három körzeti hadtesti légierő és légvédelmi parancsnokság
(RV i PVO).
1986-ban az 1. VaK-ot
átnevezték „3. RV i PVO” megnevezésre.
Az 1. VaK rendeltetésébe tartozott a Jugoszláv Légierő adminisztrációs
parancsnokságának (Dom JRV) 1964-ben megalakuló 3. együttműködési légi csoportja
„Vazduhoplovna Grupa” (VG), mely összetételéhez tartozott a 3. összekötő
szakasz (vod veze).
Az
1. VaK főparancsnokság közvetlen irányítása alatt állt a „Nis” bázison
állomásozó törzs helikopter osztály „Stabno Helikoptersko Odjel” (SHO), az 1.
önálló légi osztály „Samostalna Aviacijska Odeljenja” (SAO)[1], a
359. és 397. műszaki zászlóalj „Inzinjerijski Bataljon” (INZb), a 165. légi bázis
„Vazduhoplovna Baza” (VB), a 177. légi
bázis „Vazduhoplovna Baza” (VB), a 161. légi bázis „Vazduhoplovna Baza” (VB), a
492. légi bázis „Vazduhoplovna Baza” (VB), a 285. légi bázis „Vazduhoplovna
Baza” (VB), a 423. légi bázis „Vazduhoplovna Baza” (VB), a 399. légi bázis
„Vazduhoplovna Baza” (VB), a 130. légi bázis „Vazduhoplovna Baza” (VB), a 112.
összekötő zászlóalj „Bataljun za Vezu” (BZV), a 354. felderítő repülő század
„Izvidacka Avijacijska Eskadrila” (IAE), a 198. vadászbombázó repülő ezred
„Lovacki Bombarderski Avijacijski Puk” (LBAP), a 119. repülő ezred (támogató,
légi szállító helikopter, légi szállító), később dandár, a 103. felderítő
repülő ezred „Izvidacki Avijacijski Puk” (IAP), a 107. vadászbombázó repülő
ezred „Lovacki Bombarderski Avijacijski Puk” (LBAP), a 13. légvédelmi divízió
„Protivvazduhoplovna-Odbrana” (dPVO), a 3. légtér megfigyelő és ellenőrző és
irányító ezred „Puk VOJIN” (pVOJIN), a 11. légvédelmi divízió
„Protivvazduhoplovna-Odbrana” (dPVO), az 1. légtér megfigyelő és ellenőrző és
irányító ezred „Puk VOJIN” (pVOJIN), a 250. légvédelmi rakéta ezred „Raketni
Puk PVO” (rpPVO), a 450. légvédelmi rakéta ezred „Raketni Puk PVO” (rpPVO), a
83. vadászrepülő ezred „Lovacki Avijacijski Puk” (LAP), a 204. vadászrepülő
ezred „Lovacki Avijacijski Puk” (LAP).
A 359.
műszaki zászlóalj „Inzinjerijski Bataljon” (INZb).
1968.
márciusában alakult meg az 1. légi hadtest „VaK” alá rendelve a „Nis” légi
bázison –később Ladevci bázisra irányítva- a 359. műszaki zászlóalj
„Inzinjerijski Bataljon” (INZb). 1968-1986. közt az 1. VaK hadtestben tartozott,
önálló zászlóaljként. 1980-as években újabb haderőreform „Jedinstvo 1., 2., 3.”
részeként megszűntették a 1964-től funkcionáló légi (repülős) hadtesteket
„Vazduhoplovni Avijacijski Korpus” (VaK) és helyettük 1986-ban megalakult három
körzeti légierő és légvédelmi parancsnokság (RV i PVO). A 359. zászlóalj a 3.
RV i PVO alá került, majd 1992. januárban az 1. RV i PVO alá. [2]
A 397. műszaki zászlóalj „Inzinjerijski Bataljon”
(INZb).
1968. márciusban megalakult a 379. műszaki század
„Inzinjerijska Ceta” (INZc). A század kezdetben a petrováci 165.légi bázis
„Vazduhoplovna Baza” (VB) alá tartozott. 1972-től a századot felfejlesztették
zászlóalj szintű egységgé és közvetlen az 1. légi hadtest (VaK) parancsnoksága
alá vonták be. 1974-ben
feloszlatták.[3]
A 165. légi bázis „Vazduhoplovna Baza” (VB).
A 165. légi bázis
„Vazduhoplovna Baza” (VB) „Skopski Petrovec” 1953.
márciusában alakult meg. A 165. légi bázishoz 1953-ban hozzárendelik a 75.,
103., 165. repülő technikai zászlóaljakat. A 75. és 165. repülő technikai
zászlóalj beintegrálódik a 165. légi bázisba. A 165. reptéri parancsnokságból „Skopski Petrovec/Skopje”
1948-ban megalakult a 103. repülő technikai zászlóalj, mely egységet
beintegrálták a megalakuló 165. légi bázisba. A 161. légi bázis 1953-1959. közt
a 7. légi hadtest „Vazduhoplovni Korpus” (VKOS) A 39. vadászbombázó repülős
divíziójához (LBAD) tartozott. 1959-ben a VKOS megszűnik és helyébe a
divízióból létrehozott, 1964-ig működő repülős (légi) parancsnokság
„Vazduhoplovna Komanda” (VK), lép. A 165. légi bázist az 1959-1964. közt
funkcionáló 3. repülős (légi) parancsnokság „Vazduhoplovna Komanda” (VK) alá
sorolták be. Az 1964-es „Drvar-2” modernizációs és szerkezeti haderőreform
révén megszűnik az 1959-1964. közt funkcionáló légi (repülős) hadtesti
parancsnokság „Vazduhoplovna Komanda” (VK) és helyébe a repülős (légi) hadtest
„Vazduhoplovni Avijacijski Korpus” (VaK) lép. A
165. VB-t az 1964-1986. közt működő 1. légi hadtest (VaK) alá rendelték. 1961.
áprilisában már a 165. légi bázis részét képezte a szkopjei 203. gépjárműves
század, melyet 1964. májusában feloszlattak.
1968. októberében a „Skopski Petrovac”(Skopje) légi bázison a 165. VB
alá rendeltségében megalakult a 147. repülésbiztonsági század „Ceta za
Obezbedenje Avijacije” (COA). 1984, júniusban áthelyezték „Rezanovci” (Kumanovo).
1992. áprilisban feloszlatták. Szintén 1968. októberében a „Pristina” bázison a
165. VB alá rendeltségében megalakult a 141. repülésbiztonsági század „Ceta za
Obezbedenje Avijacije” (COA). A századot 1977-ben feloszlatták. 1977.
októberben az „Ohrid” légi bázison, szintén a 165. VB alá rendelve alakult meg
a 148. repülésbiztonsági század „Ceta za Obezbedenje Avijacije” (COA). 1984.
júniusában feloszlatták. 1968.
októberben a 165. VB alá rendelve a „Skopski Petrovec” légi bázison megalakult
két repülésbiztonsági szakasz, az egyik a 101. repülésbiztonsági szakasz „Vod
za Obezbedenje Avijacije” (VOA), a másik a 102. repülésbiztonsági szakasz „Vod
za Obezbedenje Avijacije” (VOA). Mindkét szakaszt 1977-ben feloszlatták. 1980-as
években újabb haderőreform „Jedinstvo 1., 2., 3.” részeként megszűntették a
1964-től funkcionáló légi (repülős) hadtesteket „Vazduhoplovni Avijacijski
Korpus” (VaK) és helyettük 1986-ban megalakult három körzeti légierő és
légvédelmi parancsnokság (RV i PVO). A 165. VB-t az 1986-1992. közt funkcionáló
3. légierő körzeti parancsnokság (RV i PVO), majd 1992-ben a horvátországi és
boszniai háború során a az 1. RV i PVO alá rendelték és „Ponikva” reptérre
irányították át. 1987. szeptemberében a „Skopski Petrovec/Skopje” 165. légi
bázison belül megalakult a légvédelem (PVO) 165. könnyű tüzér-rakéta divíziója
„Laki Artiljerijski-Raketni Divizion” (LARD).[4]
A
177. légi bázis „Vazduhoplovna Baza” (VB).
A bázis 1953-ban alakult meg „Batajnica”
reptéren, hozzárendelik a 7. légi hadtest „Vazduhoplovni Korpus” (VKOS) 44. vadászbombázó
repülős divíziójához (LBAD), mint 177. „Batajnica” légi bázis. A légi bázis a
44. vadászbombázó divízió (LBAD) alá tartozott 1959-ig. A 177. légi bázishoz
1953-ban hozzárendelik a 63., 177., repülő technikai zászlóaljakat
„Vazduhoplovni Tehnicki Bataljun” (VTB). 1959-ben újabb haderőreform részeként
megszűntették a hadosztályokat (divízió) és a megszűnő repülő hadtestek (VKOS)
helyébe a létrejövő légierőn belüli 1959-1964. közt funkcionáló légi (repülős)
hadtesti parancsnokságok „Vazduhoplovna Komanda” (VK) alakultak meg. A 177.
VB-t az 1959-től 1964-ig működő 1. repülős (légi) parancsnokságba
„Vazduhoplovna Komanda” (VK) vonják be. Az 1964-es „Drvar-2” modernizációs és
szerkezeti haderőreform révén megszűnik az 1959-1964. közt funkcionáló légi
(repülős) hadtesti parancsnokság „Vazduhoplovna Komanda” (VK) és helyébe a
repülős (légi) hadtest „VaK” lép. A 177. VB-t az 1964-1986. közt működő 1. légi
hadtest (VaK) alá rendelték. 1968.
októberében a „Surcin” légi bázison a
177. VB alá rendeltségében megalakult a 55. repülésbiztonsági zászlóalj
„Bataljoni za Obezbedenje Avijacije” (BOA). 1984. júniusban megreformálták.
1990. márciusban feloszlatták. Szintén 1968. októberben alakult meg a 177. VB
alá rendeltségében, a „Kovin” légi bázison a 150. repülésbiztonsági század
„Ceta za Obezbedenje Avijacije” (COA). Ugyanezen év és hónapban megalakultak a
177. VB alá rendeltségében, a „Zemun” légi bázison a 159. repülésbiztonsági
század „Ceta za Obezbedenje Avijacije” (COA), a „Batajnica” bázison a 154.
repülésbiztonsági század „Ceta za Obezbedenje Avijacije” (COA). A 150., 159.,
154. századokat 1977-ben feloszlatták. 1968-ban alakult meg a 177. VB alá
rendelve a 77. repülésbiztonsági század „Ceta za Obezbedenje Avijacije” (COA),
melyt 1974-ben feloszlattak. 1968. októberben a 177. VB alá rendelve alakult
meg a „Batajnica” bázison a 103. repülésbiztonsági szakasz „Vod za Obezbedenje
Avijacije” (VOA). 1977. októberben a „Kovin” légi bázison, szintén a 177. VB
alá rendelve alakult meg a 15. repülésbiztonsági zászlóalj „Bataljoni za
Obezbedenje Avijacije” (BOA). 1984. júniusban megreformálták. 1984. júniusában
alakult meg a „Divci” (Valjevo) bázison a 64. repülésbiztonsági zászlóalj
„Bataljoni za Obezbedenje Avijacije” (BOA).1977. októberben alakult meg
„Obrenovac” bázison a 11. légi segéd (támogató) pilóta század „Vazduhoplovna
Dopunskai Ceta-pilot” (DOPC).1980-as években újabb haderőreform „Jedinstvo 3.”
részeként megszűntették a 1964-től funkcionáló légi (repülős) hadtesteket
„Vazduhoplovni Avijacijski Korpus” (VaK) és helyettük 1986-ban megalakult három
körzeti légierő és légvédelmi parancsnokság (RV i PVO). A 161. VB-t az
1986-1992. közt funkcionáló 1. légierő körzeti parancsnokság (RV i PVO) alá
rendelték. 1982. januárban alakult meg a 177. légi bázis alá rendelve a önálló
harckocsizó (tankos) század, ellátva „M-47” tankokkal. 1988-ban feloszlatták. 1987.
szeptemberében a „Batajnica” 177. légi bázison belül megalakult a légvédelem
(PVO) 177. könnyű tüzér-rakéta divíziója „Laki Artiljerijski-Raketni Divizion”
(LARD).[5]
A 161. légi bázis „Vazduhoplovna Baza” (VB).
A 162. reptéri parancsnokságból „Nis” (Medosevac)1948-ban
megalakult a 161. repülő technikai zászlóalj „Nis”, mely egységet beintegrálták
a 81. támadó-harci repülő ezred „Jurisni Avijacisjki Puk” (JAP) kíséretben az
1953. márciusban a megalakuló 161. légi bázisba. A 161. légi bázishoz 1953-ban
hozzárendelik a 127., 161., 201., repülő technikai zászlóaljakat „Vazduhoplovni
Technicki Bataljun” (VTB). A 127. repülő technikai zászlóalj „Nis” városban
lévő légi bázison alakult meg 1951-ben,
majd a 150. támadó-harci repülő ezred „Jurisni Avijacisjki Puk” (JAP) kíséretében
az 1953-ban megalakuló 161. légi bázishoz csatolják. A 201. repülő technikai
zászlóalj (VTB) Leskovac”, 1953-ban a megalakuló 161. légi bázishoz csatolják. A
161. légi bázis 1953-1959. közt a 7. légi hadtest „Vazduhoplovni Korpus” (VKOS)
29. vadászbombázó repülős divízióhoz (LBAD) tartozott. 1959-ben újabb
haderőreform részeként megszűntették a hadosztályokat (divízió) és a megszűnő
repülő hadtestek (VKOS) helyébe a létrejövő légierőn belüli 1959-1964. közt
funkcionáló légi (repülős) hadtesti parancsnokságok „Vazduhoplovna Komanda”
(VK) alakultak meg. A 161. VB-t az 1959-1964. közt funkcionáló 3. légi
(repülős) hadtesti parancsnokság „Vazduhoplovna Komanda” (VK) alá rendelték. Az
1964-es „Drvar-2” modernizációs és szerkezeti haderőreform révén megszűnik az
1959-1964. közt funkcionáló légi (repülős) hadtesti parancsnokság
„Vazduhoplovna Komanda” (VK) és helyébe a repülős (légi) hadtest „VaK” lép. A
161. VB-t az 1964-1986. közt működő 1. légi hadtest (VaK) alá rendelték. 1968.
októberben alakult meg a 161. VB alá rendeltségében, a „Nis” légi bázison a 132.
repülésbiztonsági század „Ceta za Obezbedenje Avijacije” (COA).1984. júniusban
feloszlatták. 1980-as években újabb haderőreform „Jedinstvo 1., 2., 3.”
részeként megszűntették a 1964-től funkcionáló légi (repülős) hadtesteket
„Vazduhoplovni Avijacijski Korpus” (VaK) és helyettük 1986-ban megalakult három
körzeti légierő és légvédelmi parancsnokság (RV i PVO). 1987. szeptemberben a
161. VB alá rendelték át az 1968. októberben a 285. VB alá rendeltségében, a
„Trstenik” légi bázison megalakult 174. repülésbiztonsági századot „Ceta za
Obezbedenje Avijacije” (COA). 1990-ben átszervezték és mint 74. COA funkcionált
tovább.
1977. októberben
alakult meg „Leskovac” bázison a 15. légi segéd (támogató) pilóta szakasz
„Vazduhoplovna Dopunski Vod-pilot” (DOPV). A 161. VB-t az 1986-1992. közt
funkcionáló 3. légierő körzeti parancsnokság (RV i PVO), majd 1992-ben a
horvátországi és boszniai háború során a 1992-től az 1. RV
i PVO alá rendelték. 1987.
szeptemberében a „Nis” 161. légi bázison belül megalakult a légvédelem (PVO)
161. könnyű tüzér-rakéta divíziója „Laki Artiljerijski-Raketni Divizion”
(LARD).[6]
A 492. légi bázis „Vazduhoplovna Baza” (VB).
1968. októberében az
újonnan megépült „Velika Slatina” (Pristina) légi bázison a 165. légi bázis „Vazduhoplovna Baza” (VB) „Skopski Petrovac”
támogatottságával megalakult a 492. légi bázis „Vazduhoplovna Baza” (VB),
melyet 1970. júniusban az 1. VaK közvetlen irányítása alá helyeztek. 1977.
októberében a 492. VB alá rendelve a „Ladevci” bázison alakult meg a 85.
repülésbiztonsági zászlóalj „Bataljoni za Obezbedenje Avijacije” (BOA). 1984.
júniusban megreformálták és áthelyezték „Sjenica” bázisra. 1982. februárban a
„Slatina” 492. légi bázison belül megalakult a légvédelem (PVO) 492. könnyű
tüzér-rakéta ezrede „Laki Artiljerijski-Raketni Puk” (LARP). 1977. októberében
a 492. légi bázis alá rendelve alakulhatott meg „Nis” bázison a 492. légi segéd
(támogató) század „Vazduhoplovna Dopunska Ceta” (DOPC). 1981. októberben
átvezényelték „Pristina” bázisra. 1986-ban beintegrálták a 492. légi bázisba. 1980-as
években újabb haderőreform „Jedinstvo 1., 2., 3.” részeként megszűntették a
1964-től funkcionáló légi (repülős) hadtesteket „Vazduhoplovni Avijacijski
Korpus” (VaK) és helyettük 1986-ban megalakult három körzeti légierő és
légvédelmi parancsnokság (RV i PVO). A 492 VB-t az 1986-1992. közt funkcionáló
3. légierő körzeti parancsnokság (RV i PVO), majd 1992-ben a horvátországi és
boszniai háború során a 1992-től a légierő közvetlen főparancsnoksága KM RV i
PVO alá rendelték.[7]
A 285. légi bázis „Vazduhoplovna Baza” (VB).
1953. márciusában a
„Novi Sad” légi bázison alakult meg a 48. repülős technikai divízió „Vazduhoplovna
Tehnicka Divizija (VTD)[8] alá rendelve, mint 285. repülő
technikai zászlóalj (vtb). 1954-ben feloszlatták, de „Ladevci” (Kraljevo) légi
bázison 1964-ben ismét megalakult. [9] Az 1964-es „Drvar-2” modernizációs és szerkezeti
haderőreform révén megszűnik az 1959-1964. közt funkcionáló légi (repülős)
hadtesti parancsnokság „Vazduhoplovna Komanda” (VK) és helyébe a repülős (légi)
hadtest „VaK” lép. 1964-ben megépült a „Ladevci” új reptéri
bázis a „Drvar-2” haderő reform keretében. Ennek eredménye
képen létrehoztak a reptéri bázison egy légi bázist „Vojna Baza” (VB). Ez a
bázis a 285. légi bázis „Vazduhoplovna Baza” (VB) megnevezést kapta. A bázist
az 1. VaK alá tartozott. 1968. októberben alakult meg a 285. VB alá
rendeltségében, a „Trstenik” légi bázison a 174. repülésbiztonsági század „Ceta
za Obezbedenje Avijacije” (COA). 1987. szeptemberben a 161. VB alá rendelték
át. 1990-ben átszervezték és mint 74. COA funkcionált tovább. Hasonlóan a 174.
századhoz, 1968. októberben a 285. VB alá rendeltségében, a „Ladevci” bázison
megalakult a 178. repülésbiztonsági század „Ceta za Obezbedenje Avijacije”
(COA). A századot 1977. októberben feloszlatták. Szintén 1968. októberben
alakult meg a 285. VB alá rendeltségében, a „Ladevci” légi bázison a 104.
repülésbiztonsági szakasz „Vod za Obezbedenje Avijacije” (VOA). 1977.
októberben a szakaszt feloszlatták. 1977. decemberben a 285. VB alá rendelve a
„Ladevci” bázison alakult meg a 28. repülésbiztonsági zászlóalj „Bataljoni za
Obezbedenje Avijacije” (BOA), mely zászlóaljat 1984. júniustól 1985. februárig az
1. VaK közvetlen irányítása alá rendeltek, majd 1987. februártól megreformálták
és visszahelyezték a 285. VB alá. 1984. júniusban a 285. VB alá rendelve a
„Ponikve” bázison alakult meg a 87. repülésbiztonsági zászlóalj „Bataljoni za
Obezbedenje Avijacije” (BOA). 1980-as években újabb haderőreform „Jedinstvo 1.,
2., 3.” részeként megszűntették a 1964-től funkcionáló légi (repülős)
hadtesteket „Vazduhoplovni Avijacijski Korpus” (VaK) és helyettük 1986-ban
megalakult három körzeti légierő és légvédelmi parancsnokság (RV i PVO). 1982.
januárban alakult meg a 177. légi bázis alá rendelve a önálló harckocsizó
(tankos) század, ellátva „M-47” tankokkal. 1988-ban feloszlatták. A 285 VB-t az
1986-1992. közt funkcionáló 3. légierő körzeti parancsnokság (RV i PVO) alá
rendelték. 1987. szeptemberben a „Ladevci” légi bázison belül megalakult a
légvédelem (PVO) 285. könnyű tüzér-rakéta divíziója „Laki Artiljerijski-Raketni
Divizija” (LARD), valamint a 90. LARD „Sjenica” bázison. [10]
A 423. légi bázis „Vazduhoplovna Baza” (VB).
1953-ban a 43. repülő technikai
parancsnokság „Vazduhoplovnov Tehnicke Komande (VTK)” alá rendelték a „Titograd” (Podgorica) reptéren
állomásozó 423. repülés technikai zászlóaljat (vtb). 1953-ban a Központi
Repülős Iskola (LSC) alá irányították a 43. repülős technikai parancsnokságot
„Vazduhoplovnov Tehnicke Komande” (VTK)[11], ahol a 1953. márciusában
a 43. repülés technikai divízióban (parancsnokság) lévő zászlóaljak bevonásával
és a „Titograd” reptéren funkcionáló 423. repülés technikai zászlóaljból,
a Központi Repülős Iskolában „Letacki Skolski Centar”
(LSC)[12]
megalakult a 423. légi bázis „Vazduhoplovna Baza” (VB). 1956. októberben a 43.
VTK-t feloszlatták. 1959-ben újabb
haderőreform részeként megszűntették a hadosztályokat (divízió) és a megszűnő
repülő hadtestek (VKOS) helyébe a létrejövő légierőn belüli 1959-1964. közt funkcionáló
légi (repülős) hadtesti parancsnokságok „Vazduhoplovna Komanda” (VK) alakultak
meg. A 423. légi bázist az LSC alól az 1959-1964. közt működő 9. légi
hadtesti parancsnokság „Vazduhoplovna Komanda” (VK) alá sorolták be.
Az 1964-es „Drvar-2”
modernizációs és szerkezeti haderőreform révén megszűnik az 1959-1964. közt
funkcionáló légi (repülős) hadtesti parancsnokság „Vazduhoplovna Komanda”(VK)
és helyébe a repülős (légi) hadtest „VaK” lép.A 423. VB-t az 1964-1986. közt működő
1. légi hadtest (VaK) alá rendelték. 1968.
októberben a 423. VB alá rendeltségében, a „Niksic” bázison megalakult a 186.
repülésbiztonsági század „Ceta za Obezbedenje Avijacije” (COA). 1977.
októberben a 423. VB alá rendelve a „Ivangrad” bázison alakult meg a 30.
repülésbiztonsági zászlóalj „Bataljoni za Obezbedenje Avijacije” (BOA), mely
zászlóaljat 1984. júniustól megreformálták. 1990. márciusban feloszlatták. 1980-as
években újabb haderőreform „Jedinstvo 1., 2., 3.” részeként megszűntették a
1964-től funkcionáló légi (repülős) hadtesteket „Vazduhoplovni Avijacijski
Korpus” (VaK) és helyettük 1986-ban megalakult három körzeti légierő és
légvédelmi parancsnokság (RV i PVO). 1987. szeptemberben megalakult a
„Podgorica” bázison a légvédelem (PVO) 423. könnyű tüzér-rakéta divíziója „Laki
Artiljerijski-Raketni Divizija” (LARD). A 423.
VB-t az 1986-1992. közt funkcionáló 1. légierő körzeti parancsnokság (RV i
PVO), ahol 1991-ig funkcionált
bázisként. 1991. októberben a
423. VB alá rendelve létrehozták a 40. repülésbiztonsági
századot „Ceta za Obezbedenje Avijacije” (COA), a „Tivat” bázison. 1992-ben
a horvátországi és boszniai háború során az 2. RV i PVO alá rendelték. [13]
A 399. légi bázis „Vazduhoplovna Baza” (VB).
1958.
májusban a „Tuzla” légi bázison alakult meg a 399. légi bázis. A 399. VB-t
1959-ben hozzárendelték az 1959-1964. közt funkcionáló bázist 7. légi (repülős)
hadtesti parancsnokság „Vazduhoplovna Komanda” (VK) alá sorolták be. Az 1964-es
„Drvar-2” modernizációs és szerkezeti haderőreform révén megszűnik az
1959-1964. közt funkcionáló légi (repülős) hadtesti parancsnokság
„Vazduhoplovna Komanda” (VK) és helyébe a repülős (légi) hadtest „VaK” lép. A
399. VB-t az 1964-1986. közt működő 1. légi hadtest (VaK) alá rendelték. 1968.
októberben a 399. VB alá rendeltségében, a „Banja Luka” bázison megalakult a
181. repülésbiztonsági század „Ceta za Obezbedenje Avijacije” (COA). 1977.
októberben feloszlatták. Szintén 1968. októberben alakult meg a 399. VB alá
rendeltségében, a „Tuzla” légi bázison a 105. repülésbiztonsági szakasz „Vod za
Obezbedenje Avijacije” (VOA). 1987. szeptemberében átirányították a 151. légi
bázis (VB) alá, majd 1991. augusztusban feloszlatták.
1977.
októberben a 399. VB alá rendelve a „Banja Luka” bázison alakult meg a 18.
repülésbiztonsági zászlóalj „Bataljoni za Obezbedenje Avijacije” (BOA), mely
zászlóaljat 1984. júniustól megreformálták. 1990. márciusban feloszlatták. 1982.
februárban megalakult a „Tuzla” bázison a légvédelem (PVO) 399. könnyű tüzér-rakéta
ezrede „Laki Artiljerijski-Raketni Puk” (LARP). 1990. márciusban feloszlatták. 1980-as
években újabb haderőreform „Jedinstvo 1., 2., 3.” részeként megszűntették a
1964-től funkcionáló légi (repülős) hadtesteket „Vazduhoplovni Avijacijski
Korpus” (VaK) és helyettük 1986-ban megalakult három körzeti légierő és légvédelmi
parancsnokság (RV i PVO). 1984. júniusban a 399. VB alá rendeltségében, a
„Osijek” bázison megalakult a 263. repülésbiztonsági század „Ceta za
Obezbedenje Avijacije” (COA). 1990. márciusban feloszlatták és létrehozták
belőle a 63. COA-t.
A
975. „Vazduhoplovni Nastavni Centar (VNC)[14] keretén
belül alakult meg 1984. júniusban a 86. repülésbiztonsági század „Ceta za
Obezbedenje Avijacije” (COA). 1987. szeptemberben már a 975. VNC alá rendelték
a működő századot. A „Jedinstvo-1., 2.” haderőreform során 1990-ben a 399. légi
bázis alá sorolták be, ahol 1991-ig működött.
A 399. VB-t az
1986-1992. közt funkcionáló 1. légierő körzeti parancsnokság (RV i PVO), ahol
1991-ig funkcionált bázisként. 1992-ben a horvátországi és boszniai háború
során az 2. RV i PVO alá rendelték Az 1991-1992-es „jugoszláv háborúban”,
miután a jugoszláv haderőt kivonták Horvátországból és Boszniából, a bázist
„Niksic” katonai reptérre irányították, ahol beintegrálták az „Ecka” bázison
lévő 99. reptéri biztosító zászlóaljba „Bataljon Aerodromska Obezbedenja”
(BOA), illetve a „Ecka” bázis légvédelmi erők (PVO) könnyű tüzér-rakétás
divíziójába (LARD). Ezzel 1992. év végére megszűnt a 399. VB. [15]
A 130. légi bázis „Vazduhoplovna Baza” (VB).
1964. márciusában
alakult meg a „Drvar-1” haderő reform alapján a „Rajlovac” (Sarajevo) légi bázison
a 130. légi bázis (VB). A bázis a 7. légi hadtesti parancsnokság „Vazduhoplovna
Komanda” (VK) támogatásában látott el feladatot. Az 1964-es „Drvar-2”
modernizációs és szerkezeti haderőreform révén megszűnik az 1959-1964. közt
funkcionáló légi (repülős) hadtesti parancsnokság „Vazduhoplovna Komanda” (VK)
és helyébe a repülős (légi) hadtest „VaK” lép. 1964-től 1966-ig a 130. VB
bázist a Repülőtechnikai Központi Iskola „Vazduhoplovni Tehnicki Skolski
Centar” (VTSC), majd 1966-tól 1973-ig az 1952-ben Rajlovácban létrejövő Repülés
Technikai Akadémia „Vazduhoplovna Tehnicka Akademija” (VTA), az az akkor már a
Repülő Technikai Katonai Akadémiaként „Vazduhoplovna Tehnicka Vojna Akademija”
(VTVA) működő intézmény alá vonták be.[16] 1973-tól
a 130. légi bázist átirányították a 1. VaK alá.
1977. októberben
alakult meg „Butimir” bázison a 16. légi segéd (támogató) pilóta szakasz
„Vazduhoplovni Dopunski Vod-pilot” (DOPV). 1984. júniusban feloszlatták. 1968.
októberben a 130. VB alá rendeltségében, a „Rajlovac” bázison (Sarajevo) megalakult
a 281. repülésbiztonsági század „Ceta za Obezbedenje Avijacije” (COA). 1968.
októberében a 130. VB alá rendelve a „Butmir” bázison (Sarajevo) alakult meg a
93. repülésbiztonsági zászlóalj „Bataljoni za Obezbedenje Avijacije” (BOA).
1984. júniusban megreformálták és áthelyezték „Glamoc” bázisra. 1987.
szeptember 17-én áthelyezték a 171. légi bázis (VB) alá. 1980-as években újabb
haderőreform „Jedinstvo 1., 2., 3.” részeként megszűntették a 1964-től
funkcionáló légi (repülős) hadtesteket „Vazduhoplovni Avijacijski Korpus” (VaK)
és helyettük 1986-ban megalakult három körzeti légierő és légvédelmi
parancsnokság (RV i PVO). A 130. VB-t az 1986-1992. közt funkcionáló 1. légierő
körzeti parancsnokság (RV i PVO), ahol 1992-ig funkcionált bázisként. 1992-ben
a horvátországi és boszniai háború során az 2. RV i PVO alá rendelték Az
1991-1992-es „jugoszláv háborúban”, miután a jugoszláv légierő kivonta erőit
Horvátországból és Boszniából, a „Glamoc” bázist átvette a boszniai szerb
szakadár haderő „Vojska Republika Srpska” (VRS). 1992. januártól a 130. VB-ben
létrejött a légvédelmi (PVO) 130. könnyű tüzér-rakéta divízió „Laki
Artiljerijski-Raketni Divizija” (LARD). 1992. májusában „Batajnica” bázison
feloszlatták. [17]
A 112. összekötő zászlóalj „Bataljun za Vezu” (BZV).
1953. februárban
alakult meg a zemuni légi bázison a 112. összekötő zászlóalj[18]
1953-1959. közt a 7. repülős (légi) hadtest (VKOS) alá tartozott. 1959-ben a
haderőreform részeként megszűntették a hadosztályokat (divízió) és a megszűnő
repülős (légi) hadtestek (VKOS) helyébe a létrejövő légierőn belüli 1959-1964.
közt funkcionáló légi (repülős) hadtesti parancsnokságok „Vazduhoplovna
Komanda” (VK) alakultak meg. A 112. összekötő zászlóaljat 1959-1964-ig az 1.
repülős (légi) hadtesti parancsnokság „Vazduhoplovna Komanda” (VK) alá
rendelték. 1964-ben történő „Drvar-2” haderőreform során megszűnnek a VK-k és
helyükre légi (repülős) hadtestek „Vazduhoplovni Avijacijski
Korpus” (VaK) alakulnak meg. a 112.
összekötő zászlóalj az 1. VK-ból a létrejövő 1.
repülős (légi) hadtest (VaK) alá
sorolták be és 1967-ben átirányították „Nis” légi bázisra.[19] A
zászlóaljba 1964-ben megalakult a 210. területi rádió-relé század
„Teritorijalna Radio-Relejna Ceta” (TRRC) a „Zemun” repülőtéren. 1967-ben
feloszlatták.[20]
A 354. felderítő repülő század „Izvidacka Avijacijska
Eskadrila” (IAE).
1961-ben az 1. légi (repülős) hadtesti
parancsnokság „Vazduhoplovna Komanda” (VK) alá rendelték az 1961. év elején a
pulai 185. vadászrepülő ezredben (LBAP)[21]
megalakuló 354. felderítő repülő századot (IAE). A századot ellátták „T-33,
TV-2/ITV-2” repülőkkel. Az 1. VK-ban a század ahol önálló századként 1964-ig
funkcionált.
[1] 1981. novemberben törölték az osztályt,
1987. szeptemberében azonban a „Jedinstvo” haderőreform révén új formában
megalakult. Bojan Dimitrijevic: Jugoslovensko Ratno Vazduhoplovstvo I
Protivvazdusna Odbrana.”
[2] Bojan Dimitrijevic: Jugoslovensko Ratno Vazduhoplovstvo
I Protivvazdusna Odbrana.”
[3] Bojan Dimitrijevic: Jugoslovensko Ratno
Vazduhoplovstvo I Protivvazdusna Odbrana.”
[4] Bojan Dimitrijevic: Jugoslovensko Ratno Vazduhoplovstvo I
Protivvazdusna Odbrana
[5] Bojan Dimitrijevic: Jugoslovensko Ratno
Vazduhoplovstvo I Protivvazdusna Odbrana.”
[6]Bojan Dimitrijevic: Jugoslovensko
Ratno Vazduhoplovstvo I Protivvazdusna Odbrana.”
[7]Bojan Dimitrijevic: Jugoslovensko
Ratno Vazduhoplovstvo I Protivvazdusna Odbrana.”
[8] LÁSD: Légi (repülős) hadtestek „Vazduhoplovni Korpus” (VKOS)./A
7. légi (repülős) hadtest „Vazduhoplovni Korpus” (VKOS)./ 48. repülős technikai
divízió „Vazduhoplovna Tehnicka Divizija (VTD).
[9]
https://www.vesti.rs/Drustvo/Ladjevci-slavili-dan-brigade-i-40-godina-od-prvog-leta-Orla.html
[10]Bojan Dimitrijevic: Jugoslovensko Ratno Vazduhoplovstvo I
Protivvazdusna Odbrana.”
[11] A 3. repülős regionális parancsnokság „Vazduhoplovna Oblasna
Komanda” (VOK) átszerveződése során
1948-ban megalakult belőle a 27. „Vazduhoplovnov Tehnicke Divizija” (VTD) divízió.
Ezen divízió azonban még 1948-ban át is keresztelik 43. „Vazduhoplovnov
Tehnicke Komande (VTK), parancsnoksággá. A főparancsnokság a „Mostar” légi
bázison működött, mely alá tartozott „Mostar, Titograd (Podgorica), Banja Luka,
Rajlovac” repterek.A 43. „Vazduhoplovnov Tehnicke Komande” (VTK)
parancsnokságot 1953-bant alárendelik a Központi Repülős Iskolának (LSC). Bojan Dimitrijevic: Organizacija
Jugoslovenske narodne armije u Hrvatskoj 1945-1965. godine.
[12] LÁSD: Oktatás és képzés.
[13]Bojan Dimitrijevic: Jugoslovensko Ratno Vazduhoplovstvo I
Protivvazdusna Odbrana.”
[14] 1953-ban létrejött a zombori (Sombor) JRV (Jugoszláv Légierő
megnevezése 1959. előtt.) főparancsnokság irányítása alá tartozó toborzó
központ „Regrutni Centar” (RegC), mely 1956. júliusában 975. repülős
továbbképző központként „Vazduhoplovni Nastavni Centar” (VNC) funkcionált
tovább, közvetlen a légierő központi parancsnoksága alá tartozva. 1978-ban a
továbbképző központom belül megalakult a „szakácsképző” 28. számú intendáns
továbbképző század (28. INC). 1987-ben történő haderőreform részeként a 975.
kiképzési központot zászlóaljjá módosítják. A kiképző zászlóaljon belül
különböző had nemek kiképzési századai jöttek létre, intendáns, összekötői,
katonai rendész, vegyi-biológiai-nukleáris támadás elleni. Létrejött a
zászlóaljon belül az összekötői szakasz és gyakorlótéri kiképző szakasz is.
Bojan Dimitrijevic: Jugoslovensko Ratno Vazduhoplovstvo I
Protivvazdusna Odbrana.”
[15]Bojan Dimitrijevic: Jugoslovensko Ratno Vazduhoplovstvo I
Protivvazdusna Odbrana.”
[16] LÁSD: Oktatás és képzés.
[17] Bojan Dimitrijevic:
Jugoslovensko Ratno Vazduhoplovstvo I Protivvazdusna Odbrana.”
[18]
1959-1964-ig az 1. repülős (légi) hadtesti parancsnokság „Vazduhoplovna
Komanda” (VK) alá rendelték, 1964-től pedig az 1. repülős hadtest
„Vazduhoplovni Avijacijski Korpus” (VaK) alá. 1967-től „Nis” légi bázison
állomásozott a zászlóalj. 1986-1992. közt a 3. „RV i PVO” légierő körzeti
főparancsnokság alá rendelték. 1992. januárban feloszlatták. Bojan
Dimitrijevic: Jugoslovensko
Ratno Vazduhoplovstvo I Protivvazdusna Odbrana
[19] Bojan Dimitrijevic: Jugoslovensko Ratno Vazduhoplovstvo I
Protivvazdusna Odbrana
[20] Bojan Dimitrijevic: Jugoslovensko Ratno Vazduhoplovstvo I
Protivvazdusna Odbrana
[21] Lásd: Oktatás és képzés./185.
ezred.
![]() |
„Pula”
reptér. forrás: https://www.mycity-military.com/slika.php?slika=155704_50340910_1580238.jpg
Az
1964-es „Drvar-2” modernizációs és szerkezeti haderőreform révén megszűnik az
1959-1964. közt funkcionáló légi (repülős) hadtesti parancsnokság
„Vazduhoplovna Komanda” (VK) és helyébe a repülős (légi) hadtest „Vazduhoplovni
Avijacijski Korpus (VaK) lép. Az 1. „Vazduhoplovni Avijacisjki Korpus”
(VaK) 1964. májusában jött létre az 1. „Vazduhoplovna Komanda” (VK)
parancsnokságból, valamint a 3. „Vazduhoplovna Komanda” (VK) parancsnokságból
és Jugoszlávia keleti régiójának légi egységeiből. 1964-től a 354. IAE század
az 1. VaK önálló századaként működött tovább 1967-ig.1967-ben a 82. repülő
dandár[1]
alá sorolták, majd 1968-ban átalakították, felszámolták.[2]
[1]
LÁSD: VKOS 1950-1959. fejezet, VK 1959-1964. fejezet, VaK 1964-1986. fejezet,
RV i PVO 1986-1992. fejezet/A 109. vadászbombázó repülő ezred LBAP.
[2]
Meg kell említeni, hogy 1987-től ismét megkezdte működését egy 354. felderítő
repülő század. Ezen század a 235. vadászbombázó repülő ezred átnevezéséből
alakult meg. A 235. LBAE. 1961. áprilisban alakult meg a század a batajnicai
bázisán a 88. ezrednek. A századot ellátták amerikai „F-84G” harci gépekkel.
1964-ben a „Drvar-2” modernizációs és szerkezeti haderőreform révén megszűnik
az 1959-1964. közt funkcionáló légi (repülős) hadtesti parancsnokság
„Vazduhoplovna Komanda” (VK) és helyébe a repülős (légi) hadtest „VaK” lép. A
88. ezredet 1964-ben feloszlatták, és a 235. LBAE alá bevonták a 236. LBAE
századot, majd a 235. LBAE, immár magába foglalva a korábbi 236. század
technikáját és állományát, a 198. vadászbombázó ezredbe LBAP (LÁSD: VKOS 1950-1959. fejezet, VK 1959-1964.
fejezet, VaK 1964-1986. fejezet, RV i PVO 1986-1992. fejezet/ A 198.
vadászbombázó repülő ezred LBAP) integrálják be. A 236. LBAE. 1961.
áprilisában alakult meg a „Batajnica” légi bázison a 88. LBAP ezredben (korábban 103. felderítő repülő ezredben,
mint 236. vadászrepülő század LAE), ellátva amerikai „F-84G” harci
repülőkkel. 1964-ben beintegrálták a 235. LBAE-be. A 235. LBAE. 1964-től a
megszűnő 88 ezredből a 235. századot az 1. repülős hadtest (1.VaK) alá sorolják
be, ahol 1966-tól a 198. vadászbombázó ezredből megalakult 98. vadászbombázó
repülő ezredbe (LÁSD: VKOS 1950-1959.
fejezet, VK 1959-1964. fejezet, VaK 1964-1986. fejezet, RV i PVO 1986-1992.
fejezet/A 198. vadászbombázó ezred „Lovacki Bombarderski Avijacijski Puk” LBAP). átirányították. A század „Ladevac” légi
bázison állomásozott. 1967. májustól megérkeztek a századba a jugoszláv „J-21
Jastreb” csapásmérő harci repülő” harci
repülők, majd 1986-1987-től az „IJ-21 Jastreb” jugoszláv felderítő harci gépek.
A felderítő gépek révén a századot átkeresztelték 354. felderítő repülő
századdá „Izvidacka Avijacijska Eskadrila” (IAE). Az 1966-ban, a 198. ezred átnevezésével
létrejött 98. vadászbombázó repülő ezredet„Lovacko Bombarderski Avijacijski
Puk” (LBAP), 1976-tól repülő dandárként „Avijacijska Brigada” (ABR) működött tovább. A 354. IAE továbbra is a
98. repülős dandárban funkcionált, majd 1992-ben feloszlatták és beintegrálták
a 98. dandárban működő 353.IAE századba. Bojan Dimitrijevic: Jugoslovensko
Ratno Vazduhoplovstvo I Protivvazdusna Odbrana
![]() |
„MiG" szovjet harci repülő Jugoszláv Légierőben. forrás: https://ww2aircraft.net/forum/threads/academy-1-48-mig-21-l-17k-of-127-lae-204-lap-jrv-batajnica-1982-cold-war-gb.25346/
1968-1973.
közt a 92. repülő dandár (ABR)[1] alá
tartozott a 61. légtér megfigyelő és ellenőrző és irányító zászlóalj „Bataljun
VOJIN” (bVOJIN). 1973-tól az 1. pVOJIN alá rendelték. 1983-ban az 5. pVOJIN
alárendeltségébe irányították, majd 1986. februártól ismét az 1. pVOJIN
ezredében funkcionált. 1992-ben a 2. RV i PVO körzeti parancsnokság „Kumbor”
montenegrói bázisán állomásozott[2].
Meg
kell említeni, hogy 1980. júniusában a „Skolpski Petrovec” bázison a 98.
(korábban 198. ezred) dandáron belül megalakították a 891. helikopteres
osztályt (HO), ellátva „SA-341 Gazela” helikopterekkel. 1985. márciusban az
osztályból felderítő helikopter összekötő századot (HEIV) hoztak létre.
1988-tól „Nis” és „Golubovci” bázison állomásozott a század, mely 1992-ben
megszűnt.
1986-ban
a 235. vadászbombázó repülő századot (LBAE) miután átkeresztelték, létrejött a
354. felderítő repülő század „Izvidacka Avijacijska Eskadrila” (IAE)[3],
„Ladevac” légi bázison. 1992-ben a 354. IAE századot beintegrálták az 1966-ban
a 97. repülő ezredben „Avijacijski Puk” (AP)[4]
megalakult a 353. felderítő repülő századba „Izvidacka Avijacijska Eskadrila”
(IAE)[5],
mely 353. IAE századot 1992-ben a 97. dandárból áthelyeztek a 98. dandárba.
1986-ra
a 98. repülő dandár 1986-ra alárendeltségébe tartozott:
-241. vadászbombázó repülő század (LBAE) -Petrovac
-247. vadászbombázó repülő század (LBAE)- .Petrovac
-235. vadászbombázó repülő század (LBAE)- .Ladjevci
-350. felderítő repülő
század (IAE)- Tuzla
1980-as
években újabb haderőreform (Jedinstvo 1., 2., 3. ) részeként megszűntették a
1964-től funkcionáló légi (repülős) hadtesteket „Vazduhoplovni Avijacijski
Korpus” (VaK) és helyettük megalakult három körzeti légierő és légvédelmi
parancsnokság (RV i PVO). 1986-ban a 98. repülő dandárt a 3. RV i PVO alá
rendelték. Az 1991-ben kirobbanó horvátországi háború során, 1992. év elejétől
már Macedóniába vonták ki korábbi bázisáról a dandárt, majd bevonták az 1. RV i
PVO alá 1992-ben és „Ladevci” katonai légi bázisra irányították.
A
98. dandár megörökölte a 198. ezredből a 1966-1971. közt az ezredben szolgáló
„F–84 G Thunderjet” amerikai sugárhajtású vadászbombázó repülőket. 1966-tól
1969-ig szolgáltak jugoszláv összekötő, mentő és ejtőernyős feladatok
ellátására szolgáló „Ikarus Kurir”[6]
repülők, 1966-tól 1976-ig jugoszláv „Soko-522”[7]
katonai oktató-kiképző és könnyű harci támadó repülő és a jugoszláv „UTVA”
repülők.[8]
1971-tól szolgálatba léptek a „Sabre F-86E”[9]
amerikai (USA) transz szónikus vadászrepülőgépek 1968-ig, 1968-tól pedig az
amerikai „North American F-86D Sabre Dog” (USA) elfogó vadászgépek. Mind ezek
mellett funkcionáltak 1966-tól „RT/IT 33A” repülők is funkcionáltak az ezredben
1974-ig. 1971-tól 1992-ig az akkor már dandárként funkcionáló erőben
szolgálatba léptek a jugoszláv „J-21
Jastreb”[10]
csapásmérő harci repülők, és a jugoszláv „SOKO G-2 Galeb”[11]
gyakorló és könnyű támadó repülők. 1977-től 1978-ig jelen voltak a jugoszláv
Soko J-20 Kraguj[12]
többcélú repülők. 1986-tól pedig megjelentek a modern jugoszláv gyártású „J-22
Orao”[13]
csapásmérő repülők és a jugoszláv „SOKO G-4 Galeb”[14]
kiképző repülők.
[1] LÁSD: VKOS 1950-1959. fejezet,
VK 1959-1964. fejezet, VaK 1964-1986. fejezet, RV i PVO 1986-1992. fejezet/A
198. vadászbombázó repülő ezred/ A 98. repülő dandár.
[2] LÁSD: Légvédelem és
légtérmegfigyelés fejezet.
[3]
LÁSD: 235. vadászbombázó század „Lovacka- Bombarderski Avijacijska Eskadrila”
LBAE- A 354. IAE századot ellátták J-21 jugoszláv felderítő harci repülővel
(IJ-21). 1992. szeptemberében beintegrálták a 353. IAE századba (LÁSD: VKOS 1950-1959. fejezet, VK
1959-1964. fejezet, VaK 1964-1986. fejezet, RV i PVO 1986-1992. fejezet/ A 97. bombázó repülő ezred „Bombarderski
Avijacijski Puk” BAP), így lényegében a 354. IAE megszűnt. Fontos megemlíteni, hogy 1961-ben a 185.
vadászbombázó repülő (kiképző-oktató) ezredben (LBAPs) megalakult egy 354. IAE
század, a „Pula” légi bázison. 1961-től a 185. LBAP alól átirányították a
megalakuló 1. légi (repülős) hadtesti parancsnokság „Vazduhoplovna Komanda” VK
központi törzsparancsnoksága alá, ahol 1964-ig funkcionált. Az 1964-es „Drvar-2” modernizációs és szerkezeti haderőreform révén
megszűnik az 1959-1964. közt funkcionáló légi (repülős) hadtesti parancsnokság
„Vazduhoplovna Komanda” (VK) és helyébe a repülős (légi) hadtest „VaK”
lép.1967-től a 354. IAE. a 82. repülő dandár ABR alá sorolták be (LÁSD: VKOS 1950-1959. fejezet, VK 1959-1964.
fejezet, VaK 1964-1986. fejezet, RV i PVO 1986-1992. fejezet/ 109. vadászbombázó
repülő ezred LBAP). A századot ellátták „T-33., TV-2/ITV-2” harci
repülőkkel. 1968. a századot feloszlatták. Bojan Dimitrijevic: Jugoslovensko
Ratno Vazduhoplovstvo I Protivvazdusna Odbrana
[4]
(LÁSD: VKOS 1950-1959. fejezet, VK 1959-1964. fejezet, VaK 1964-1986. fejezet,
RV i PVO 1986-1992. fejezet/ A 97. bombázó repülő ezred „Bombarderski
Avijacijski Puk” (BAP).
[5] A
353. IAE. A 97. dandárban történő 1966-os megalakulását követően a századot
ellátták „RF-84G” amerikai harci repülőkkel, mely gépek 1973-ig voltak jelen a
században. 1973-1982. (és 1992-1994.)
közt hadrendbe álltak a században a „J-21 Jastreb” jugoszláv felderítő (IJ)
harci repülők, 1982-től pedig az „Orao” jugoszláv harci repülők. A század részt
vett az 1991-1992-es jugoszláv háborúban. 1992-ben a századba beintegrálásra
került a 98. repülő dandárba (LÁSD:
VKOS 1950-1959. fejezet, VK 1959-1964. fejezet, VaK 1964-1986. fejezet, RV i
PVO 1986-1992. fejezet/ 198.
vadászbombázó repülő ezred.) funkcionáló 354. IAE. Fontos, hogy a 184. felderítő
repülő ezred IAP (LÁSD:
VKOS 1950-1959. fejezet, VK 1959-1964. fejezet, VaK 1964-1986. fejezet, RV i
PVO 1986-1992. fejezet/ A 184.
felderítő repülő ezred IAP) plesói
bázisán is megalakult 1961-ben egy 353. felderítő repülő század (IAE), melyet
1966-ban felszámoltak, technikáját és állományát a 352. felderítő repülő
századba integrálták (LÁSD: : A
184. felderítő repülő ezred IAP) . A század rendelkezett „RF-84G” amerikai
harci repülőkkel 1961-1964. közt, illetve „IF-86D” amerikai harci repülőkkel
1964-1966. közt. Dimitrijevic: Jugoslovensko Ratno Vazduhoplovstvo I Protivvazdusna
Odbrana
[6]
https://en.wikipedia.org/wiki/Ikarus_Kurir
[7]
https://en.wikipedia.org/wiki/Soko_522
[8] Bojan Dimitrijevic: Jugoslovensko
Ratno Vazduhoplovstvo I Protivvazdusna Odbrana.”
[9]
https://hu.wikipedia.org/wiki/F%E2%80%9386_Sabre
[10]
https://en.wikipedia.org/wiki/Soko_J-21_Jastreb
[11]
https://en.wikipedia.org/wiki/Soko_G-2_Galeb
[12]
https://en.wikipedia.org/wiki/Soko_J-20_Kraguj
[13]
https://hu.wikipedia.org/wiki/J%E2%80%9322_Orao
[14] https://en.wikipedia.org/wiki/Soko_G-4_Super_Galeb
A 119. támogató repülő ezred „Puk
Pomocna Avijacija” (PPA).
A 119. helikopteres légi szállító ezred
„Transportni Helikopterski Puk” (TRHP).
A 119. támogató repülő ezred „Puk Pomocna
Avijacija” (PPA).
A 119. légi szállító ezred „Transportni
Avijacijski Puk” (TRAP).
A 119. légi szállító repülő dandár „Avijacijska Brigada” (TRABR).
A 119. támogató
repülő ezred „Puk Pomocna Avijacija” (PPA) szerkezeti kronológiájának 1964. év
előtti történését a „A JUGOSZLÁV LÉGIERŐ
LÉGI HADTESTEI „Vazduhoplovni Korpus” (VKOS) 1950-1959./ Strukturális
reformizáció a Jugoszláv Légierőben 1950-1959.” és a „A JUGOSZLÁV LÉGIERŐ LÉGI PARANCSNOKSÁGAI „Vazduhoplovna Komanda”
1959-1964./ Strukturális reformizáció a Jugoszláv Légierőben 1959-1964.”
fejezetekben olvashatók. Ezen leírásban az egység 1964-től egészen 1992.ig
történő ismertetése olvasható.
1948-1961. közt az
ezred 119. repülős szállító ezredként
„Transportni Avijacijski Puk”
(TRAP) funkcionált,
majd 1961-1966. közt 119. támogató repülő ezreddé „Puk Pomocna Avijacija” (PPA)
módosították. Az ezred 1963-ig „Zemun” bázison, majd „Batajnica” bázison
állomásozott.
Az 1964-es „Drvar-2”
modernizációs és szerkezeti haderőreform révén megszűnik az 1959-1964. közt
funkcionáló légi (repülős) hadtesti parancsnokság „Vazduhoplovna Komanda” (VK)
és helyébe a repülős (légi) hadtest „Vazduhoplovni Avijacijski Korpus” (VaK)
lép. 1964-ben
a 119. PPA ezred a megszűnő 1 légi hadtesti parancsnokságból „Vazduhoplovna
Komanda” (VK) átkerült a megalakuló 1. VaK-ba került.
A 119. PPA alá tartozott a
Batajnica” légi bázison állomásozó 675. légi szállító repülő század
„Transportna Avijacijska Eskadrila” (TRAE)[1].
1966-tól a 675. század önálló lett és közvetlen a légierő főparancsnokság
(Komanda RV i PVO) alá került, kiszolgálva a vezetőség személyszállítási
feladatainak ellátását, egyfajta „VIP” századként. Még ezen évben, 1966-ban az
akkor 138. légi támogató ezredként „Puk
Pomocni Avijacijski” (PPA)[2]
működő egység alá rendelték.
A 119. PPA alá tartozott az
1961-ben az akkor még 119. légi szállító repülő ezredben (TRAP) megalakult,
„Zemun”, majd „Batajnica” bázison állomásozó 676. számú légi szállító század
„Transportna Avijacijska Eskadrila” (TRAE/MTRAE)[3]. A
századot 1966-ban feloszlatták.
1961-ben
alakult meg az akkori 119. légi szállító repülő ezredben (TRAP) a 677.
számú légi szállító század „Transportna Avijacijska Eskadrila” (TRAE)[4].
A századnak kalandos útja volt, mivel még 1961-ben a 81. vadászbombázó repül
ezred alá vonták be, de 1964-től a 107. vadászbombázó repülő ezredbe került,
ahol 1973-ig funkcionált. 1973-ban visszakerült az ekkor már, 1968-tól 119. helikopteres légi szállító ezredként „Transportni
Helikopterski Puk” (TRHP) funkcionáló, de 1973-tól már 119. PPA-ként működő
ezredébe.[5]
1961.
márciusban „Zemun” bázison alakult meg a 119. légi szállító ezred részeként a
679. légi szállító század „Transportna Avijacijska Eskadrila” (TRAE)[6],
ellátva „Li-3” repülőkkel. Még ugyanezen évben „Cerklje” bázisra átirányították
a századot, ahol májusban alárendelték a 111. támogató repülő ezred „Pomocni
Puk Avijacijski” (PPA)[7] alá.
Szintén
még 1961-ben alakult meg „Zemun” bázison az akkori 119. légi szállító repülő
ezredben (TRAP) a 890. összekötő repülő század „Avijacijske
Eskadrile za Vezu” (AEV)[8].
A századot még 1962-ben áthelyezték „Batajnica” légi bázisra, ahol 1966-ig
funkcionált a 119. PPA alá rendelve. 1966-tól közvetlen a légierő
főparancsnokság (KM RV I PVO) alá rendelték. 1970-ben feloszlatták és
technikáját átvette a batajnicai 525. oktató-kiképző század „Trenazna
Avijacijska Eskadrila” (TAE)[9].
1964-től a 119. PPA alatt
működött az 1961-ben a 27. helikopter század[10]
átkeresztelődésből létrehozott 783. helikopter század „Helikopterska Eskadrila”
(HELE/HE)[11].
1966-tól a századot a 107. támogató repülő ezred „Puk Pomocni Avijacijski”
(PPA)[12]
alá vonták be.
1964-ben
a 119. PPA ezreden belül két összekötő repülő század is létrejött, a 895.
összekötő repülő század „Avijacijske Eskadrile za Vezu” (AEV)[13],
és a 896. összekötő repülő század „Avijacijske Eskadrile za Vezu” (AEV)[14],
de ezek közül a 895. századot 1976-ben feloszlatták, a 896. századot pedig
1968-ban kivonták a 119. ezredből és közvetlen a légierő főparancsnokság
(Komanda RV i PVO) alá került.
1966-ban
a 119. PPA ezredet feloszlatták. Két éves „pihentetés” végével a 119. PPA megmaradt
technikai parkját összevonva és erőit megreformálva, létrehozva belőlük a
1968-ban a 119. helikopteres légi szállító ezredet „Transportni Helikopterski
Puk” (TRHP).
1968-ban
az 1. légi (repülő) hadtest (VaK) alá rendelt 119. helikopteres légi szállító
ezred „Nis” légi bázison állomásozott. Az ezredben megalakult a 787.
helikopteres légi szállító század „„Transportna Helikopterska Eskadrila” (TRHE)[15],
és a 789. helikopteres légi szállító század „„Transportna Helikopterska
Eskadrila” (TRHE)[16].
Az utóbbit 1990-ben feloszlatták.
1971-ben
alakult meg „Nis” bázison a 791. légi szállító helikopter osztály „Transportna
Helikopterska Odeljenja” (TRHO). 1973-ban feloszlatták.
A
119. TRHP 1973-ig funkcionált, majd átszerveződött és 1973-ban megalakult
belőle az 1978-ig működő 119. támogató repülő ezreddé „Puk Pomocna Avijacija” (PPA).
1973-ban
a 119. támogató
repülő ezredben „Puk Pomocna Avijacija” (PPA), „Skopski Petrovec” bázison
alakult meg a 678. légi szállító század „Transportna
Avijacijska Eskadrila” (TRAE),
mely századot 1990-ben feloszlattak.[17]
1973-ban
a 119. PPA ezredbe irányították a korábban 97. támogató repülős ezredben „Puk
Pomocni Avijacijski” (PPA)[18]
működő 893. összekötő repülő századot „Avijacijska Eskadrila za Veza” (AEV)[19],
amit átneveztek a 119. ezredben 893. helikopteres egységnek (HO). 1988-ban
feloszlatták.
1978-ban
újabb reformizáció révén átkeresztelték a 119. támogató repülő ezredet „Puk
Pomocna Avijacija” (PPA), a már megalakulásakor is használt 119. légi szállító repülő
ezreddé „Transportni Avijacijski Puk” (TRAP).
Ezredként
1981-ig funkcionált, mikor is felfejlesztették és átnevezték 119. légi szállító
repülő dandárrá „Transportna Avijacijska Brigada” (TRABR). A dandár továbbra is
„Nis” légi bázison állomásozott.
1981-ben
a 119. légi szállító repülő dandárban „Transportna Avijacijska Brigada” (TRABR)
megalakult a 712. páncélosok elleni helikopteres század „Protivoklopna
Helikopterska Eskadrila” (POHE)[20].
1988-ban a századot feloszlatták.
1986-ra a 119. légi
szállító repülő dandár „Transportna Avijacijska Brigada” (TRABR)
alárendeltségébe tartozott:
- 677. légi szállító század „Transportna
Avijacijska Eskadrila” (TRAE)-Nis bázis.
-789.
helikopteres légi szállító század „„Transportna Helikopterska Eskadrila” (TRHE)-
Nis bázis (1990-ben feloszlatva)
-893. helikopteres egységnek (HO)- Nis bázis (1988-ban feloszlatva)
-712. páncélosok elleni helikopteres század
„Protivoklopna Helikopterska Eskadrila” (POHE)- Nis bázis.(1988-ban
feloszlatva)
- 787. helikopteres légi szállító század
„„Transportna Helikopterska Eskadrila” (TRHE)- Nis bázis
- 678. légi szállító
század „Transportna Avijacijska Eskadrila” (TRAE)- Skopski Petrovec bázis (1990-ben feloszlatva)
1980-as években újabb
haderőreform „Jedinstvo 1., 2., 3.” részeként megszűntették a 1964-től
funkcionáló légi (repülős) hadtesteket „Vazduhoplovni Avijacijski Korpus” (VaK) és helyettük 1986-ban megalakult három
körzeti légierő és légvédelmi parancsnokság (RV i PVO).
1986-ban a 119. légi
szállító repülő dandárt „Transportna Avijacijska Brigada” (TRABR) a megszűnő 1.
VaK-ból a megalakuló 3. RV i PVO alá rendelték.
1988-ban
a 119. repülő dandárban megalakult a 714. páncélosok elleni helikopteres század
„Protivoklopna Helikopterska Eskadrila” (POHE)[21],
mely századot a „Ladevac” bázison állomásoztattak, valamint 1987-ben a 119.
parancsnoki repülős osztály „Stabna Avijacijska Odeljenja” (SAO), mely 1990-ig
funkcionált.
1991-ben kirobbanó
„jugoszláv háború” rányomta bélyegét a 119. dandárra is. A háború miatt
átszerveződő jugoszláv légierő és légvédelem részeként a 3. RV i PVO alól
1992-ben az 1. RV i PVO alá sorolták át a 119. dandárt. 1991-től a 119. légi
szállító repülő dandár „Transportna Avijacijska Brigada” (TRABR) ismét támogató
repül ezreddé minősítették.
Az
ezred rendelkezett 1966-1976. közt amerikai
(USA) „Douglas C-47/Skytrain-Dakota”[22]
katonai szállító repülővel, 1976-1991. közt szovjet „AN-26”[23]
(NATO-kódja: Curl) kéthajtóműves, légcsavaros gázturbinás szállító
repülőgéppel, szovjet egymotoros, kétfedelű „AN-2”[24]
szállító repülővel, 1982-től „SA-341 Gazela”[25]
harci helikopterekkel, és a francia licensz alapján a jugoszlávok gyártotta
(SOKO) „SA-342 Gamma”[26]
könnyű többcélú helikopterekkel.
[1]
LÁSD: VKOS 1950-1959. fejezet, VK 1959-1964. fejezet, / A 119. légi szállító
repülő ezred TRAP/ 675. számú légi szállító század „Transportna Avijacijska
Eskadrila” (TRAE) valamint LÁSD: VKOS 1950-1959. fejezet, VK 1959-1964.
fejezet, VaK 1964-1986. fejezet, RV i PVO 1986-1992. fejezet/ A 138. légi
szállító repülő dandár TRABR) .
[2] LÁSD: VKOS
1950-1959. fejezet, VK 1959-1964. fejezet, VaK 1964-1986. fejezet, RV i PVO
1986-1992. fejezet/ A 138. légi szállító repülő dandár TRABR)
[3]
LÁSD: VKOS 1950-1959. fejezet, VK 1959-1964. fejezet, / A 119. légi szállító
repülő ezred TRAP/ 676. számú légi szállító század „Transportna Avijacijska
Eskadrila” (TRAE).
[4]
LÁSD: VKOS 1950-1959. fejezet, VK 1959-1964. fejezet, / A 119. légi szállító
repülő ezred TRAP/ 677. számú légi szállító század „Transportna Avijacijska
Eskadrila” (TRAE) valamint LÁSD: VKOS 1950-1959. fejezet, VK 1959-1964.
fejezet, / A 81. vadászbombázó repülő
ezred „Lovacko Bombarderski Avijacijski Puk” LBAP/ A 81. támogató repülő ezred
„Puk Pomocne Avijacije” PPA), valamint LÁSD: VKOS 1950-1959. fejezet, VK
1959-1964. fejezet, VaK 1964-1986. fejezet, RV i PVO 1986-1992. fejezet/A 107.
vadászbombázó repülő ezred „Lovacki Bombarderski Avijacijski Puk” LBAP).
[5] 1991-1992.
közt a század a 138. légi szállító dandár TRABR (LÁSD: VKOS 1950-1959. fejezet, VK 1959-1964. fejezet, VaK 1964-1986.
fejezet, RV i PVO 1986-1992. fejezet/A 138. légi szállító repülő dandár TRABR)
alatt részt vett a jugoszláv háborúban. Bojan Dimitrijevic: Jugoslovensko Ratno
Vazduhoplovstvo I Protivvazdusna Odbrana.
[6] 1961-1966. közt „Li-3” repülőkkel,
1966-1976. közt „C-47” repülőkkel, 1976-1992. közt „AN-26” és „AN-2” repülőkkel
látták el a századot. 1991. évben a század „Batajnica” bázisra irányították és
besorolták a 138. légi szállító brigád „Transportni Avijacijski Brigad” TRABR.
(LÁSD: VKOS 1950-1959. fejezet, VK 1959-1964. fejezet, VaK 1964-1986. fejezet,
RV i PVO 1986-1992. fejezet/ A 138. légi szállító repülő dandár „TRABR). Bojan
Dimitrijevic: Jugoslovensko Ratno Vazduhoplovstvo I Protivvazdusna Odbrana.”
[7] LÁSD: VKOS 1950-1959. fejezet, VK 1959-1964.
fejezet, / A 111. vadászrepülő ezre/ A
111. támogató repülő ezred (PPA).
[8]
LÁSD: VKOS 1950-1959. fejezet, VK 1959-1964. fejezet, / A 119. légi szállító
repülő ezred TRAP/ 890. összekötő repülő század „Avijacijske Eskadrile za Vezu”
(AEV).
[9] LÁSD: VKOS
1950-1959. fejezet, VK 1959-1964. fejezet, VaK 1964-1986. fejezet, RV i PVO
1986-1992. fejezet/Az 525. kiképző és oktató század TAE).
[10] LÁSD: VKOS
1950-1959. fejezet, VK 1959-1964. fejezet, / A 119. légi szállító repülő ezred
TRAP/ A 27.
helikopter század „Helikopterska Eskadrila” HELE).
[11] LÁSD: VKOS
1950-1959. fejezet, VK 1959-1964. fejezet, / A 119. légi szállító repülő ezred
TRAP/783. számú helikopter századdá „Helikopterska Eskadrila” (HELE/HE)
[12] LÁSD: VKOS 1950-1959. fejezet, VK 1959-1964. fejezet, VaK
1964-1986. fejezet, RV i PVO 1986-1992. fejezet/A 107. vadászbombázó repülő
ezred „Lovacki Bombarderski
Avijacijski Puk” (LBAP),
[13] 895.
AEV. 1964-ben alakult meg a század a 119. ezredben a „Pleso” bázison. Az
1964-es „Drvar-2” modernizációs és szerkezeti haderőreform révén megszűnik az
1959-1964. közt funkcionáló légi (repülős) hadtesti parancsnokság
„Vazduhoplovna Komanda” (VK) és helyébe a repülős (légi) hadtest „VaK”
lép.1968-tól az 1. légi (repülős) hadtest (VaK) törzsparancsnokságának
ellátására. 1976-ban feloszlatták. 1981. augusztusában a „Divulje” (Split)
bázison alakult meg a 895. helikopter osztály „Helikopterska Odeljenja” (HO),
ellátva „SA-341” Gazela helikopterekkel. 1985-ben az osztályt átnevezték 895.
helikopteres felderítő és összekötő századnak „Helikopterska Eskadrila
Izvidacka i Veza” (HEIV), mely egységet „Mostar” majd 1991-től „Golubovic”
(Titograd) légi bázisra irányítottak. 1991-ben feloszlatták. Bojan
Dimitrijevic: Jugoslovensko Ratno Vazduhoplovstvo I Protivvazdusna
Odbrana.
[14]
896.AEV. Az 1964-es „Drvar-2” modernizációs és szerkezeti haderőreform révén
megszűnik az 1959-1964. közt funkcionáló légi (repülős) hadtesti parancsnokság
„Vazduhoplovna Komanda” (VK) és helyébe a repülős (légi) hadtest „VaK” lép. A
119. PPA a létrejövő 1. VaK alá került. Az ezredben ekkor, 1964-ben alakult meg
a 896. összekötő repülő század „Zemun” bázison. 1968-ban kivonásra került a 119.
PPA alól és a légierő főparancsnokság (Komanda RV i PVO) törzsparancsnokságának
ellátására működtették 1970-ig. 1970-ben beintegrálták a batajnicai 525. oktató-kiképző század
„Trenazna Avijacijska Eskadrila” (TAE) alá. (LÁSD: VaK 1964-1986. fejezet, RV i PVO 1986-1992. fejezet/ Az 525.
kiképző és oktató század TAE) 1980-ban a 896. AEV századot átkeresztelték
az 525. kiképző századon belül 896. helikopteres szolgálattá (HO), ellátva
„SA-341 Gazela” harci helikopterrel. 1985-ben már, mint felderítő helikopteres
század „Helikopterka Eskadrila Izvidacka” (HEIV) működött tovább. 1988-ban a
boszniai „Rajlovac” bázisra irányították át „Batajnica” bázisról. A századot
bevonták az 1991-1992-es harcokba, majd feloszlatták. Technikáját és állományát
a 890. és 350. századokba vonták be, mely századokat a megszűnő Jugoszláv
Néphadsereg haditechnikáját megöröklő boszniai szerb haderő (VRS) rajlováci
bázisra irányították. Bojan Dimitrijevic: Jugoslovensko Ratno Vazduhoplovstvo I
Protivvazdusna Odbrana.
[15] 787. TRHE 1968-ban
alakult meg „Nis” bázison a 119. TRHP alá rendelve. A század rendelkezett
szovjet „MI-8” harci helikopterekkel. A századot bevonták az 1991-1992.
háborúba. Bojan Dimitrijevic: Jugoslovensko Ratno Vazduhoplovstvo I
Protivvazdusna Odbrana.”
[16] 789. TRHE
1968-ban alakult meg „Nis” bázison a 119. TRHP alá rendelve. A század
rendelkezett szovjet „MI-8” harci helikopterekkel. 1990-ben felszámolták. Bojan
Dimitrijevic: Jugoslovensko Ratno Vazduhoplovstvo I Protivvazdusna Odbrana.”
[17]
Bojan Dimitrijevic: Jugoslovensko Ratno Vazduhoplovstvo I Protivvazdusna
Odbrana
[18] LÁSD: VKOS
1950-1959. fejezet, VK 1959-1964. fejezet, VaK 1964-1986. fejezet, RV i PVO
1986-1992. fejezet/A 97. bombázó repülő ezred „Bombarderski Avijacijski Puk”
(BAP).
[19] LÁSD: , VK
1959-1964. fejezet/ A 9. repülős (légi) hadtesti parancsnokság/Az összekötő
század „Eskadrila za Vezu”/ 893. összekötő repülő század „Avijacijska
Eskadrila za Veza” (AEV).
1973-tól a 893. AEV a 119. PPA
sorolták be, ahol, mint 893. helikopteres egység (HO) funkcionált
tovább, ellátva az 1980-as évektől „Gazela SA-341” harci helikopterekkel. A
század „Nis” légi bázison állomásozott. 1985-től már 893. helikopteres
felderítő és összekötő századként „Helikopterska Eskadrila Izvidacka i Veza”
HEIV működött tovább 1988-ig, mikor beintegrálták a 891. helikopteres felderítő
és összekötő század „Helikopterska Eskadrila Izvidacka i Veza” (HEIV) alá, „Nis” légi bázison állomásozva. Bojan Dimitrijevic: Jugoslovensko Ratno
Vazduhoplovstvo I Protivvazdusna Odbrana
[20]
1981-ben a „Nis” bázison alakult meg a 712. POHE, a 119. ABR-ben, ellátva
SA-341 Gamma (HN-42), SA-342 (HN-45) helikopterekkel. 1988-ban a század
megszűnt. Bojan Dimitrijevic: Jugoslovensko Ratno Vazduhoplovstvo I
Protivvazdusna Odbrana
[21]
1988-ban „Ladevac” bázison alakult meg a 714. POHE, a 119. ABR-ben, ellátva
SA-341 Gamma (HN-42), SA-342 (HN-45) helikopterekkel. 1A század részt vett az
1991-1992. jugoszláv
háborúban. Bojan Dimitrijevic: Jugoslovensko Ratno Vazduhoplovstvo I
Protivvazdusna Odbrana
[22] https://en.wikipedia.org/wiki/Douglas_C-47_Skytrain
[23]
https://hu.wikipedia.org/wiki/An%E2%80%9326
[24]
https://hu.wikipedia.org/wiki/An%E2%80%932
[25]
https://military.wikia.org/wiki/A%C3%A9rospatiale_Gazelle
[26]
https://military.wikia.org/wiki/A%C3%A9rospatiale_Gazelle
![]() |
712. páncélosok elleni helikopteres század
„Protivoklopna Helikopterska Eskadrila”, Nis bázison. |
A 103. felderítő repülő ezred „Izvidacki
Avijacijski Puk” (IAP). [1]
1964-ben a „Drvar-II”
haderőreform révén megszűntették a repülős (légi) hadtesti parancsnokságokat
(Vazduhoplovna Komanda „VK”) és helyükre 1964-tól a repülős hadtestek
„Vazduhoplovni Avijacijski Korpus” (VaK) léptek. A tuzlai bázison állomásozó
103. IAP ezredet a megszűnő 7. légi hadtesti parancsnokság (VK) alól a
létrejövő 1. repülős hadtestbe „Vazduhoplovni Avijacijski Korpus” (VaK) alá
sorolták be.
1961-ben a már 7. VK
alá tartozó 103. ezredből két századot (235. és 236. vadászrepülő századok LAE)[2]
kivontak és átadták a 88. bombázó repülő ezredbe[3],
ahol mint vadászbombázó századok funkcionáltak tovább[4].
1961-ben a 103. felderítő repülő ezreden belül megalakult a tuzlai 350. felderítő repülő század „Izvidacka
Avijacijska Eskadrila” (IAE)[5] valamint a
szintén tuzlai 351. felderítő repülő század „Izvidacka Avijacijska Eskadrila”
(IAE)[6].
1964-ben a 103 ezredbe
irányították a korábban 7. repülős (légi) hadtesti parancsnokság (Vazduhoplovna
Komanda „VK”) alatt funkcionáló 462. könnyű harcoló repülő századot „Eskadrila
Laka Borba Avijacija” (ELABA)[7].
1966-ban az 103. ezredet megszüntették, mely során az ezred technikáját és
állományát az ezreden belül korábban funkcionáló 350. felderítő repülő századba
„Izvidacka Avijacijska Eskadrila” (IAE) integrálták, így a 351. felderítő
repülő század technikája és állománya is a 350. századba integrálódik. A
megszűnő 103. ezredből viszont a 462. ELABA technikájával és állományával
együtt a 198. vadászbombázó repülő ezredből létrejövő, 98. repülő dandár
„Avijacijska Brigada” (ABR)[8]
alá sorolták be.[9]
[1] LÁSD: VKOS 1950-1959. fejezet,
VK 1959-1964. fejezet,/A 103. felderítő repülő ezred (IAP).
[2] LÁSD: VKOS 1950-1959. fejezet,
VK 1959-1964. fejezet, VaK 1964-1986. fejezet, RV i PVO 1986-1992. fejezet/A
88. vadászbombázó repülő ezred „Lovacko Bombarderski Puk” (LBAP).
[3] LÁSD: VKOS 1950-1959. fejezet,
VK 1959-1964. fejezet, VaK 1964-1986. fejezet, RV i PVO 1986-1992. fejezet/A
88. vadászbombázó repülő ezred „Lovacko Bombarderski Puk” (LBAP).
[4] LÁSD: VKOS 1950-1959. fejezet,
VK 1959-1964. fejezet, VaK 1964-1986. fejezet, RV i PVO 1986-1992. fejezet/A
88. vadászbombázó repülő ezred „Lovacko Bombarderski Puk” (LBAP)/ A 236.
vadászbombázó repülő század, 235. vadászbombázó repülő század.
[5] 1961. áprilisában alakult meg a
103. IAP ezreden belül a tuzlai légi bázison a 350. felderítő repülő század
„Izvidacka Avijacijska Eskadrila” (IAE). A század 1961-1966. közt funkcionált a
103. IAP ezredben. A 103. ezredet 1966-ban feloszlatták , technikáját és
állományát a 350. IAE-be integrálták be. 1966-tól a 350. IAE a 98. repülő dandár
ABR (LÁSD: VKOS 1950-1959. fejezet, VK
1959-1964. fejezet, VaK 1964-1986. fejezet, RV i PVO 1986-1992. fejezet/A 198.
vadászbombázó ezred „Lovacki Bombarderski Avijacijski Puk” LBAP) alá
került, ahol 1978-ig funkcionált. 1978-tól az 1. légi (repülős) hadtest (VaK)
parancsnoksága alá került, önálló századként 1982-ig. 1982-től ismét a 98.
repülő dandár (ABR) alá került. 1986-tól kivonták a 98. ABR dandárból és
közvetlen a légierő és légvédelem 1. körzeti paranacsnoksága (1. RV i PVO)
irányítása alá vonták be 1988-ig. 1988-tól a 701. repülő dandár ABR (LÁSD: RV i PVO 1986-1992. fejezet/ A 701.
repülő dandár ABR) alá
került. 1990-ben feloszlatták. A századot ellátták 1961-1974. közt az amerikai
szubszónikus „T-33A Shooting Star/Lockheed” kiképző repülőkkel, 1974-1990. közt
pedig „J-21 Jastreb” csapásmérő harci
repülőkkel, 1988-1990 közt további jugoszláv gyártású „J-22 Orao” csapásmérő repülőkkel. Bojan Dimitrijevic:
Jugoslovensko Ratno Vazduhoplovstvo I Protivvazdusna Odbrana.
[6] 1961-ben alakult meg a 351.
felderítő repülő század „Izvidacka Avijacijska Eskadrila” (IAE) a 103.
felderítő repülő ezred „Izvidacki Avijacijski Puk” (IAP) alá rendelve, ellátva
amerikai szubszónikus „T-33A Shooting Star/Lockheed” kiképző repülőkkel, a
tuzlai reptéren. 1966-ban az egész századot beintegrálták a 350. IAE-be. Fontos megemlíteni, hogy 1973. augusztusban
a 82. repülő dandárba ABR (LÁSD: 109. vadászbombázó repülő ezred LBAP)
megalakult 351. felderítő repülő század (IAE), „Cerklje” bázison. Az század
rendelkezett J-21 felderítő jugoszláv repülőkkel 1973-1985. közt, majd
1985-1991. közt J-22 Orao jugoszláv felderítő repülőkkel. 1978-1982.
periódusban a századot kivonták a 82. dandárból és a 5. légi (repülős) hadtest
(VaK) parancsnoki törzsének önálló századaként funkcionált. 1991-ben bevonták a
117. repülő dandár 352. IAE századába (LÁSD: A 184. felderítő repülő ezred „Izvidacki Avijacijski Puk”IAP/352.
IAE) és „Bihac” légibázisra irányították
át. A 352. IAE 1992-ben, mint önálló század a légierő főparancsnokság (KM
RV i PVO) alá sorolták be, majd 1992-től a 204. repülő dandár (LÁSD: VKOS 1950-1959. fejezet, VK 1959-1964.
fejezet, VaK 1964-1986. fejezet, RV i PVO 1986-1992. fejezet/A 204.
vadászbombázó repülő ezred LBAP) alá rendelték. Bojan Dimitrijevic:
Jugoslovensko Ratno Vazduhoplovstvo I Protivvazdusna Odbrana.
[7]
1961. áprilisában alakult meg a 7. repülős (légi) hadtesti parancsnokság
(Vazduhoplovna Komanda „VK”) alá rendelve a tuzlai bázison a 462. könnyű
harcoló repülő század „Eskadrila Laka Borba Avijacija” ELABA (LÁSD: A 7. repülős (légi) hadtesti
parancsnokság./A könnyű harcoló repülő század „Vazduhoplovna Eskadrila Laka
Borbena Aviacija” VELABA). A 7. VK
alatt 1964-ig funkcionált, majd beintegrálták a 103. felderítő repülő ezred
„Izvidacki Avijacijski Puk” (IAP) alá. A 103. ezredben 1966-ig működött, majd
462. ELABA az ezred felszámolása után a 198. vadászbombázó repülő ezredből
1966-ban létrejövő 98. repülő dandár „Avijacijska Brigada” ABR (LÁSD: VKOS 1950-1959. fejezet, VK 1959-1964.
fejezet, VaK 1964-1986. fejezet, RV i PVO 1986-1992. fejezet/A 198.
vadászbombázó ezred „Lovacki Bombarderski Avijacijski Puk” LBAP/ 98. repülő
dandár ABR) alá sorolták be. A 98. ABR alatt 1968-ig funkcionált, majd
átkerült a 82. repülő dandárba (LÁSD:
VKOS 1950-1959. fejezet, VK 1959-1964. fejezet, VaK 1964-1986. fejezet, RV i
PVO 1986-1992. fejezet/A 109. vadászbombázó ezred LBAP), majd 1973.
márciusában a Légierő Katonai Akadémiájába „Vazduhoplovna Vojna Akademija” VVA
(LÁSD: Oktatás és képzés.)
integrálták be. Itt a kiképzési részbe irányították, ahol 1973-1977. közt
jugoszláv „Soko-522” katonai oktató-kiképző és könnyű harci támadó repülőkkel,
1977-1988. közt pedig jugoszláv „Utva-66” kiképzési célra használt gyakorló és
jugoszláv „Soko J-20/Kraguj” többcélú repülőkkel látták el a századot. 1986-ban
a századot megszüntették a létrehozták belőle a 701. repülő dandáron (LÁSD: RV i PVO 1986-1992. fejezet/ A 701.
repülő dandár ABR) belül a 253. vadászbombázó repülő századot „Lovacka
Bombarderska Avijacijska Eskadrila LBAE (1986-ban
a 462. ELABA tuzlai századból alakult meg a 253. LBAE a 701. repülő dandár alá
rendelve) a tuzlai légi bázison. Bojan Dimitrijevic: Jugoslovensko Ratno Vazduhoplovstvo I
Protivvazdusna Odbrana
[8]
LÁSD: VKOS 1950-1959. fejezet, VK 1959-1964. fejezet, VaK 1964-1986. fejezet,
RV i PVO 1986-1992. fejezet/A 198. vadászbombázó ezred „Lovacki Bombarderski
Avijacijski Puk” LBAP/ 98. repülő dandár ABR)
[9] Milos Sinobad: 103. izvidacki
avijacijski puk JRV/ Vojna knjiga, Beograd
![]() |
Felderítők,
amerikai „T-33A Shooting Star/Lockheed”. forrás: http://www.paluba.info/smf/index.php/topic,14207.75.html |
A 107. vadászbombázó repülő ezred „Lovacki
Bombarderski Avijacijski Puk” (LBAP).[1]
A 107. helikopter ezred „Helikopterski
Avijacijski Puk” (HEP)
A 107. támogató repülő ezred „Puk Pomocne
Avijacije” (PPA)
A 107. helikopter oktató-kiképző ezred
„Skolski Helikopterski Puk ” (SHP)/(HPS)
A 107. kiképző - oktató repülő ezred
„Skolski Avijacijski Puk” (SAP)
1959-ben újabb
haderőreform részeként megszűntették a hadosztályokat (divízió) és a megszűnő
repülő hadtestek (VKOS) helyébe a létrejövő légierőn belüli 1959-1964. közt
funkcionáló légi (repülős) hadtesti parancsnokságok „Vazduhoplovna Komanda”
(VK) alakultak meg. Ennél fogva az 1959-ben megszűnő 7. VKOS, 29. divízióból az
ezred a megalakuló és 1959-1964. közt funkcionáló 3. légi (repülős) hadtesti
parancsnokság „Vazduhoplovna Komanda” (VK) alá került. 1953-1957.
közt az ezred vadászrepülő ezredként (LAP), 1957-1960. közt vadászbombázó
repülő ezredként (LBAP) funkcionált. 1960-1964. közt helikopter ezredként
„Helikopterski Avijacijski Puk” (HAP), 1964-1973. közt pedig a 107. támogató
repülő ezredként „Puk Pomocne Avijacije” (PPA) működött.
[1] 1945-ben az 1. vegyes repülős
divízióba (MAD) alá sorolták be a 421. támadó-harci repülő ezredet (JAP). Az ezredet 1948-ban átnevezték 107.
támadó-harci repülő ezreddé (JAP) bázis „Leskovac”, és az 1. MAD-ból létrejövő
29. támadó-harci repülős divízió (JAD) alá sorolták be, mint 107. JAP-ot. A 107. JAP 1948-1953. közt támadó-harci
repülős ezredként (JAP) funkcionált. 1949-1953. közt az ezredet „Nis” bázisról
átirányították „Leskovac” reptéri bázisra. 1949-ben az ezredet a 29. divízió
alá rendelték. 1953-ban a divíziók önállósága megszűnt és a létrejövő 1959-ig
működő légi (repülős) hadtestbe „Vazduhoplovni Korpus” (VKOS) integrálódnak,
mint divíziók. A 29. divízió a 7. VKOS alá került. Bojan Dimitrijevic:
Jugoslovensko Ratno Vazduhoplovstvo I Protivvazdusna Odbrana.”
![]() |
„Gazela” HN-42M”
harci helikopter. forrás: https://tangosix.rs/2013/08/10/40-godina-sluzbe-helikoptera-gazela-u-jugoslovenskim-vazduhoplovstvima/ |
1960.
októberben alakult meg „Nis” bázison, szovjet „Mi-4” helikopterekkel ellátva, a
34. helikopteres század „Helikopterska Eskadrila” (HE) a 107. helikopter
ezredben, ahol ezen hadrendi megnevezéssel 1961. márciusig funkcionál, majd
átnevezték 780. légi helikopteres
szállító századdá (TRHE)[1],
valamint
szintén 1960. októberben a „Nis” bázison,
szovjet „Mi-4”
helikopterekkel ellátva, a 48. helikopteres század „Helikopterska Eskadrila”
(HE) a 107. helikopter ezredben, ahol ezen hadrendi megnevezéssel 1961.
márciusig funkcionál, majd átnevezték 781.
TRHE[2]
századdá.
1961-ben további légi
helikopteres szállító század „Transportna Helikopterska Eskadrila” (TRHE) alakultak
meg a 107. ezredben. 1961. áprilisában „Nis” bázison alakult meg a 107.
helikopter ezredben (HEP) a 782. TRHE[3],
mely század még ezen évben átirányításra került a 88. támogató
repülő ezredbe „Puk Pomocni Avijacijski” (PPA)[4].
1961-ben a 81. támogató
repülő ezredből „Puk Pomocni Avijacijski” (PPA)[5]
a 107. ezredbe irányították át a 677. légi helikopteres szállító századot
„Transportni Helikopterski Puk” (TRHE)[6] 1973-ban
átkerült az 1968-tól 119. helikopteres légi szállító ezredként „Transportni
Helikopterski Puk” (TRHP) funkcionáló,
de 1973-tól már 119. PPA-ként működő ezredébe.
Az 1964-es „Drvar-2”
modernizációs és szerkezeti haderőreform révén megszűnik az 1959-1964. közt
funkcionáló légi (repülős) hadtesti parancsnokság „Vazduhoplovna Komanda” (VK)
és helyébe a repülős (légi) hadtest „Vazduhoplovni Avijacijski Korpus” (VaK)
lép. Az ezred a 3. VK megszűnésével a létrejövő 1. repülős (légi) hadtestbe
„VaK” funkcionál tovább.
Kezdetben szovjet ”Lisunov Li-2”[7]
utas- és teherszállító repülők tartoztak az ezredbe, de 1953. után lecserélték
jugoszláv „Ikarus S-49A”[8]
harci repülőgépre, melyek 1957-ig szolgáltak. 1957. után állították szolgálatba
a amerikai „F-47D Thunderbolt”[9]
vadászrepülőgépet 1960-ig. A 107. vadászbombázó repülő ezredet ellátták
továbbá jugoszláv „Ikarus Aero-2C”[10]
többcélú elsősorban kiképző repülőkkel, valamint jugoszláv Utva
213-3/Vihor[11],
kiképzési célra használt gyakorló repülőkkel és szovjet „JAK-9”[12]
harci vadászrepülőkkel. Mivel
1960-tól 1964-ig helikopter ezredként funkcionált a 107. ezred, ezért ellátták
az 1973-ig szolgáló szovjet „Mi-4” [13] polgári
és katonai rendeltetésű szállító helikopterekkel és amerikai (USA) „Sikorski (H-19)
S-55/Chickasaw”[14]
helikopterekkel.
1966-ban a 119..
támogató repülő ezredből „Puk Pomocni Avijacijski” (PPA)[15]
átkerült a 107. ezredbe a 783. helikopter század „Helikopterska Eskadrila” (HE)[16].
1966-ban a 198. vadászbombázó repülő ezredből (LBAP)[17]
átkerült a 107. ezred alá a 891. összekötő repülős századot „Eskadrila za Vezu”
(EZV), avagy „Avijacijska Eskadrila za Veza” (AEV)[18],
mely századot 1968-ban feloszlattak[19].
[1]
780. TRHE. Az 1961-ben megalakult századot ellátták szovjet „Mi-4” polgári és
katonai rendeltetésű szállító helikopterrel. 1964-ben a századot „Nis” bázisról
átirányították „Pleso” (Zagreb) bázisra és besorolták a 111. támogató repülő
ezred PPA (LÁSD: VKOS 1950-1959. fejezet,
VK 1959-1964. fejezet, VaK 1964-1986. fejezet, RV i PVO 1986-1992. fejezet/A
111. LBAP) alá. A váltás eredménye képen a korábbi „Mi-4” helyét 1973-tól a
modernebb „Mi-8” szovjet polgári és katonai rendeltetésű szállító helikopterek
vették át. A századot az 1991-1992. jugoszláv háború során kivonták a boszniai
„Zaluzani” bázisra (Banja Luka), majd 1992-től bevonták a boszniai szerb haderő
„Vojska Republika Srpska” (VRS) 92. vegyes dandárjába (MABR). Bojan
Dimitrijevic: Jugoslovensko Ratno Vazduhoplovstvo I Protivvazdusna
Odbrana.”
[2]
781. TRHE. Az 1961-ben megalakult századot ellátták szovjet „Mi-4” polgári és
katonai rendeltetésű szállító helikopterrel. 1964-ben a századot „Nis” bázisról
átirányították „Pleso” (Zagreb) bázisra és besorolták a 111. támogató repülő
ezred PPA (LÁSD: VKOS 1950-1959. fejezet,
VK 1959-1964. fejezet, VaK 1964-1986. fejezet, RV i PVO 1986-1992. fejezet/A
111. LBAP) alá. A váltás eredménye képen a korábbi „Mi-4” helyét 1973-tól a
modernebb „Mi-8” szovjet polgári és katonai rendeltetésű szállító helikopterek
vették át. A századot az 1990. „Jedinstvo-3.” haderőreform során feloszlatták.
Technikáját és állományát beintegrálták a 111. repülő dandárba „Avijacijska
Brigada” (ABR).- korábban 111. PPA-. Bojan Dimitrijevic: Jugoslovensko Ratno
Vazduhoplovstvo I Protivvazdusna Odbrana.”
[3]
782. TRHE. Az 1961-ben megalakult századot ellátták amerikai (USA) „Sikorski
(H-19) S-55/Chickasaw helikopterrel. 1961-ben a századot átirányították a 81.
támogató repülő ezred „Puk Pomocni Avijacijski” PPA (LÁSD: VKOS 1950-1959. fejezet, VK 1959-1964. fejezet, VaK 1964-1986.
fejezet, RV i PVO 1986-1992. fejezet/A 88. vadászbombázó repülő ezred)
alá.1964-ben a 782. TRHE átirányításra került a 97. PPA ezred alá, ahol
„Mostar” bázison állomásoztatták helikopteres erőit. 1966. februárban a
századot kivonták 97. PPA alól és bevonták a Katonai Repülős Akadémiába VVA (Lásd: Oktatás és képzés.), ahol a
századot ellátták a 783. TRHE-tól kapott amerikai (USA) „Sikorski
S-51/Dragonfly” mentő és szállító helikopterekkel. 1967. februártól a századot
bevonták a 105. repülő oktató és kiképző ezredbe „Avijacijski Skolski Puk”
(ASP)/ „Skolski Avijacijski Puk” (SAP). (Lásd:
Oktatás és képzés.). 1968-tól a századot ellátták „Mi-2” szovjet könnyű,
többcélú szállító helikopterekkel. 1973-ban a századot bevonták a 107.
kiképző-oktató helikopter ezredbe „Skolski Helikopterski Puk” (sHEP) és
„Mostar” bázisra irányították, ahol már, mint kiképző-oktató helikopteres
századként „Skolski Helikopterska Eskadrila” (sHE)/(HEs) funkcionált 1976-ig.
Ezen időszakban a századot ellátták francia licensz alapján jugoszlávok
gyártotta „SA-341 Gazella” könnyű
többcélú helikopterekkel. 1976-ban a századot kivonták a 107. sHEP alól és
bevonták a 101. repülő oktató és kiképző ezredbe „Avijacijski Skolski Puk”
(ASP)/ „Skolski Avijacijski Puk” (SAP), (Lásd:
Oktatás és képzés.), ahol elsőnek „Zemunik”, majd „Mostar” bázison
funkcionált. 1988-tól a 101. ezredet bevonták a 107. kiképző - oktató repülő
ezredbe „Skolski Avijacijski Puk” (SAP). Az 1991-1992. jugoszláv háború során a
századot kivonták „Mostar” légi bázisról és átirányították a montenegrói
„Podgorica” légi bázisra, ahol 1992. áprilisban feloszlatták. Bojan Dimitrijevic: Jugoslovensko Ratno
Vazduhoplovstvo I Protivvazdusna Odbrana.”
[4] LÁSD:
VKOS 1950-1959. fejezet, VK 1959-1964. fejezet, VaK 1964-1986. fejezet, RV i
PVO 1986-1992. fejezet/A 88. vadászbombázó repülő ezred LBAP.
[5]
LÁSD: VKOS 1950-1959. fejezet, VK 1959-1964. fejezet, VaK 1964-1986. fejezet,
RV i PVO 1986-1992. fejezet/A 119. légi szállító repülő ezred (TRAP).
[6]
LÁSD: VKOS 1950-1959. fejezet, VK 1959-1964. fejezet, VaK 1964-1986. fejezet,
RV i PVO 1986-1992. fejezet/A 119. légi szállító repülő ezred (TRAP).
[7]
https://en.wikipedia.org/wiki/Lisunov_Li-2
[8] https://en.wikipedia.org/wiki/Ikarus_S-49
[9]
https://hu.wikipedia.org/wiki/P%E2%80%9347_Thunderbolt
[10]
https://en.wikipedia.org/wiki/Ikarus_Aero_2
[11]
https://en.wikipedia.org/wiki/Utva_213_Vihor
[12]
https://2vilaghaborufegyverei.blog.hu/2018/08/24/jakovlev_jak-1_jak-3_jak-7_jak-9
[13]
https://hu.wikipedia.org/wiki/Mi%E2%80%934
[14]
http://elfnet.hu/haditechnika/helikopterek/sikorskyh19.php
[15] LÁSD: A 119. A 119. légi szállító
ezred „Transportni Avijacijski Puk” (TRAP)./(119. légi támogató ezred „Puk Pomocna Aviacija” PPA)
[16]LÁSD:
A 119. A 119. légi szállító ezred „Transportni Avijacijski Puk” (TRAP)./(119.
légi támogató ezred „Puk Pomocna Aviacija” PPA)/ 783. TRHE
[17]
LÁSD: A 198. vadászbombázó ezred „Lovacki Bombarderski Avijacijski Puk” LBAP
[18]
LÁSD: A 3. repülős (légi) hadtesti parancsnokság./ Az összekötő század
„Eskadrila za Vezu”/ 891. AEV
[19]
Meg kell említeni, hogy 1980. júniusában a „Skolpski Petrovec” bázison a 98.
(korábban 198. ezred) dandáron belül megalakították a 891. helikopteres
osztályt (HO), ellátva „SA-341 Gazela” helikopterekkel. 1985. márciusban az
osztályból felderítő helikopter összekötő századot (HEIV) hoztak létre.
1988-tól „Nis” és „Golubovci” bázison állomásozott a század, mely 1992-ben
megszűnt.
[20] A
repülős (légi) hadtesti parancsnokságok „Vazduhoplovna Komanda” (VK) 1959-től
1964-ig./ Az 1. repülős (légi) hadtesti parancsnokság./ A 119. légi szállító
ezred „Transportni Avijacijski Puk” (TRAP)./(119. légi támogató ezred „Puk
Pomocna Aviacija” PPA)
![]() |
SA-341 Gazella. kép
forrás: http://www.balkanwarhistory.com/2016/05/aerospatiale-gazelle.html |
Ezen időszakban az
ezredet ellátták a 783. helikopter századból bevont „Mi-4”, aztán francia
licensz alapján jugoszlávok gyártotta „SA-341 Gazella”[1]
könnyű többcélú helikopterekkel. Ekkor a 107. HPS a Repülős Katonai Akadémia
„Vazduhoplovna Vojna Akademija” (VVA)[2] alá
rendelték, ahol működött a helikopter pilóta képzés és oktatás. A 107.
kiképző-oktató helikopter ezredben 1978-ban létrehozták a 3. vadászbombázó
repülő századot „Lovacka Bombarderska Avijacijska Eskadrila” (LBAE) a mosztári
bázison, ellátva „G-2 Galeb” jugoszláv harci repülőkkel. 1979-ben a századot
beintegrálták az akkor még külföldi pilótákat
kiképző „Mostar”
bázison funkcionáló Fegyveres Erők Pilóta Kiképző Központjába „Centar za obuku
pilota pripadnika stranih oruzanih snaga“ (COPPSOS)[3].
1987-ben a 107.
ezredben megalakult a 722. helikopter századot „Helikopterska Eskadrila” (HE)[4],
mely 1988-tól átkerült a 701. repülő dandárba.
1987-88-ban az 107.
ezredet átkeresztelték, az új megnevezése 107. kiképző - oktató repülő ezred
„Skolski Avijacijski Puk” (SAP) lett. 1987-ben, szeptemberben 107. SAP alá
bevonták a megszűnő 101. SAP ezredet[5],
így a 101 ezredben lévő technika és személyi állomány: 782. légi szállító
helikopter század „Transportna Helikopterska Eskadrila (TRHE)[6],
333. kiképző-oktató
vegyes repülő század „Skolski Mesovita Avijacijska Eskadrila” (sMAE)[7],
334. oktató-kiképző vadászrepülő század „Skolska Eskadrila Lovacka Avijacijska”
(sELA)[8]
a 107. kiképző - oktató repülő ezredbe „Skolski Avijacijski Puk” (SAP)
integrálódott.
[1]
https://fas.org/man/dod-101/sys/ac/row/gazelle.htm
[2] LÁSD:
Oktatás és képzés fejezet.
[3]
1980. májusában „Mostar” bázison a Katonai Repülős Akadémián „Vazduhoplovna
Vojna Akademija” (VVA) belül (LÁSD:
Oktatás és képzés.), megalakult jugoszláv „Galeb G-2” harci repülők
felhasználásával a líbiai pilóták képzése érdekében a Fegyveres Erők Pilóta
Kiképző Központja „Centar za obuku pilota pripadnika stranih oruzanih snaga“
(COPPSOS). A központ technikai és személyi állománya a 107. helikopter ezred,
3. vadászbombázó repülő századából „Lovacka Bombarderska Avijacijska Eskadrila”
(LBAE) szerveződhetett meg. A központ részét képezte 1. vadászbombázó repülő
század „Lovacka Bombarderska Avijacijska Eskadrila” (LBAE) és a 245.
vadászbombázó repülő század (LBAE). 1986-ban azonban a 245. századot kivonták
és a 107. ezred után a 701. repülő dandárba irányították át. A COPPSOS avagy
CZOPPSOS 1988-ban átszervezésen esett át és megszűnt. Technikáját valamint
állományát a 107. kiképző - oktató repülő ezredbe „Skolski Avijacijski Puk”
(SAP) integrálódott. Bojan Dimitrijevic: Jugoslovensko Ratno Vazduhoplovstvo I
Protivvazdusna Odbrana.
[4]
722. HE. 1987. szeptemberétől kezdte meg működését a 722. helikopter század
(HE), mely technikáját (helikopterek) a 783. helikopter századtól (LÁSD: A 119. légi szállító repülő ezred
TRAP/783. HELE) kapta meg 1988-ban. Kezdetben a jugoszláv „SA-341” (HN-42)
könnyű többcélú helikopterek, majd 1991-től a „SA-342” (HN-45) könnyű többcélú
helikopterek álltak szolgálatba a században. 1988-tól 1990-ig a 701. repülő
dandár alá, majd 1990-ben a 97. repülő dandár alá került. 1991. júniusban
feloszlatták. Bojan Dimitrijevic: Jugoslovensko Ratno Vazduhoplovstvo I
Protivvazdusna Odbrana.”
[5]
LÁSD: Oktatás és képzés fejezet.
[6]
782. TRHE. 1961. áprilisban a „Nis” légi
bázison, a 107. helikopteres ezredben „Helikopterski Puk” HEP,
megalakult a 782. légi szállító helikopter század „Transportna Helikopterska
Eskadrila” (TRHE). Az 1961-ben megalakult századot ellátták amerikai (USA)
„Sikorski (H-19) S-55/Chickasaw helikopterrel. 1961-ben a századot
átirányították a 81. támogató repülő ezred „Puk Pomocni Avijacijski” PPA (LÁSD: A 81. vadászbombázó repülő ezred
„Lovacko Bombarderski Puk” LBAP), alá. 1964-ben a 782. TRHE átirányításra
került a 97. PPA ezred alá (LÁSD:, A
97. bombázó repülő ezred „Bombarderski Avijacijski Puk” BAP),
ahol „Mostar” bázison állomásoztatták helikopteres erőit. 1966. februárban a
századot kivonták 97. PPA alól és bevonták a Katonai Repülős Akadémiába (VVA)-lásd: Oktatás és képzés-, ahol a
századot ellátták a 783. TRHE-tól kapott amerikai (USA) „Sikorski S-51/Dragonfly”
mentő és szállító helikopterekkel. 1967. februártól a századot bevonták a 105.
repülő oktató és kiképző ezredbe „Avijacijski Skolski Puk” (ASP)/ „Skolski
Avijacijski Puk” (SAP)-Lásd: Oktatás és
képzés. 1968-tól a századot ellátták „Mi-2” szovjet könnyű, többcélú
szállító helikopterekkel. 1973-ban a századot bevonták a 107. kiképző-oktató
helikopter ezredbe „Skolski Helikopterski Puk” (sHEP) és „Mostar” bázisra
irányították, ahol már mint kiképző-oktató helikopteres századként „Skolski
Helikopterska Eskadrila” (sHE)/(HEs) funkcionált 1976-ig. Ezen időszakban a
századot ellátták francia licensz alapján jugoszlávok gyártotta „SA-341
Gazella” könnyű többcélú
helikopterekkel. 1976-ban a századot
kivonták a 107. sHEP alól és bevonták a 101. repülő oktató és kiképző ezredbe
„Avijacijski Skolski Puk” (ASP)/ „Skolski Avijacijski Puk” (SAP), ahol elsőnek
„Zemunik”, majd „Mostar” bázison funkcionált. 1988-tól a 101. SAP/ASP
beintegrálódott a 107. kiképző - oktató repülő ezredbe „Skolski Avijacijski Puk”
(SAP). Ezáltal 782. helikopter század a 107. kiképző - oktató repülő ezredbe
„Skolski Avijacijski Puk” (SAP) került. Az 1991-1992. jugoszláv háború során a
századot kivonták „Mostar” légi bázisról és átirányították a montenegrói „Podgorica”
légi bázisra, ahol 1992. áprilisban feloszlatták. Bojan Dimitrijevic:
Jugoslovensko Ratno Vazduhoplovstvo I Protivvazdusna Odbrana.”
[7]
333. sLBAE. 1974-ben alakult meg a 3. Mesovita Avijacijska Eskadrila” (MAE) a
105. ezredben „Zemunik” bázison. 1977-ben átnevezték 333. MAE századdá, így a
105. oktató-kiképző repülő ezredben „Skolski Avijacijski Puk” SAP (LÁSD:
Oktatás és képzés fejezet/ A 105.oktató-kiképző repülő ezred „Skolski
Avijacijski Puk” SAP), mint 333. kiképző-oktató vegyes repülő század
„Skolski Mesovita Avijacijska Eskadrila” (sMAE) funkcionált tovább, majd
1978-ban átkerült a 101. oktató-kiképző repülő ezredbe „Skolski Avijacijski
Puk” (SAP). 1987-ben, szeptemberben a 101. SAP ezredet beintegrálták
a 107. SAP alá. 1987-ben átkerült a század a 107. oktató-kiképző repülő ezred
„Skolski Avijacijski Puk” (SAP) alá, ahol 1990-ben átminősítették vadászbombázó
repülő századdá „Lovacka Bombarderska Avijacijska Eskadrila” (LBAE). 1991.
októberben visszakerült a 105. oktató-kiképző repülő ezredbe „Skolski Avijacijski
Puk” (SAP), majd 1992-ben a rajlováci Repülős Katonai Akadémia alá vonják be a
107. vegyes repülő ezredbe „Mesoviti Avijacijski Puk” (MAP). (Lásd: Oktatás és
képzés.), Bojan Dimitrijevic: Jugoslovensko Ratno Vazduhoplovstvo I
Protivvazdusna Odbrana.”
[8] 334. sELA. 1976. novemberében a
„Zemunik” bázison lévő 105. kiképző-oktató repülő ezred „Skolski Avijacijski
Puk” SAP,(Lásd: Oktatás és képzés.)
technikai fejlesztése során alakult meg a 334. oktató-kiképző vadászrepülő
század „Skolska Eskadrila Lovacka Avijacijska” (sELA). 1978-ban átkerült a
101.oktató-kiképző repülő ezredbe „Skolski Avijacijski Puk” (SAP). 1987-ben,
szeptemberben a 101. SAP ezredet beintegrálták a 107. SAP alá. 1987.
szeptembertől 1988. márciusig történő felfejlesztés révén a századot bevonták a
107. oktató-kiképző repülő ezred „Skolski Avijacijski Puk” (SAP) alá, ahol a
századot összevonták a mosztári 1. vadászbombázó repülő századdal „Lovacka
Bombarderska Avijacijska Eskadrila” LBAE/„Centar za obuku pilota pripadnika stranih
oruzanih snaga“ (COPPSOS) és létrehozták
a 334. . oktató és kiképző vadászbombázó századot „skolski Lovacka Bombardeska
Avijacijska Eskadrila” (sLBAE) és 1990. októberétől a századot átkeresztelték könnyű harci repülő századdá
„Eskadrila Laka Avijacijska Borbena Avijacijska” (ELABA). 1992-ben
feloszlatták.
Bojan Dimitrijevic: Jugoslovensko Ratno Vazduhoplovstvo I
Protivvazdusna Odbrana.”
![]() |
Mostar bázis. forrás: https://www.truppendienst.com/themen/beitraege/artikel/spuren-der-militaer-luftfahrt-in-mostar/#page-1 |
Az ezredbe
integrálódott a COPPSOS, mely során a COPPSOS-ban lévő 1. vadászbombázó repülő
századot „Lovacka Bombarderska Avijacijska Eskadrila” (LBAE)[1]
alávonták a 334. ELA századnak és létrehozták a 334. sELA századdal egyesülve a
334. oktató és kiképző vadászbombázó század „Skolski Lovacka Bombardeska
Avijacijska Eskadrila” (sLBAE).
1988-ban a a mosztári Fegyveres Erők Pilóta
Kiképző Központból „Centar za obuku pilota pripadnika stranih oruzanih snaga“
(COPPSOS) a 107. ezredbe irányították a 245.
vadászbombázó
repülő századot (LBAE)[2],
1979-1980. közt a századot megreformálták és 1980-tól . decemberében és a
mosztári Fegyveres Erők Pilóta Kiképző Központja „Centar za obuku pilota
pripadnika stranih oruzanih snaga“ (COPPSOS) alá került, majd 1988-tól a 107.
repülő dandár alá, ahol megszűnéséig, 1990-ig funkcionált. Még ezen évben
átsorolták a 701. repülő dandárba[3].
1990-ben kitörő „jugoszláv háború” során az 107. ezredet kivonják horvátországi
bázisokról, és a jugoszláviai honvédelmi minisztérium (SSNO) alá rendelik, mint
107. vegyes repülő ezredet. 1991-1992.
közt 107. vegyes repülő ezredként „Mesoviti Avijacijski Puk” (MAP) működik
tovább, majd az SSNO alól a reformizálódó és újonnan létrejövő Repülős Központi
Iskola (LSC)[4]
alá sorolták 1992. januártól a boszniai 2. légierő és légvédelem (RV i PVO)
parancsnokság rendelkezésébe.[5]
Kezdetben szovjet ”Lisunov Li-2”[6]
utas- és teherszállító repülők tartoztak az ezredbe, de 1953. után lecserélték
jugoszláv „Ikarus S-49A”[7]
harci repülőgépre, melyek 1957-ig szolgáltak. 1957. után állították szolgálatba
a amerikai „F-47D Thunderbolt”[8]
vadászrepülőgépet 1960-ig. A 107. vadászbombázó repülő ezredet ellátták
továbbá jugoszláv „Ikarus Aero-2C”[9] többcélú
elsősorban kiképző repülőkkel, valamint jugoszláv Utva 213-3/Vihor[10],
kiképzési célra használt gyakorló repülőkkel és szovjet „JAK-9”[11]
harci vadászrepülőkkel. Mivel 1960-tól 1964-ig helikopter ezredként funkcionált
a 107. ezred, ezért ellátták az 1973-ig szolgáló szovjet „Mi-4” [12]
polgári és katonai rendeltetésű szállító helikopterekkel és amerikai (USA) „Sikorski (H-19)
S-55/Chickasaw”[13]
helikopterekkel. 1964-től ismét repülős ezredként működött, mely során ellátták
az 1971-ig szolgáló szovjet „Lisunov Li-3”[14]
szállító repülőkkel és az 1973-ig működő amerikai (USA) „Douglas
C-47/Skytrain-Dakota[15]
katonai szállító gépekkel. 1965-1969-ben összekötő repülő ezredi funkciót
látott el az ezred, és ellátták jugoszláv összekötő, mentő és ejtőernyős
feladatok ellátására szolgáló „Ikarus Kurir”[16]
repülőkkel. 1973-tól „Mi-4”, aztán francia licensz alapján jugoszlávok gyártotta
„SA-341 Gazella”[17]
könnyű többcélú helikopterekkel rendelkezett az ezred. 1987-ben megérkeztek a
francia licensz alapján a jugoszlávok gyártotta (SOKO) „SA-341/2 Gamma”[18]
könnyű többcélú helikopterek. 1988-ban a jugoszláv „SOKO G-2 Galeb”[19]
gyakorló és könnyű támadó repülők.[20]
[1] 1.
LBAE. Az 1. LBAE 1979-ben alakult meg „Mostar” bázison a Fegyveres Erők Pilóta
Kiképző Központjában „Centar za obuku pilota pripadnika stranih oruzanih snaga“
(COPPSOS) . Kezdetben libiai pilótákat képeztek a században, majd 1986-tól
hazai jugoszláv pilótákat. A COPPSOS 1988-tól beintegrálódott a 107.
oktató-kiképző repülő ezred „Skolski Avijacijski Puk” (SAP) alá, és a 334. sELA
századdal egyesülve létrejött belőle a 334. oktató és kiképző vadászbombázó
század „Skolski Lovacka Bombardeska Avijacijska Eskadrila” (sLBAE). Bojan
Dimitrijevic: Jugoslovensko Ratno Vazduhoplovstvo I Protivvazdusna Odbrana.”
[2] A
245. LBAE. A megszűnő 7. Vazduhoplovni Korpus” (VKOS) hadtestben funkcionáló
44. divízió, batajnicai kiképző repülő századát Trenazna Eskadrila” (TAE), az
1. VK alá rendelték, ahol, mint könnyű harcoló repülő századként „Vazduhoplovna
Eskadrila Laka Borbena Aviacija” (VELABA) funkcionált tovább az 1. VK
parancsnokság közvetlen irányítása alatt 1961-ig. 1961-től a századot
megszüntették és átalakították, létrehozva a 460. könnyű harcoló repülő század
„Eskadrila Laka Borbena Aviacija” ELABA századot (LÁSD: A repülős „légi” hadtesti parancsnokságok „Vazduhoplovna Komanda”
„VK”1959-től 1964-ig./ Az 1. repülős (légi) hadtesti parancsnokság./A könnyű
harcoló repülő század „Vazduhoplovna Eskadrila Laka Borbena Aviacija”
(VELABA)./ 460. könnyű harcoló repülő század „Eskadrila Laka Borbena Aviacija”
ELABA). A 460. ELABA „Batajnica” légi bázison állomásozott és 1961.
áprilistól kezdte meg működését. 1964-ben „Batajnica” katonai repülőtérről a
Zágráb melletti „Pleso” légi bázisra, majd „Cerklje” bázisra irányították át.
Az 1964-es „Drvar-2” modernizációs és szerkezeti haderőreform révén megszűnik
az 1959-1964. közt funkcionáló légi (repülős) hadtesti parancsnokság
„Vazduhoplovna Komanda” (VK) és helyébe a repülős (légi) hadtest „VaK” lép. A
század 1964-ig funkcionált az 1. VK alá rendelve, majd 1965-ben az 5. VaK alá
tartozó, ott 1964-1966. közt funkcionáló 109. vadászbombázó repülő ezred
(LBAP) alá rendelték, ahol 1965-ig
működött, majd 1966-ban átkerült a 16. repülő dandár „Avijacijska Brigada”
(ABR) alá (LÁSD: A 16. felderítő repülő dandár „Izvidacka Avijacijska Brigada”
IABR). A 16. ABR-ben rövid ideig funkcionált, még ezen évben átkerült a
109. ezredből létrejövő 82. repülő dandárba „Avijacijska Brigada” (ABR). A
század rendelkezett 1961-1967. közt jugoszláv „Soko-522” katonai oktató-kiképző és könnyű harci támadó
repülők, 1967-1973. közt pedig jugoszláv „Soko J-20 Kraguj” többcélú repülők szolgáltak. 1973-ban
megérkeztek a századba a jugoszláv „J-21 Jastreb” csapásmérő harci repülők is. 1973. júniusában
a 460. ELABA század „J-20 Kraguj” jugoszláv harci gépekkel látta el a 466.
ELABA és 467. ELABA századokat . 1973. évben a 460. ELABA századot
megreformizálták és létrehozták belőle a 460. vadászbombázó repülő századot
(LBAE), majd 1975-től mint 245. LBAE funkcionált, de már a 82. repülő dandárban
(ABR). 1979-1980. közt a századot megreformálták és 1980-tól . decemberében és
a mosztári Fegyveres Erők Pilóta Kiképző Központja „Centar za obuku pilota
pripadnika stranih oruzanih snaga“ (COPPSOS) alá került, majd 1988-tól a 107. ezred
alá, ahol 1990-ig funkcionált, majd ezt követően a 701. repülő dandár (LÁSD: RV i PVO 1986-1992. fejezet/ A 701.
repülő dandár „Avijacijska Brigada” ABR) alá került és ott megszűnéséig,
1990-ig funkcionált.. Bojan Dimitrijevic: Jugoslovensko Ratno Vazduhoplovstvo I
Protivvazdusna Odbrana
[3]
LÁSD: RV i PVO 1986-1992. fejezet/ A 701. repülő dandár „Avijacijska Brigada”
(ABR),
[4]
LÁSD: Oktatás és képzés. 1992-től a jugoszláv háború során megszűnt a Jugoszláv
Néphadsereg. Jogutódja a szerbiai és montenegrói szövetség közös hadereje lett
a „Jugoszláv Hadsereg” (JA). Ebben újra formálódtak a haderők, köztük a légierő
is. A képzést és oktatást kiszolgáló LSC újra szerveződött szerbiai és
montenegrói régióban.
[5]
Bojan Dimitrijevic: Jugoslovensko Ratno
Vazduhoplovstvo I Protivvazdusna Odbrana.”
[6]
https://en.wikipedia.org/wiki/Lisunov_Li-2
[7]
https://en.wikipedia.org/wiki/Ikarus_S-49
[8]
https://hu.wikipedia.org/wiki/P%E2%80%9347_Thunderbolt
[9]
https://en.wikipedia.org/wiki/Ikarus_Aero_2
[10] https://en.wikipedia.org/wiki/Utva_213_Vihor
[11]
https://2vilaghaborufegyverei.blog.hu/2018/08/24/jakovlev_jak-1_jak-3_jak-7_jak-9
[12]
https://hu.wikipedia.org/wiki/Mi%E2%80%934
[13]
http://elfnet.hu/haditechnika/helikopterek/sikorskyh19.php
[14] http: // www.
repulomuzeum. hu/ Leltar/ Leltarfotok/ Li-2. htm, https: // www.
youtube. com/ watch?v = P4WBT ny L0dQ
[15] https://en.wikipedia.org/wiki/Douglas_C-47_Skytrain
[16]
https://en.wikipedia.org/wiki/Ikarus_Kurir
[17] https://fas.org/man/dod-101/sys/ac/row/gazelle.htm
[18] https:// military.
wikia. org/ wiki/ A%C3%A 9rospatiale_Gazelle, https:// tangosix.rs/
2013/ 08/
10/40-godina-sluzbe-helikoptera-gazela-u-jugoslovenskim-vazduhoplovstvima/
[19] https://en.wikipedia.org/wiki/Soko_G-2_Galeb
[20] Bojan Dimitrijevic: Jugoslovensko
Ratno Vazduhoplovstvo I Protivvazdusna Odbrana.”
A
13. légvédelmi divízió „divizija Protivvazduhoplovna-Odbrana” (dPVO).
A 13.
légvédelmi divízió (dPVO) 1968. januárban alakult meg az 3. számú légvédelmi
zónából -3. légi zóna (VAZ)-Szkopje
(Skopje). Ezen zóna alá tartozott kilenc légvédelmi álláshely, egy fő és
tizenhét hírszerzési központ, nyolcvanegy megfigyelő-jelentő állomás-[1],
az Az 1. légi (repülő) hadtest „Vazduhoplovni
Avijacijski Korpus” (VaK) alá rendelve. A divízió főparancsnoksága „Skopski
Petrovec” bázison funkcionált. A divízióban funkcionált 1968-1973. közt a 83. vadászrepülő ezred „Lovacki
Avijacijski Puk” (LAP), mely ezred 1973-ban kivonásra került a 13. dPVO-ból és
bevonásra került a 11. légvédelmi divízióba (dPVO). Mivel a 13. dPVO
megszüntetését kilátásba helyezték, így a divízióból az ott működő 3. légtér megfigyelő és ellenőrző és irányító ezredet
„Puk VOJIN”, mint 31. számú radar-légtér megfigyelő és jelentő zászlóalj „Bataljun
VOJIN” (31. bVOJIN) áthelyezésre került a 83. dandárba, mely a 11. dPVO alá
került. 1972. szeptemberétől 1973. januárig a 13. divíziót feloszlatták,
technikáját az akkor már dandár szintű 83. repülő brigádba (ABR) integrálták be
(korábban 83. vadászrepülő ezred „Lovacki
Avijacijski Puk” LAP).
A 3. légtér megfigyelő és ellenőrző és irányító ezred
„puk VOJIN” (pVOJIN).
A
31. légtér megfigyelő és ellenőrző és irányító zászlóalj „bataljun VOJIN”
(bVOJIN)
1968-ban „Skopski
Petrovec” légi bázison megalakult a 13. dPVO alárendeltségében a Légtér Megfigyelő
és Ellenőrző és Irányító Központ „Vazdusno Osmatranje Javljanje i Navodenje”
(VOJIN) 1. ezredének „puk VOJIN” (pVOJIN) egy századából és a 68. bVOJIN
zászlóaljból a 3. pVOJIN ezred. 1973-ban átmódosították 31. bVOJIN zászlóaljjá[2]. 1972.
szeptemberétől 1973. januárig a 13. divíziót feloszlatták, technikáját az akkor
már dandár szintű 83. repülő brigádba (ABR) integrálták be.[3] A 31. bVOJIN zászlóaljat „Pristina” bázisra
irányították át. 1973-ban a 13. légvédelmi divízió megszűnt, a 31. bVOJIN
zászlóalj a légvédelmi divízió erőivel együtt a 83. repülő dandár alá került,
ahol 1977-78-ig funkcionált. 1977. októberében az 1. pVOJIN alá irányították.
1981. októberében a zászlóaljban megalakult a 19. tartalékos VOJIN század
(cVOJIN), mely század az akkori jugoszláv „Koszovó” tartományt kontrolálta.
1980-as években újabb
haderőreform „Jedinstvo 1., 2., 3.” részeként megszűntették a 1964-től
funkcionáló légi (repülős) hadtesteket „Vazduhoplovni Avijacijski Korpus”
(VaK), valamint a légvédelmi divíziókat „Protivvazduhoplovna-Odbrana”
(dPVO) és helyettük 1986-ban megalakult három körzeti légierő és légvédelmi
parancsnokság (RV i PVO).
1986. februárban a
31. bVOJIN zászlóaljat kivonták az 1. pVOJIN alól és létrehozták belőle ismét a
3. légtér megfigyelő és ellenőrző és irányító ezredet
„Puk VOJIN” (pVOJIN) „Nis” bázison a 3. RV i PVO körzeti parancsnokság alá
rendelve. A 3. pVOJIN alá tartozott a „Valjevo” bázison megalakuló az 58.
légtér megfigyelő és ellenőrző és irányító zászlóalj „bataljun VOJIN” (bVOJIN)[4].
„Valjevo” bázisról „Nedarice” bázisra, majd az 1992-ben folyó „jugoszláv
háború” miatt 1992. januártól a 2. RV i PVO alá vonják be és „Jahorina”
radarállomás védelmére irányították. 1992. májusban a montenegrói „Podgorica”
bázisra vonták ki a Boszniában kirobbanó háborús helyzet végett. A 3.
pVOJIN alá tartozott a „Kraljevo” bázison
megalakuló 31. légtér megfigyelő és ellenőrző és irányító zászlóalj „bataljun
VOJIN” (bVOJIN)[5]
1992. januártól a 3.
pVOJIN ezredet felszámolták, erőit az 1. pVOJIN ezredbe integrálták, 1992.
júniusra teljesen feloszlott, maradék erőit a 126. brVOJIN dandárba vonták be[6].
A
11. légvédelmi divízió „divizija Protivvazduhoplovna-Odbrana” (dPVO).
1966.
júliusában az 1. légvédelmi zóna (PVO) -1.
légi zóna (VAZ)-Belgrád (Beograd). Ezen zóna alá tartozott kilenc légvédelmi
álláshely, egy fő és tizenhárom hírszerzési központ, kilencvenhat megfigyelő-jelentő állomás- haderő reformizációja során,
megalakult a 11. számú légvédelmi osztály, avagy divízió (11. dPVO). A
parancsnokság a belgrádi „Banjica”[7]
kaszárnya épületében. Az 1. légi (repülő) hadtest „Vazduhoplovni Avijacijski Korpus” (VaK) alá
tartozó divízió ellátta az ország (Jugoszlávia)
keleti részének a légvédelmét, két vadászrepülő ezreddel (83. LAP., 204.LAP),
két rakéta ezreddel (250. rpPVO[8],
450. rpPVO.) és egy radar-légtér megfigyelő és jelentő központtal (1. VOJIN),
annak egy ezredével (1.pVOJIN).
1980-as években újabb
haderőreform „Jedinstvo 1., 2., 3.” részeként megszűntették a 1964-től
funkcionáló légi (repülős) hadtesteket „Vazduhoplovni Avijacijski Korpus” (VaK)
és helyettük 1986-ban megalakult három körzeti légierő és légvédelmi
parancsnokság (RV i PVO).
1986-ban a 11. dPVO
divízióból létrehozták az 1. légierő és légvédelmi körzeti parancsnokságot (1.
RV i PVO). [9] A
11. dPVO alá tartozott az 1967. szeptemberében megalakuló 210. összekötő
zászlóalj „Bataljun Veze” (BZV), mely 1986-tól az 1. RV i PVO alá rendelték,
majd 1992-ben a belgrádi „Banjica” laktanyába irányították át. Szintén a 11.
dPVO divízióhoz tartozott a 81. összekötő század „Ceta Veza” (CZV), melyet
1967. februárban feloszlattak.1968. márciusában alakult meg a 11. dPVO
alárendeltségében a 385. műszaki század „Inzinjerijska Ceta” (INZc).
1980-as években újabb
haderőreform „Jedinstvo 1., 2., 3.” részeként megszűntették a 1964-től
funkcionáló légi (repülős) hadtesteket (VaK) és helyettük 1986-ban megalakult
három körzeti légierő és légvédelmi parancsnokság (RV i PVO). A 385. műszaki
századot a 15. dPVO alá rendelt 344. műszaki századdal[10]
együtt áthelyezték az 1. RV i PVO alá 1986. februártól, ahol a szarajevói 339.
műszaki zászlóalj[11] alá
vonták be.
Az 1. légtér megfigyelő és ellenőrző és irányító ezred
„Puk VOJIN” (pVOJIN).
1953.
júniusban a belgrádi 101. légtér megfigyelő és ellenőrző és irányító
zászlóaljat „bataljun VOJIN” (bVOJIN)[12] és
1955. májusban a szkopjei 103. bVOJIN zászlóaljat[13],
beintegrálták ezred szintre felfejlesztett és létrejött zemuni bázison
állomásozó 211. légtér megfigyelő és ellenőrző és irányító ezredbe „puk VOJIN”
(pVOJIN). A Jugoszláv Légierő és Légvédelem
struktúráját, az 1950-es évektől reformon ment keresztül. 1950-1959. közt, a
korábbi divízió önállóságát megszüntették és a légierő és légvédelem közvetlen
főparancsnoksága (KM JRV i PVO) alá, illetve az 1950-től létrejövő légi
(repülős) hadtestek „Vazduhoplovni Korpus” (VKOS) alá osztották be. A 211. légtér megfigyelő és ellenőrző és irányító
ezredbe „puk VOJIN” (pVOJIN) a 7. VKOS alá került, ahol 1959-ig működhetett.
1959-ben „Drvar-1.” haderőreform részeként megszűntették a hadosztályokat
(divízió) és a megszűnő repülő hadtestek (VKOS) helyébe a létrejövő légierőn
belüli 1959-1964. közt funkcionáló légi (repülős) hadtesti parancsnokságok
„Vazduhoplovna Komanda” (VK) alakultak meg. A 211. ezred „pVOJIN”, a 1. repülős
(légi) hadtesti parancsnokság „Vazduhoplovni Komanda” (VK) alá rendelték. 1959.
a 211. pVOJIN ezredet átkeresztelték 1. pVOJIN ezreddé. A parancsnokságot
„Zemun” bázisról 1963. januárban „Batajnica” bázisra helyezték át. Az 1964-es
„Drvar-2” modernizációs és szerkezeti haderőreform révén megszűnik az
1959-1964. közt funkcionáló légi (repülős) hadtesti parancsnokság
„Vazduhoplovna Komanda” (VK) és helyébe a repülős (légi) hadtest „Vazduhoplovni
Avijacijski Korpus” (VaK) lép. Az 1. pVOJIN ezredet a megszűnő 1. VK
parancsnokság alól az 1. légivédelmi zónába[14]
sorolják be, ahol 1968-ig funkcionált. 1968-tól az 1. repülős (légi) hadtestbe
„VaK” alá tartozó 11. légvédelmi divízió „Protivvazduhoplovna-Odbrana” (dPVO)
alá rendelték. A divízióba 1986-ig szolgált az ezred. 1980-as években újabb
haderőreform „Jedinstvo 1., 2., 3.” részeként megszűntették a 1964-től funkcionáló
légi (repülős) hadtesteket „Vazduhoplovni Avijacijski Korpus” (VaK) és
helyettük 1986-ban megalakult három körzeti légierő és légvédelmi parancsnokság
(RV i PVO). Az 1. pVOJIN ezred 1986-tól 1992-ig az 1. RV és PVO alá rendelték
és a belgrádi „Banjica” katonai objektumba helyezték el. Az 1. pVOJIN alá
tartozott a „Stari Banovci” bázison lévő 20. légtér megfigyelő és ellenőrző és
irányító zászlóalj „bataljun VOJIN” (bVOJIN)[15], és
a „Split” bázison lévő 61. légtér megfigyelő és ellenőrző és irányító zászlóalj
„bataljun VOJIN” (bVOJIN)[16].
1992.
júniusában az 1. pVOJIN-t beintegrálták a létrejövő 126. légtér megfigyelő és
ellenőrző és irányító dandárba „brigada VOJIN” (brVOJIN).
A 250. légvédelmi rakéta ezred
„Raketni Puk PVO” (rpPVO).
A 250. légvédelmi rakéta dandár „Raketna Brigada PVO” (rbrPVO)
1962.
szeptemberében a „Batajnica” légi bázison az 1. légvédelmi zóna [17]
alá rendeltségében megalakult a 250. légvédelmi rakéta ezred „Raketni Puk PVO”
(rpPVO). A 250. ezred alá több
folyamatosan megalakuló divízió tartozhatott (1., 2., 3., 4. divízió). A
rakétás ezred rendelkezett S-75 „Dvina”[18]
közepes- hatótávolságú légvédelmi rakétarendszerrel, rakétákkal, 1965-től pedig
S-75M „Volhov”[19]
közepes- hatótávolságú légvédelmi rakétarendszer és az 1970-es évektől az S-125
„Neva-M”[20] közepes-
hatótávolságú légvédelmi rakétarendszerrel, rakétákkal.
Az 1964-es „Drvar-2”
modernizációs és szerkezeti haderőreform révén megszűnik az 1959-1964. közt
funkcionáló légi (repülős) hadtesti parancsnokság „Vazduhoplovna Komanda” (VK)
és helyébe a repülős (légi) hadtest „Vazduhoplovni Avijacijski Korpus” (VaK)
lép.
Az
1960-as évek közepétől az év végéig a légierő és légvédelem szerkezeti
fejlesztés révén megszüntette a légi zónákat[21]
és kialakította légvédelmi divíziókat „Protivvazduhoplovna-Odbrana” (dPVO).
A 250.
rpPVO ezredet az 1. légi zónából a 11. légvédelmi divízió
„Protivvazduhoplovna-Odbrana” (dPVO) alá rendelték.
1978-tól
az ezredet felfejlesztették dandár szintű erővé, így létrejöhetett a 250.
légvédelmi rakéta dandár „Raketna Brigada PVO” (rbrPVO). 1980-tól a dandár alá
tartozott nyolc darab rakétás divízió; (1.rdPVO, 2.rdPVO, 3.rdPVO, 4.rdPVO,
5.rdPVO, 6.rdPVO, 7.rdPVO, 8.rdPVO) és két darab rakéta-technikai divízió ;
(1.rtdPVO, 2.rtdPVO).
1980-as években újabb
haderőreform „Jedinstvo 1., 2., 3.” részeként megszűntették a 1964-től
funkcionáló légi (repülős) hadtesteket „Vazduhoplovni Avijacijski Korpus” (VaK)
és helyettük 1986-ban megalakult három körzeti légierő és légvédelmi
parancsnokság (RV i PVO).
A 250
rbrPVO az 1. RV i PVO körzeti légi parancsnokság alá helyezték. 1990.
márciusában a „Jedinstvo” haderő reformációs terv alapján a dandárban az 1. és
2. rakéta divíziót tartalékos státuszba helyezték, a maradék hat
divíziót (1.rdPVO- Mladenovac, 2.rdPVO- Smederevo, 3.rdPVO- Batajnica, 4.rdPVO-
Pancevo, 5.rdPVO- Jakovo, 6.rdPVO-Zuce,) és két rakéta-technikai divíziót (1. rtd-
Sremcica, 2. rtd- Zuce) pedig úgynevezett „A” hadrafoghatósági, harckészültségi
állapotba. Ezen helyzet 1992. januártól ismét annyiban változott, hogy a két
tartalék rakéta divíziót is „A” státuszra emelték fel, tekintettel, hogy 1991-1992.
közt kirobbant a jugoszláv polgárháború. [22]
A 450. légvédelmi rakéta ezred
„Raketni Puk PVO” (rpPVO).
1976.
júniusában a „Batajnica” légi bázison a 11. légvédelmi divízió
„Protivvazduhoplovna-Odbrana” (dPVO) alá rendeltségében (1978-tól), megalakult a 450. légvédelmi rakéta ezred „Raketni Puk
PVO” (rpPVO). Az ezred alá tartozott négy darab rakétás divízió; (1.rdPVO,
2.rdPVO, 3.rdPVO, 4.rdPVO,) és egy darab rakéta-technikai divízió ;
(1.rtdPVO).
1978-ban
az ezredet áthelyezték Szkopje körzetében lévő „Skopski Petrovec” és a
reptértől délre eső „Cojlije” bázisokra. Az 450. rpPVO ezredet ellátták „Neva
M” rakéta rendszerrel[23].
1980-as években újabb
haderőreform „Jedinstvo 1., 2., 3.” részeként megszűntették a 1964-től
funkcionáló légi (repülős) hadtesteket „Vazduhoplovni Avijacijski Korpus” (VaK)
és helyettük 1986-ban megalakult három körzeti légierő és légvédelmi
parancsnokság (RV i PVO).
A 450
rpPVO az 3. RV i PVO körzeti légi parancsnokság alá helyezték. A rakétás
ezredben négy rakétás divízió (1.rdPVO- Skopje, 2.rdPVO- Petrovac, 3.rdPVO- Cojlije,
4.rdPVO- Skopje) és egy rakéta-technikai divízió (1. rtd- Cojlije) funkcionált.
Az 1991-1992. közt kirobbanó a jugoszláv polgárháború idején az ezredet
áthelyezték a megszűnő 3. RV i PVO alól az 1. RV i PVO alá és átirányították a
1991-től szerbiai „Kraljevo” légi bázisra.[24]
A 83. vadászrepülő ezred „Lovacki
Avijacijski Puk” (LAP) [25].
1964. év előtti
történését a „A JUGOSZLÁV LÉGIERŐ LÉGI
HADTESTEI „Vazduhoplovni Korpus” (VKOS) 1950-1959./ Strukturális reformizáció a
Jugoszláv Légierőben 1950-1959.” és a „A
JUGOSZLÁV LÉGIERŐ LÉGI PARANCSNOKSÁGAI „Vazduhoplovna Komanda” 1959-1964./
Strukturális reformizáció a Jugoszláv Légierőben 1959-1964.” fejezetekben
olvashatók. Ezen leírásban az egység 1964-től egészen 1992-.ig történő
ismertetése olvasható.
Az 1964-es „Drvar-2”
modernizációs és szerkezeti haderőreform révén megszűnik az 1959-1964. közt
funkcionáló légi (repülős) hadtesti parancsnokság „Vazduhoplovna Komanda” (VK)
és helyébe 1964-től a repülős (légi) hadtest „VaK” lép. A 83. ezred 1964-től, a
9. VK megszűnésével a létrejövő 1. repülős (légi) hadtestbe „VaK” funkcionál
tovább.
A 83. ezredben funkcionált
a 120. vadászrepülő század „Lovacka Avijacijska Eskadrila” (LAE)[26]
és a 121. vadászrepülő század „Lovacka Avijacijska Eskadrila” (LAE)[27].
A 121. századot 1964-ben beintegrálták a 120. századba.
A 83. ezredet 1966-tól,
két év alatt átmenetileg feloszlatták, átszervezték, mely során a 120. LAE
századot 1968-ban kivonták a 83. ezredből, és bevonták a 97. repülő ezredbe „Avijacijski
Puk” (AP)[28],
ahol 1968-ban átnevezték 242. vadászbombázó repülő századdá „Lovacka
Bombarderska Avijacijska Eskadrila” (LBAE)[29].
Bár 1964-ben a korábbi 121. század haditechnikáját és állományát beintegrálták
a 120. századba, melyet 1968-ban átirányítottak a 97. ezredbe, 1968-ban ezen
haditechnikát és állományt ismét az 1968-ban megalakuló 83. vadászrepülő
ezredbe (LAP) irányították át.
A 83. ezred életében
az „újjászületést” az 1968-as év hozta meg. A jugoszláv légierő ismét hadrendbe
állította a 83. vadászrepülő ezredét (LAP), a 11. légvédelmi divízió alá
rendelve, ahonnan egyhamar, még 1968-ban átirányították a megalakuló 13.
légvédelmi divízióba (dPVO). Az ezredben, az 1964-ben felszámolt 121.
vadászrepülő század (LAE) korábbi technikai parkját állították szolgálatba,
melyet kivontak a 97. repülő ezred 242. vadászbombázó századából[30].
Miután a 121.
századot a 83. ezredben felállították, még 1969-ben át is keresztelték 130.
vadászrepülő századdá „Lovacka Avijacijska Eskadrila” (LAE)[31].
1968-ban a 83. ezredbe
irányították át a 98. repülő dandárban szolgáló 123. vadászrepülő századot
„Lovacka Avijacijska Eskadrila” (LAE).[32]
Ezzel a 83. vadászrepülő ezredben „Lovacko Avijacijski Puk” (LAP) két
vadászrepülő század funkcionált a 123. LAE és a 130. LAE. Mindkét század
„Pristina” bázison állomásozott.
1972-től az ezred,
83. repülő dandár „Avijacijska Brigada” (ABR) megnevezéssel funkcionált tovább.
1968-1972. közt a 83.
ezredet az 1. VaK-ban funkcionáló a 13. légvédelmi divízióba (dPVO)[33]
irányították. 1972. szeptemberétől 1973. januárig a 13. divíziót feloszlatták,
technikáját az akkor már dandár szintű 83. repülő brigádba (ABR) integrálták
be. Miután a 13. légvédelmi divízió 1973-ban megszűnt, a
korábban divízió alá tartozó 3. légtér megfigyelő és
ellenőrző és irányító ezredet (pVOJIN) átkeresztelték 31. légtér megfigyelő és
ellenőrző és irányító zászlóaljjá (bVOJIN)[34] és a
légvédelmi divízió erőivel együtt a 83. repülő dandár alá rendelték, ahol
1978-ig funkcionált.
1973-ban a 83. dandár
bevonásra került a 11. légvédelmi divízióba (dPVO)[35],
ahol 1986-ig funkcionált. 1986-ra a 83. repülő dandár „Avijacijska Brigada”
(ABR) alárendeltségébe tartozott:
-123. vadászrepülő századot „Lovacka Avijacijska
Eskadrila” (LAE)- Pristina bázis
- 130. vadászrepülő századdá
„Lovacka Avijacijska Eskadrila” (LAE)-.Pristina bázis
1980-as években újabb
haderőreform „Jedinstvo 1., 2., 3.” részeként megszűntették a 1964-től
funkcionáló légi (repülős) hadtesteket „Vazduhoplovni Avijacijski Korpus” (VaK)
és helyettük 1986-ban megalakult három körzeti légierő és légvédelmi
parancsnokság (RV i PVO). [36]
[1] Már 1940. májusában megalakult a belgrádi székhelyű Területi
Légvédelmi Parancsnokság „Komandu Teritorijalne Vazdusne Odbrane” (KTVO), mely
fő feladata volt Jugoszlávia egészének védelme az ellenséges légitámadástól.
Alap feladatok közé sorolták a regionális alakulatok légi objektumainak,
valamint a harci és tartalék segédrepterek biztosítása, az ellenséges légi
deszant elleni alakultok helyőrségeinek biztosítása. A KTVO alá tartozott a
szintén belgrádi székhelyű légvédelmi (repülők elleni) főparancsnokság „Komanda
Protivavionska Obrana” (K PAO). A K PAO részét képzete a Felügyeleti és
Jelentéstételi Légtérvédelmi Szolgálat „Sluzbu Osmatranju i Javljanja” (IVOJ),
mely alá tartoztak a megfigyelő és jelentési szolgálat megfigyelő állomásai,
hírszerző és fő hírszerző központok, hírszerző hálózatok, mely utóbbi speciális
telefonhálózattal rendelkeztek, és jelentéseiket a légi övezet
parancsnokságainak nyújtották be. A K PAO Jugoszlávia légtérvédelmének céljából
az államot öt légvédelmi zónára „Vazdusna Zona” (VAZ).
[2] 1986. februárban „Nis” bázison a 31. VOJIN
zászlóaljból a 3. RV i PVO alárendeltségében megalakult a 3. VOJIN ezred.
1992-ben feloszlatták, egységei zömét a 126. VOJIN dandárba irányították át.
[3]https:// sr. wikipedia. org, Bojan
Dimitrijevic: Jugoslovensko Ratno Vazduhoplovstvo I Protivvazdusna Odbrana,
[4] 1971. szeptemberben az 1. pVOJIN alá
rendelve 1986-ig.
[5] 1977. októberében az 1. pVOJIN alá irányították
1986-ig. Bojan Dimitrijevic: Jugoslovensko Ratno Vazduhoplovstvo I
Protivvazdusna
[6] Bojan Dimitrijevic: Jugoslovensko Ratno Vazduhoplovstvo I
Protivvazdusna Odbrana,
[7]
http://www.vs.rs/sr_lat/vesti/tagovi/444/kasarna-banjica
[8] 1978-tól dandár.LÁSD: A 250. légvédelmi
rakéta ezred „Raketni Puk PVO” (rpPVO)./A 250. légvédelmi rakéta dandár „Raketna Brigada PVO” (rbrPVO).
[9] Bojan
Dimitrijevic: Jugoslovensko Ratno Vazduhoplovstvo I Protivvazdusna Odbrana,
[10] A 344. műszaki század 1968.
márciusában alakult meg a a 15. dPVO alárendeltségében. 1980-as években újabb
haderőreform „Jedinstvo 1.,2.,3.” részeként megszűntették a 1964-től funkcionáló
légi (repülős) hadtesteket (VaK) és
helyettük 1986-ban megalakult három körzeti légierő és légvédelmi parancsnokság
(RV i PVO). A légvédelmi divíziókat dPVO megszűntették
1986-tól. A 344. műszaki századot áthelyezték az 1. RV i PVO alá 1986.
februártól, ahol a szarajevói 339. műszaki zászlóalj alá vonták be. Bojan Dimitrijevic: Jugoslovensko Ratno Vazduhoplovstvo I
Protivvazdusna Odbrana,
[11] A 339. műszaki zászlóalj 1986. februárban
alakult meg. 1987-től alárendelték a zászlóaljnak a 385. és 344. műszaki
századokat. A zászlóalj „Batajnica” és „Sarajevo” bázisokon állomásoztatta
századait. A 399. műszaki zászlóaljat az 1. RV i PVO alá rendelték. 1990.
márciusban feloszlatták. Bojan
Dimitrijevic: Jugoslovensko Ratno Vazduhoplovstvo I Protivvazdusna Odbrana.
[12] 1951. márciusában alakult meg a 101. VOJIN
zászlóalj, „Zemun” (Beograd) bázison. A zászlóalj három légtérfigyelő és légi
jelentő „Vazdusno Osmatranje i
Obavestavanje o Vazduhoplovna” (VOOV)
század, tizenhat megfigyelő állomáshely alkotta, majd 1951-től már
rendelkezett négy radarral és egy radar századdal. 1953. júniusban a 101. VOJIN
zászlóaljból létrehozták a 211. VOJIN ezredet. LÁSD: Légvédelem és
légtérmegfigyelés fejezet.
[13] 1951. márciusában alakult meg a 103. VOJIN
zászlóalj, „Skopski Petrovec” bázison. A zászlóalj két légtérfigyelő és légi
jelentő „Vazdusno Osmatranje i Obavestavanje o Vazduhoplovna” (VOOV) század,
tíz megfigyelő állomáshely alkotta. 1955. májusban a 103. VOJIN zászlóaljból
létrehozták a 211. VOJIN ezredet. LÁSD: Légvédelem és légtérmegfigyelés
fejezet.
[14] LÁSD: Légvédelem és légtérmegfigyelés fejezet.
[15] 1988. januárban alakult meg az 1. pVOJIN alá
rendelve a 20. légtér megfigyelő és ellenőrző és irányító zászlóalj „Bataljun
VOJIN” (bVOJIN) „Stari Banovac” bázison. Bojan Dimitrijevic: Jugoslovensko
Ratno Vazduhoplovstvo I Protivvazdusna Odbrana.
[16] 1968-1973. közt a 92. repülő dandár (ABR)
alá tartozott a 61. légtér megfigyelő és ellenőrző és irányító zászlóalj
„bataljun VOJIN” (bVOJIN). 1973-tól az 1. pVOJIN alá rendelték. 1983-ban az 5.
pVOJIN alárendeltségébe irányították, majd 1986. februártól ismét az 1. pVOJIN
ezredében funkcionált. 1992-ben a 2. RV i PVO körzeti parancsnokság „Kumbor”
montenegrói bázisán állomásozott. Bojan
Dimitrijevic: Jugoslovensko Ratno Vazduhoplovstvo I Protivvazdusna Odbrana.
[17] Az 1. légvédelmi zóna (PVO) -1. légi zóna (VAZ)-Belgrád
(Beograd). Ezen zóna alá tartozott kilenc légvédelmi álláshely, egy fő és
tizenhárom hírszerzési központ, kilencvenhat megfigyelő-jelentő állomás.
[18] https://hu.wikipedia.org/wiki/SZ%E2%80%9375_Dvina
[19] https: // www. reptar. hu/ repulogepeink / sz- 75 m- volhov-
kozepes- hatotavolsagu- legvedelmi-raketarendszer. html, https:// sites.
google.com/ site/ samsimulator 1972 /home
[20] https: // bs. wikipedia. org/
wiki/ S-125_Neva/ Pe%C 4 %8 Dora,
https: // hu. wikipedia. org/ wiki/ SZ% E2% 80 % 9 3125_Nyeva % E2%80%93M
[21] LÁSD: Légvédelem és
légtérmegfigyelés fejezet./ A kezdetek, a II. Világháború előtti időszak./A
légi zónák.
[22] Bojan Dimitrijevic:
Jugoslovensko Ratno Vazduhoplovstvo I Protivvazdusna Odbrana,
[23] https: // bs. wikipedia. org/ wiki/ S-125_Neva/ Pe%C 4 %8 Dora,
https: // hu. wikipedia. org/ wiki/ SZ% E2% 80 % 9 3125_Nyeva % E2%80%93M
[24] Bojan Dimitrijevic: Jugoslovensko Ratno Vazduhoplovstvo I
Protivvazdusna Odbrana,
[25] LÁSD: VKOS 1950-1959. fejezet, és
VK 1959-1964. fejezet/ A 9. repülős (légi) hadtesti parancsnokság./ A 83. vadászrepülő ezred „Lovacki
Avijacijski Puk” (LAP).
[26]
LÁSD: VKOS 1950-1959. fejezet, és VK 1959-1964. fejezet/ A 9. repülős (légi)
hadtesti parancsnokság./ A 83. vadászrepülő ezred „Lovacki Avijacijski Puk”
(LAP)/A 120. vadászrepülő század „Lovacka Avijacijska Eskadrila” (LAE)
[27]
LÁSD: VKOS 1950-1959. fejezet, és VK 1959-1964. fejezet/ A 9. repülős (légi)
hadtesti parancsnokság./ A 83. vadászrepülő ezred „Lovacki Avijacijski Puk”
(LAP)/ A 121. vadászrepülő század „Lovacka Avijacijska Eskadrila” (LAE)
[28]
LÁSD: VKOS 1950-1959. fejezet, VK 1959-1964. fejezet, VaK 1964-1986. fejezet,
RV i PVO 1986-1992. fejezet/ A 97. bombázó repülő ezred „Bombarderski
Avijacijski Puk” (BAP).
[29] LÁSD:
VKOS 1950-1959. fejezet, VK 1959-1964. fejezet, VaK 1964-1986. fejezet, RV i
PVO 1986-1992. fejezet/ A 97. bombázó repülő ezred „Bombarderski Avijacijski
Puk” (BAP)/ A 242. LBAE.
[30] 1964-ben a
121. vadászrepülő század állományát és technikáját beintegrálták az akkor még
83. vadászrepülő ezred alá tartozó 120. vadászrepülő századba. 1968-ban a 120.
századot átirányították a 97. repülő ezredbe, ahol 242. vadászbombázó
századként funkcionált tovább.
[31] 1969-ben
alakult meg a „Skopski Petrovec” (Skopje) bázison a korábbi 121. LAE
állományából és technikájából a 130. LAE. 1970-ben „Pristina” bázisra helyezték
át és új szovjet harcászati vadászrepülőgépekkel bővíthette légijármű parkját;
„MIG-21F (L-12), majd 1978-tól „MIG-21MF (L-15), 1987-től „MIG-21 BIS (L-17),
1992-től pedig „MIG-21 MF (L-15) . Bojan Dimitrijevic: Jugoslovensko Ratno
Vazduhoplovstvo I Protivvazdusna Odbrana
[32] A
123. LAE 1961. áprilisában alakult meg a 3. légi repülős hadtesti
parancsnokság 94. ezredben (LÁSD: VKOS 1950-1959. fejezet, VK 1959-1964.
fejezet, VaK 1964-1986. fejezet, RV i PVO 1986-1992. fejezet/ A 94.
vadászbombázó repülő ezred „Lovacki Bombarderski Avijacijski Puk” LBAP) a
„Skopski Petrovec” (Skopje) bázison. A század „F-86E” repülőkkel rendelkezett.
Az 1964-es „Drvar-2” modernizációs és szerkezeti haderőreform révén megszűnik
az 1959-1964. közt funkcionáló légi (repülős) hadtesti parancsnokság
„Vazduhoplovna Komanda” (VK) és helyébe a repülős (légi) hadtest „VaK” lép.
1964-ben a 94. ezredet feloszlatták, technikáját és állományát a 123. LAE-ba
integrálták, mely századot 1964-ben az 1. repülős hadtest (VaK) alá sorolták,
de 1965-ben beintegrálták a 198. vadászrepülő ezredbe, mely ezred 1966-tól 98.
repülős dandárként (LÁSD: VKOS 1950-1959.
fejezet, VK 1959-1964. fejezet, VaK 1964-1986. fejezet, RV i PVO 1986-1992.
fejezet/ A 198. vadászbombázó ezred „Lovacki Bombarderski Avijacijski Puk” LBAP)
funkcionált tovább. 1968-ban kivonják a 123. századot 98. ABR alól és ellátták
„F-86D” repülőkkel, valamint „Zagreb” légi bázisra irányították, ahol 83.
vadászrepülős ezredben „Lovacki Avijacijski Puk” (LAP), szerveződik újjá.
1971-ben „Pristina” légi bázisra irányították és ellátták „MIG-21F (L-12)
repülőkkel, majd megérkeztek a „MIG-21MF (L-15), 1979-1983. közt pedig a
„MIG-21Bis (L-17) gépek. 1968-1992. közt 83. repülős dandárként „Avijacijska
Brigada” (ABR) funkcionált. Bojan Dimitrijevic: Jugoslovensko Ratno
Vazduhoplovstvo I Protivvazdusna Odbrana
[33] LÁSD: , VaK 1964-1986. fejezet./
13. légvédelmi divízióba (dPVO).
[34] LÁSD: VaK 1964-1986. fejezet./ 13. légvédelmi divízióba (dPVO).
és Légvédelem és légtérmegfigyelés fejezet.
[35] LÁSD: , VaK 1964-1986. fejezet./
11. légvédelmi divízióba (dPVO).
[36]
https://en.wikipedia.org/wiki/83rd_Fighter_Aviation_Regiment
![]() |
„Pristina/Slatina”
reptér. forrás: https://mapcarta.com/14007928 |
1986-ban a 11. dPVO
divízióból létrehozták az 1. légierő és légvédelmi körzeti parancsnokságot (1.
RV i PVO). Miután 1986-ban kivonták a 83. repülő dandárt a 11. légvédelmi
divízióból, besorolták a 1986-ban a 3. légierő és légvédelmi körzeti
parancsnokságot (3. RV i PVO), melyben 1992-ig funkcionált. 1992-ben a dandárt
feloszlatták erőit a 117. vadászrepülő ezredbe (LAP), és a 185. repülő ezred
(AP) 129. vadászrepülő századába (LAE) integrálták. 1972-ben „Pristina” bázison
állomásozott a dandár, ellátva „North American F-86D Sabre Dog” amerikai (USA)
elfogó vadászgépekkel, melyek 1974-ig szolgáltak. 1974-től szolgálatba léptek a
„MIG-21” [1]
szovjet repülőgépcsalád harci gépei a dandárban.[2]
![]() |
A
83. ezred bázis helyei és repülőgép parkja. forrás: www.vojnaknijaza.com |
A 204. vadászrepülő ezred „Lovacki
Avijacijski Puk” (LAP)[1]
1964. év előtti
történését a „A JUGOSZLÁV LÉGIERŐ LÉGI
HADTESTEI „Vazduhoplovni Korpus” (VKOS) 1950-1959./ Strukturális reformizáció a
Jugoszláv Légierőben 1950-1959.” és a „A
JUGOSZLÁV LÉGIERŐ LÉGI PARANCSNOKSÁGAI „Vazduhoplovna Komanda” 1959-1964./
Strukturális reformizáció a Jugoszláv Légierőben 1959-1964.” fejezetekben
olvashatók. Ezen leírásban az egység 1964-től egészen 1992.ig történő
ismertetése olvasható.
Az 1964-es „Drvar-2”
modernizációs és szerkezeti haderőreform révén megszűnik az 1959-1964. közt
funkcionáló légi (repülős) hadtesti parancsnokság „Vazduhoplovna Komanda” (VK)
és helyébe 1964-től a repülős (légi) hadtest „VaK” lép. A 204. ezred 1964-től,
a 1. VK megszűnésével a létrejövő 1. repülős (légi) hadtestbe „VaK” funkcionál
tovább.
A 204. vadászrepülő
ezredben „Lovacki Avijacijski Puk” (LAP) szolgált az 1961-ben létrehozott 127.
vadászrepülő század „Lovacka Avijacijska Eskadrila” (LAE)[2],
a 128. vadászrepülő század „Lovacka Avijacijska Eskadrila” (LAE)[3],
valamint az 1961-ben a 185. oktató- kiképző repülő
ezredben „Skolski Avijacijski Puk” (SAP) létrehozott és 1964-re a 204. ezredbe
átirányított 129. vadászrepülő század „Lovacka Avijacijska Eskadrila” (LAE)[4].
Ezen vadászrepülő századok mellett 1964-ben a 117. vadászrepülő ezredből
„Lovacki Avijacijski Puk” (LAP) [5]
a 204. ezred alá vonták a 126. vadászrepülő századként „Lovacka Avijacijska
Eskadrila” (LAE)[6]
funkcionáló egységet. Ezen századdal összevonták a 204. ezredben funkcionáló
127. vadászrepülő századot. Az újonnan megalakult század a 126. vadászrepülő
század (LAE) megnevezést kapta.
A
128. század tekintetében a technikai állomány és személyi állomány bővülése
lehetővé tette, hogy a századot két részre osztva egy- egy új századot
alakítsanak ki. Mivel a 127. hadrendi szám felszabadult az egyik századot 127.
vadászrepülő századnak (LAE) neveztek el, a másik maradt 128. vadászrepülő
század (LAE)[7].
Lényegében 1964-től a 204. ezredben
funkcionált a 126., 127., 128., és 129. századok. A 129. vadászrepülős századot
1967-ben a 204. ezredből átirányították a 117. ezredbe (LAP)[8].
1966-ban a haderőreform érintve a légierőt, a 204. ezredet az 1. VaK, 11.
légvédelmi divízió „divizija Protuvazduhna Obrana” (dPVO)[9] alá
sorolta be. 1974-ben a 117. vadászrepülő ezredből a 204. ezredbe vonták be a
352. felderítő repülő századot „Izvidacka Avijacijska Eskadrila” (IAE)[10],
mely századot csak 1990-ben irányítottak át a közelgő háborús helyzetre
tekintettel, a Jugoszláv Légierő és Légvédelem főparancsnoksága (KM RV i PVO)
alá, ahol 1992-ig funkcionált. 1986-ra a 204.vadászrepülő ezred (LAP)
alárendeltségébe tartozott:
-126. vadászrepülő századot „Lovacka Avijacijska
Eskadrila” (LAE)- Batajnica bázis
- 127. vadászrepülő századdá
„Lovacka Avijacijska Eskadrila” (LAE)- Batajnica bázis
-128. vadászrepülő századot „Lovacka Avijacijska
Eskadrila” (LAE)- Batajnica bázis
- 352. felderítő repülő századot
„Izvidacka Avijacijska Eskadrila” (IAE).
1980-as években újabb haderőreform részeként megszűntették a 1964-től funkcionáló légi (repülős) hadtesteket (VaK) és helyettük megalakult három körzeti légierő és légvédelmi parancsnokság (RV i PVO). 1986-ban történő „Jedinstvo” haderő fejlesztés révén a 11. divízióból létrejövő 1. körzeti légierő parancsnokság és légvédelmi parancsnokság (RV i PVO) alá került az ezred. 1992-től a 204. vadászrepülő ezred, 204. repülő dandárként „Avijacijska Brigada” (ABR)[11] működött tovább 1994-ig. 1992-ben a 204. repülő dandár alá irányították a 701. repülő dandárból (ABR)[12] a 252. vadászbombázó repülő századot (LBAE)[13].
1987-ben az ezred
kapott szovjet „MIG-29” harci repülőket, majd 1992-től, miután az ezred dandár
szintre került, mint repülős dandár „Avijacijska Brigada” (ABR), megérkeztek a
jugoszláv gyártású „Galeb G-4/G-4T, Jastreb N/J-21, Galeb G-2, Utva-66 és
Kraguj” katonai repülők. Az 1974-től 1990-ig a 204. repülő dandár alatt
funkcionáló 352. felderítő repülő századot (IAE)[14]
1990-től a a önálló századként a légierő főparancsnokság (KM RV i PVO) alá
rendelték 1992-ig.[15]
[1] LÁSD: VKOS
1950-1959. fejezet, és VK 1959-1964. fejezet/ A 1. repülős (légi) hadtesti
parancsnokság./ A 204. vadászrepülő ezred „Lovacki Avijacijski Puk” (LAP).
[2]
LÁSD: VKOS 1950-1959. fejezet, és VK 1959-1964. fejezet/ A 204. vadászrepülő
ezred „Lovacki Avijacijski Puk” (LAP)./A 127. vadászrepülő század (LAE). 1964-ben
a századot átkeresztelték 126. LAE századra, mivel ekkor, 1964-ben a 117.
ezredből (LÁSD: VKOS 1950-1959. fejezet,
VK 1959-1964. fejezet, VaK 1964-1986. fejezet, RV i PVO 1986-1992. fejezet/A
117. vadászbombázó ezred LBAP) átkerült az ott 126. LAE-ként funkcionáló
század. A két századot a 204. ezredben egybevonták és 126. LAE-ként
funkcionáltak. Bojan Dimitrijevic: Jugoslovensko Ratno Vazduhoplovstvo I
Protivvazdusna Odbrana.”
[3]LÁSD:
VKOS 1950-1959. fejezet, és VK 1959-1964. fejezet/ A 204. vadászrepülő ezred
„Lovacki Avijacijski Puk” (LAP)./A 128. vadászrepülő század (LAE).1964-ben a
századot átkeresztelték 127. LAE századra. Mind ezek mellett megmaradt a 128.
vadászrepülő század is, mivel a lehetőség adott volt, hogy az átkeresztelt
1964. előtti 128. század, mellett 1964-től ismét felállítsanak egy 128.
vadászrepülő századot. 1976. novemberében alakult meg „Batajnica” légi bázison
a 128. „szuperszónikus” repülő pilóta képző
központ „Centar za Preobuku Pilota Supersonicne Avijacije” (CZPPSA).
1977-ben a 204. ezred 128. vadászrepülő századát kivonták a 204. ezred alól és
önálló századként a kiképzésben és oktatásban funkcionált tovább, mint központi
kiképző egység „ Centra za Preobuka” (CZP). Ellátták szovjet „MIG-21/PFM”
(L-14), MIG-21/U (NL-16), MIG-21/UM (NL-16M) katonai vadászrepülőkkel. 1982-től
vadászrepülő századként ismét a 204. ezredbe került. A század
kiképzési-oktatási feladatot szolgáló technikájának egy részét a 185.
oktató-kiképző repülő ezred, 129. vadászrepülő századába került. (LÁSD: Oktatás
és képzés fejezet/ 185. ezred. A 204. ezredben a 128. vadászrepülő századot
1990-ben feloszlatták. Bojan Dimitrijevic: Jugoslovensko Ratno Vazduhoplovstvo
I Protivvazdusna Odbrana.” ”
[4]
1961. áprilisában alakult meg a pulai 185. kiképző ezredben a 129. LAE. (Lásd:
Oktatás és képzés/ 185. ezred) 1961-1964. közt a századot a 204.
vadászrepülő ezredbe vonják be. 1967-től a 117. vadászrepülő ezredbe (LÁSD: VKOS 1950-1959. fejezet, VK 1959-1964.
fejezet, VaK 1964-1986. fejezet, RV i PVO 1986-1992. fejezet/A 117.
vadászrepülő ezred LAP) irányították
át a 129. vadászrepülő századot „Lovacka Avijacijska Eskadrila” (LAE). 1975.
áprilisában a 129. LAE egy részéből létrehozták a 229. vadászbombázó repülő
századot (LBAE), amit ismét bevontak a pulai 185. kiképző ezredbe,. A 229. LBAE
1991-1992. közt „Golubovic” bázisra irányították és bevonták a 172. repülő
dandárba (LÁSD: VKOS 1950-1959. fejezet,
VK 1959-1964. fejezet, VaK 1964-1986. fejezet, RV i PVO 1986-1992. fejezet/A
172. vadászbombázó repülő ezred LBA/ repülő dandár). Meg kell említeni,
hogy a 129. LAE azon része, mely nem integrálódott be a 229. LBAE alá, az
megmaradt 129. LAE-ként a 117. ezredben 1982-ig. 1982-től a 129. LAE-t bevonták
ismét a pulai 185. kiképző ezred alá. Az 1991-ben kitörő horvátországi háború
során a századot a 117. ABR alá vonták be és 1991. szeptemberben a tuzlai
bázisra irányították át Pulából. A 117. ABR-ben a 105. vadászbombázó repülő
ezred (LBAP) alá került ((Lásd: Oktatás
és képzés/ A 105. vadászbombázó ezred. ) bevonásra, ahol 1992. januártól
kezdte meg a század a szolgálatát. 1992. áprilistól bevonták a Repülős Katonai
Akadémia VVA (LÁSD: Oktatás és képzés)
alá és Tuzlából kivonásra került „Pristina” bázisra. 1992. májusban megszűnik a
század és technikai parkját és állományát a 83. és 204. vadászrepülő ezredbe
integrálták (LÁSD: VKOS 1950-1959.
fejezet, VK 1959-1964. fejezet, VaK 1964-1986. fejezet, RV i PVO 1986-1992.
fejezet/83. és 204. vadászbombázó ezred). Bojan Dimitrijevic: Jugoslovensko
Ratno Vazduhoplovstvo I Protivvazdusna Odbrana.”
[5]
LÁSD: VKOS 1950-1959. fejezet, VK 1959-1964. fejezet, VaK 1964-1986. fejezet,
RV i PVO 1986-1992. fejezet/A 117. vadászrepülő ezred (LAP).
[6]
LÁSD: VKOS 1950-1959. fejezet, VK 1959-1964. fejezet, VaK 1964-1986. fejezet,
RV i PVO 1986-1992. fejezet/A 117. vadászbombázó ezred (LBAP)./ A 126.
vadászrepülő század (LAE). 1961-ben alakult meg a 117. vadászrepülő ezreden
belül. 1964-ben a századot kivonták a 117. ezredből és átirányították a 204.
ezred alá. Bojan Dimitrijevic: Jugoslovensko Ratno Vazduhoplovstvo I
Protivvazdusna Odbrana.”
[7] A
128. LAE. 1961-ben alakult meg a 204. ezredben „Batajnica” bázison, ellátva
amerikai „F-86E” harci repülőkkel. 1963-tól már szovjet „MIG-21F (L-12) repülők
szolgáltak a században. 1964-ben a századot átkeresztelték 127. LAE századra.
Mind ezek mellett megmaradt a 128. vadászrepülő század is, mivel a lehetőség
adott volt, hogy az átkeresztelt 1964. előtti 128. század, mellett 1964-től
ismét felállítsanak egy 128. vadászrepülő századot. 1976. novemberében alakult
meg „Batajnica” légi bázison a 128. „szuperszónikus” repülő pilóta képző központ „Centar za Preobuku Pilota
Supersonicne Avijacije” (CZPPSA). 1977-ben a 204. ezred 128. vadászrepülő
századát kivonták a 204. ezred alól és önálló századként a kiképzésben és oktatásban
funkcionált tovább, mint központi kiképző egység „ Centra za Preobuka” (CZP).
Ellátták szovjet „MIG-21/PFM” (L-14), MIG-21/U (NL-16), MIG-21/UM (NL-16M)
katonai vadászrepülőkkel. 1982-től vadászrepülő századként ismét a 204. ezredbe
került. A század kiképzési-oktatási feladatot szolgáló technikájának egy részét
a 185. oktató-kiképző repülő ezred, 129. vadászrepülő századába került. (LÁSD:
Oktatás és képzés fejezet/ 185. ezred. A 204. ezredben a 128. vadászrepülő
századot 1990-ben feloszlatták. Bojan Dimitrijevic: Jugoslovensko Ratno Vazduhoplovstvo
I Protivvazdusna Odbrana.”
[8]
LÁSD: VKOS 1950-1959. fejezet, VK 1959-1964. fejezet, VaK 1964-1986. fejezet,
RV i PVO 1986-1992. fejezet/A 117. vadászbombázó ezred (LBAP).
[9] LÁSD: , VaK 1964-1986. fejezet./
11. légvédelmi divízióba (dPVO).
[10] LÁSD: VKOS
1950-1959. fejezet, VK 1959-1964. fejezet, VaK 1964-1986. fejezet, RV i PVO
1986-1992. fejezet/A 184. felderítő repülő ezred (IAP).
[11]
https://en.wikipedia.org/wiki/204th_Air_Brigade
[12]
LÁSD: RV i PVO 1986-1992. fejezet/A 701. repülő dandár (ABR).
[13] Az
525. oktató-kiképző század „Trenazna Avijacijska Eskadrila” (TAE) 1967.
júliusában alakult meg a légierő főparancsnokság alá rendelve önálló
századként, „Batajnica” légi bázison. 1986-ban átkeresztelték 252.
vadászbombázó repülő századdá „Lovacka Bombarderska Avijacijska Eskadrila”
(LBAE). 1986-ban a
„Batajnica” légi bázison állomásozott. 1986-1988. közt a 701. repülő dandár
„Avijacijska Brigada” ABR alá volt rendelve, 1988-tól pedig 1990-ig a légierő
főparancsnokság önálló századaként funkcionált. 1990-től a 97. repülő dandár
alá sorolták be, ahol 1992-ik volt, majd 1992-től került a 204. repülő dandár
alá került. Bojan Dimitrijevic: Jugoslovensko Ratno Vazduhoplovstvo I
Protivvazdusna Odbrana.”
[14] LÁSD: VKOS 1950-1959. fejezet,
VK 1959-1964. fejezet, VaK 1964-1986. fejezet, RV i PVO 1986-1992. fejezet/A
184. felderítő repülő ezred „Izvidacki Avijacijski Puk” (IAP)/ a 352. felderítő
repülő század „Izvidacka Avijacijska
Eskadrila” (IAE).
Az 5. repülős (légi) hadtest
„Vazduhoplovni Avijacisjki Korpus” (VaK).
Az
5. „Vazduhoplovni Avijacisjki Korpus” (VaK) 1964. májusában jött létre az 5. „Vazduhoplovna
Komanda” (VK) parancsnokságból és Jugoszlávia nyugati régiójának légi
egységeiből. A hadtest alá sorolták; „Pleso, Cerklje, Lucko, Bihac, Pula,
Zemunik” légi reptéri bázisokat. Maga a főparancsnokság az „Zagreb-Pleso” légi
bázison működött. 1986-ban az 5. VaK-ot átnevezték „5. RV i PVO”
megnevezésre. Az 5. VaK rendeltetésébe
tartozott a Jugoszláv Légierő adminisztrációs parancsnokságának (Dom JRV)
1964-ben megalakuló 4. együttműködési légi csoportja „Vazduhoplovna Grupa”
(VG), mely összetételéhez tartozott a 4. összekötő szakasz (vod veze), valamint
az 1964-ben megalakuló 7. együttműködési légi csoportja „Vazduhoplovna Grupa”
(VG), mely összetételéhez tartozott a 7. összekötő szakasz (vod veze). Az 5.
VaK főparancsnokság közvetlen irányítása alatt állt a „Pleso” bázison
állomásozó törzs helikopter osztály „Stabno Helikoptersko Odjel” (SHO), az 5.
önálló légi osztály „Samostalna Aviacijska Odeljenja” (SAO)[1], a
151. légi bázis „Vazduhoplovna Baza” (VB), a 474. légi bázis „Vazduhoplovna
Baza” (VB), a 258. légi bázis „Vazduhoplovna Baza” (VB), 171. légi bázis „Vazduhoplovna
Baza” (VB), a 84. légi bázis „Vazduhoplovna Baza” (VB), a 200. légi bázis
„Vazduhoplovna Baza” (VB), az 50. repülésbiztonsági zászlóalj „Bataljoni za Obezbedenje Avijacije” (BOA), a 289.
összekötő zászlóalj „Bataljun za Vezu” (BZV), a 379. repülő műszaki zászlóalj
„Vazduhoplovni Inzenjerski Bataljon” (VInzB), 122. hidroplán repülő század
„Hidroplanska Avijacijska Eskadrila” (HAE), 184. felderítő repülő ezred
„Izvidacki Avijacijski Puk” (IAP), a 16. felderítő repülő dandár „Izvidacka
Avijacijska Brigada” (IABR), 109. vadászbombázó repülő ezred „Lovacki Bombarderski
Avijacijski Puk” (LBAP)- 82. repülő dandár „Avijacijska Brigada” (ABR)-, 111.
támogató repülő ezred „Pomocni Avijacijski Puk” (PPA), a 172. vadászbombázó repülő
ezred (LBAP), a 15. légvédelmi divízió „Protivvazduhoplovna-Odbrana” (dPVO), az
5. légtér megfigyelő és ellenőrző és irányító ezred „Puk VOJIN” (pVOJIN), a
155. légvédelmi rakéta ezred „Raketni Puk PVO” (rpPVO), a 350. légvédelmi
rakéta ezred „Raketni Puk PVO” (rpPVO), a 117. vadászrepülő ezred „Lovacki
Avijacijski Puk” (LAP).
A 151. légi bázis „Vazduhoplovna Baza” (VB).
A 151. légi bázist
„Vazduhoplovna Baza” (VB) bázis „Pleso” 1953.
márciusában alakult meg A 151. légi bázishoz 1953-ban hozzárendelik a 151.,
181., 257., repülő technikai zászlóaljakat (VTB). A 151. repülő technikai
zászlóalj beintegrálódik a 151. légi bázisba. A 181. reptéri parancsnokságból
„Pleso” 1948-ban megalakult a 181. repülő technikai zászlóalj, mely egységet beintegrálták a megalakuló 151. légi bázisba.
A 182. reptéri parancsnokságból „Lucko” 1948-ban megalakult a 257. repülő
technikai zászlóalj, mely egységet beintegrálták a megalakuló 151. légi
bázisba. A 151. VB-t 1953-ban hozzárendelték a bázist a 3. légi hadtest
„Vazduhoplovni Korpus” (VKOS) 32. bombázó repülős divíziója (BAD) alá sorolták,
ahol 1959-ig működött. 1959-ben újabb haderőreform részeként megszűntették a
hadosztályokat (divízió) és a megszűnő repülő hadtestek (VKOS) helyébe a
létrejövő légierőn belüli 1959-1964. közt funkcionáló légi (repülős) hadtesti
parancsnokságok „Vazduhoplovna Komanda” (VK) alakultak meg. A 151. légi bázist
az 1959-1964. közt működő 5. repülős (légi) parancsnokság „Vazduhoplovna
Komanda” (VK) alá sorolták be. A 376. gépjárműves zászlóaljat „Automobilski
Bataljun” (ATB) 1949. júliusában már megalakították a 34. repüléstechnikai
parancsnokság[2]
alá rendelve. 1961. áprilisban a 151.légi bázis alá került. 1964. májusban feloszlatták.
Az 1964-es „Drvar-2” modernizációs és szerkezeti haderőreform révén megszűnik
az 1959-1964. közt funkcionáló légi (repülős) hadtesti parancsnokság
„Vazduhoplovna Komanda” (VK) és helyébe a repülős (légi) hadtest „Vazduhoplovni
Avijacijski Korpus” (VaK) lép. A plesói 151. VB-t az 1964-1986. közt működő 5.
légi hadtest (VaK) alá rendelték. 1980-as években újabb haderőreform „Jedinstvo
1., 2., 3.” részeként megszűntették a 1964-től funkcionáló légi (repülős)
hadtesteket „Vazduhoplovni Avijacijski Korpus” (VaK) és helyettük 1986-ban
megalakult három körzeti légierő és légvédelmi parancsnokság (RV i PVO). A 151.
VB-t az 1986-1992. közt funkcionáló 5. légierő körzeti parancsnokság (RV
i PVO) alá rendelték, ahol 1991-ig funkcionált. 1992-ben a horvátországi háború
során a 151-es bázist kivonják a boszniai Banja Luka katonai légi bázisra, ahol
beintegrálják a 474. légi bázis alá (Banja
Luka).[3]A
plesói 151. légi bázis alá rendelve 1968. októberében a „Pleso” bázison
megalakult a 196. repülésbiztonsági század „Ceta za Obezbedenje Avijacije”
(COA), mely századhoz 1984-től hozzárendelték a 151. légi bázis
repülésbiztonsági szakaszát „Vod za Obezbedenje Avijacije” (VOA). A 196. COA a
„Jedinstvo-2., 3.” haderőreform terv alapján 1990-ben megreformálták, mint 96.
repülésbiztonsági századot „Ceta za Obezbedenje Avijacije” (COA). 1968.
októberében alakult meg a plesói 151. légi bázis alá rendelve a 190. repülésbiztonsági
század „Ceta za Obezbedenje Avijacije” (COA), mely századot 1977. októberében
feloszlatták. 1968. októberében alakult meg a plesói 151. légi bázis alá
rendelve a 67. repülésbiztonsági zászlóalj „Bataljoni za Obezbedenje Avijacije”
(BOA) a „Pleso” bázison. 1984. júniustól már „békeidőbeli” hadrendbe állt.
Júniusban „Udbina” bázisra (tartalék katonai reptér „Klek-Bihac” objektum)
irányították. 1987. szeptemberében átvezényelték a 200. légi bázis alá. 1977.
októberben alakult meg „Karlovac” bázison a 12. légi segéd (támogató) pilóta
század „Vazduhoplovna Dopunska Ceta-pilot” (DOPC). 1984. júniusban feloszlatták.
1977. októberében alakult meg a tuzlai 399. légi bázis alá rendelve a 18.
repülésbiztonsági zászlóalj „Bataljoni za Obezbedenje Avijacije” (BOA) a „Banja
Luka” légi bázison. 1984. júniustól már „békeidőbeli” hadrendbe állt. 1987.
szeptemberben a „Jedinstvo” haderő reform alapján a 151. légi bázishoz
rendelik. 1991. augusztusban feloszlatták.
1968. októberében alakult meg a plesói 151. légi bázis alá rendelve a
109. repülésbiztonsági szakasz „Vod za Obezbedenje Avijacije” (VOA). 1977.
októberében feloszlatták. 1987. szeptemberében a „Skopski Petrovec” 151. légi
bázison belül megalakult a légvédelem (PVO) 151. könnyű tüzér-rakéta divíziója
„Laki Artiljerijski-Raketni Divizion” (LARD). 1992. júniusában a jugoszláv
háború során megszűnő Jugoszláv Néphadsereg részeként feloszlott.[4]
A 474. légi bázis „Vazduhoplovna
Baza” (VB).
A
repülés technikai divízióban (parancsnokság) lévő zászlóaljak bevonásával
létrehozták a 474. „Cerklje” légi bázist 1953. márciusban. A 474. légi bázishoz
1953-ban hozzárendelik a 184., 474., repülő technikai zászlóaljakat (VTB). A
474. repülő technikai zászlóalj beintegrálódik a 474. légi bázisba. A 183.
reptéri parancsnokságból „Ljubljana” 1948-ban megalakult a 184. repülő
technikai zászlóalj. mely egységet beintegrálták a megalakuló 474. légi
bázisba. A 474. VB-t 1953-ban hozzárendelték a bázist a 3. légi hadtest
„Vazduhoplovni Korpus” (VKOS) 37. vadászbombázó repülős divízió (LBAD).alá
sorolták, ahol 1959-ig működött. 1959-ben újabb haderőreform részeként
megszűntették a hadosztályokat (divízió) és a megszűnő repülő hadtestek (VKOS)
helyébe a létrejövő légierőn belüli 1959-1964. közt funkcionáló légi (repülős)
hadtesti parancsnokságok „Vazduhoplovna Komanda” (VK) alakultak meg. A 151.
légi bázist az 1959-1964. közt működő 5. repülős (légi) parancsnokság
„Vazduhoplovna Komanda” (VK) alá sorolták be. Az 1964-es „Drvar-2”
modernizációs és szerkezeti haderőreform révén megszűnik az 1959-1964. közt
funkcionáló légi (repülős) hadtesti parancsnokság „Vazduhoplovna Komanda” (VK)
és helyébe a repülős (légi) hadtest „Vazduhoplovni Avijacijski Korpus” (VaK)
lép. A cerkljei 474. VB-t az 1964-1986. közt működő 5. légi hadtest (VaK) alá
rendelték. 1980-as években újabb haderőreform „Jedinstvo 1., 2., 3.” részeként
megszűntették a 1964-től funkcionáló légi (repülős) hadtesteket „Vazduhoplovni
Avijacijski Korpus” (VaK) és helyettük 1986-ban megalakult három körzeti
légierő és légvédelmi parancsnokság (RV i PVO).
A 474. VB-t az 1986-1992. közt funkcionáló 5. légierő körzeti
parancsnokság (RV i PVO) alá rendelték, ahol 1991-ig funkcionált. 1992-ben a
horvátországi háború során a bázist kivonják a boszniai Banja Luka katonai légi
bázisra.[5]
A
cerkljei 474. légi bázis alá rendelve 1968. októberében a „Brnik” bázison
megalakult a 88. repülésbiztonsági zászlóalj „Bataljoni za Obezbedenje
Avijacije” (BOA), mely zászlóaljhoz 1984-től hozzárendelték a 474. légi bázis
repülésbiztonsági szakaszát „Vod za Obezbedenje Avijacije” (VOA). A 88. BOA
1991. augusztusban feloszlatták. 1968. októberében alakult meg a cerkljei 474.
légi bázis alá rendelve a 262. repülésbiztonsági
század „Ceta za Obezbedenje Avijacije” (COA), mely századot 1987. szeptembertől
a „Jedinstvo” haderő reform részeként a 200. légi bázis alá rendelték. 1990.
évben a „Jedinstvo-2., 3.” haderő reform alapján megreformálták, mint 62.
repülésbiztonsági századot „Ceta za Obezbedenje Avijacije” (COA).
1968.
októberében alakult meg a 474. légi bázis alá rendelve a 273. repülésbiztonsági
század „Ceta za Obezbedenje Avijacije” (COA),. 1977. októberében feloszlatták. 1977.
októberében alakult meg a cerkljei 474. légi bázis alá rendelve a 27.
repülésbiztonsági zászlóalj „Bataljoni za Obezbedenje Avijacije” (BOA) a „Novo
Mesto” légi bázison. 1984. júniustól már „békeidőbeli” hadrendbe állt. 1991.
augusztusban feloszlatták. 1991. októberében alakult meg a 474. légi bázis alá
rendelve a 43. . repülésbiztonsági század „Ceta za Obezbedenje Avijacije”
(COA), az „Urije” (Banja Luka) bázison, valamint az 51. repülésbiztonsági
zászlóalj „Bataljoni za Obezbedenje Avijacije” (BOA), a „Zaluzan” bázison.
1968.
októberében alakult meg a 200. légi bázis alá rendelve a 236. repülésbiztonsági
század „Ceta za Obezbedenje Avijacije” (COA),a „Prijedor” bázison. 1991.
augusztustól, mint 36. repülésbiztonsági
század „Ceta za Obezbedenje Avijacije” (COA) funkcionált tovább a 474. légi
bázis alatt, „Bosanski Petrovac” bázison. 1991. decemberében a 474. légi bázis alá vonták be az
500. légi bázis[6],
mint 50. repülésbiztonsági zászlóaljat „Bataljoni za Obezbedenje Avijacije”
(BOA), 1991. augusztusban pedig mint 50. repülésbiztonsági századot „Ceta za
Obezbedenje Avijacije” (COA), átirányították a 474. légi bázis alól a 171. légi
bázis alá. 1987. szeptemberében
a „Cerklje” 474. légi bázison belül megalakult a légvédelem (PVO) 474. könnyű
tüzér-rakéta divíziója „Laki Artiljerijski-Raketni Divizion” (LARD). 1992.
júniusában a jugoszláv háború során megszűnő Jugoszláv Néphadsereg részeként
feloszlott.[7]
A 258. légi bázis „Vazduhoplovna
Baza” (VB).
A
258. légi bázis „Vazduhoplovna Baza” (VB) bázis „Pula” 1953.
márciusában alakult meg, a 258. repülő technikai zászlóaljból. 1953-ban
hozzárendelik a „VVOS, VAS, LSC, VSUOA” oktatási és kiképzési intézményekhez[8],
ahol 1959-ig működött. 1959-ben újabb haderőreform részeként megszűntették a
hadosztályokat (divízió) és a megszűnő repülő hadtestek (VKOS) helyébe a létrejövő
légierőn belüli 1959-1964. közt funkcionáló légi (repülős) hadtesti
parancsnokságok „Vazduhoplovna Komanda” (VK) alakultak meg. A 258. légi bázist
az 1959-1964. közt működő 5. repülős (légi) parancsnokság „Vazduhoplovna
Komanda” (VK) alá sorolták be. Az 1964-es „Drvar-2” modernizációs és szerkezeti haderőreform révén
megszűnik az 1959-1964. közt funkcionáló légi (repülős) hadtesti parancsnokság
„Vazduhoplovna Komanda” (VK) és helyébe a repülős (légi) hadtest „Vazduhoplovni
Avijacijski Korpus” (VaK) lép. A 258. VB-t az 1964-1986. közt működő 5. légi
hadtest (VaK) alá rendelték. 1980-as
években újabb haderőreform „Jedinstvo 1., 2., 3.” részeként megszűntették a
1964-től funkcionáló légi (repülős) hadtesteket „Vazduhoplovni Avijacijski
Korpus” (VaK) és helyettük 1986-ban megalakult három körzeti légierő és
légvédelmi parancsnokság (RV i PVO). A pulai 258. VB-t az 1986-1992. közt funkcionáló 5.
légierő körzeti parancsnokság (RV i PVO) alá rendelték. 1991-ben feloszlatták.
Az 1991-es Horvátországi háborúban 1991. októberben a bázis technikáját a
horvátországi szerb szakadár erőknek adták át, mely erő Udbina bázisukon a
légvédelmi erők (PVO) könnyű tüzér-rakétás divíziójába vonta be (LARD).[9] A pulai 258. légi bázis alá rendelve 1968.
októberében a „Pula” bázison megalakult a 243. repülésbiztonsági század „Ceta
za Obezbedenje Avijacije” (COA), mely századot 1971. októbertől „Grobnicko
Polje” bázisra irányítottak át. 1968. októberében alakult meg a cerkljei 474.
légi bázis alá rendelve a 27. repülésbiztonsági zászlóalj „Bataljoni za
Obezbedenje Avijacije” (BOA) a „Grobnicko Polje” légi bázison. 1971. októberben
Krk szigeti bázisra irányították, majd 1984. júniusban megreformálták, mint 81.
repülésbiztonsági századot „Ceta za Obezbedenje Avijacije” (COA). 1987. szeptemberében
a „Pula” 258. légi bázison belül megalakult a légvédelem (PVO) 258. könnyű
tüzér-rakéta divíziója „Laki Artiljerijski-Raketni Divizion” (LARD). 1992.
júniusában a jugoszláv háború során megszűnő Jugoszláv Néphadsereg részeként
feloszlott. [10]
A 171. légi bázis „Vazduhoplovna
Baza” (VB).
1953.márciusában
a repülés technikai divízióban (parancsnokság) lévő zászlóaljak bevonásával
alakult meg a „Mostar” reptéren a 171. repülés technikai zászlóaljból. 1953-ban
a 43. repülő technikai parancsnokság „Vazduhoplovnov Tehnicke Komande (VTK)”[11]
alá rendelték. Miután 1953-tól a 43. VTK-t a Központi Repülős Iskolának
„Letacki Skolski Centar” (LSC)[12],
így 1953-tól 1959-ig a 171. légi bázis is az LSC alá került. 1959-ben újabb
haderőreform részeként megszűntették a hadosztályokat (divízió) és a megszűnő
repülő hadtestek (VKOS) helyébe a létrejövő légierőn belüli 1959-1964. közt
funkcionáló légi (repülős) hadtesti parancsnokságok „Vazduhoplovna Komanda”
(VK) alakultak meg. A 84. légi bázist az 1959-1964. közt működő 9. légi
hadtesti parancsnokság „Vazduhoplovna Komanda” (VK) alá sorolták be. Az 1964-es
„Drvar-2” modernizációs és szerkezeti haderőreform révén megszűnik az
1959-1964. közt funkcionáló légi (repülős) hadtesti parancsnokság
„Vazduhoplovna Komanda” (VK) és helyébe a repülős (légi) hadtest „VaK” lép. A
mosztári 171. VB-t az 1964-1986. közt működő 1. légi hadtest (VaK) alá
rendelték. 1980-as években újabb haderőreform „Jedinstvo 1., 2., 3.” részeként
megszűntették a 1964-től funkcionáló légi (repülős) hadtesteket „Vazduhoplovni
Avijacijski Korpus” (VaK) és helyettük 1986-ban megalakult három körzeti
légierő és légvédelmi parancsnokság (RV i PVO). A 171. VB-t az 1986-1992. közt
funkcionáló 1. légierő körzeti parancsnokság (RV i PVO), ahol 1991-ig
funkcionált bázisként. Az 1991-1992-es Jugoszláv háborúban, miután a Jugoszláv
Haderőt kivonták Horvátországból és Boszniából, a bázist „Niksic” katonai
reptérre irányították, ahol beintegrálták a 71. reptéri biztosító zászlóaljba
„Bataljon Aerodromska Obezbedenja” (BOA), illetve a podgoricai légvédelmi erők
(PVO) könnyű tüzér-rakétás divíziójába (LARD). Ezzel 1992. év végére megszűnt a
171. VB.[13] A mosztári 171. légi bázis alá
rendelve 1968. októberében a „Cilipi” (Dubrovnik) bázison megalakult a 72.
repülésbiztonsági zászlóalj „Bataljoni za Obezbedenje Avijacije” (BOA), mely
zászlóaljat 1990. júniusban a „Jedinstvo-2., 3.” haderőreform terv alapján
megreformáltak, mint 72.
repülésbiztonsági századot „Ceta za Obezbedenje Avijacije” (COA). A rajlováci
(Sarajevo) 130. légi bázis alá rendelve 1968. októberében a „Butimir”
(Sarajevo) bázison megalakult a 93 repülésbiztonsági zászlóalj „Bataljoni za
Obezbedenje Avijacije” (BOA), mely zászlóaljat 1984. júniusban a „Glamoc”
bázisra irányítottak át. 1987. szeptemberben a „Jedinstvo” haderőreform terv
alapján áthelyezték a mosztári 171. légi bázis alá. 1968. októberében alakult
meg a mosztári 171. légi bázis alá rendelve a 201. repülésbiztonsági
század „Ceta za Obezbedenje Avijacije” (COA), mely századot 1984. júniusban
megreformálták. 1968. októberében
alakult meg a mosztári 171. légi bázis alá rendelve a „Cilipi” bázison a 215. repülésbiztonsági
század „Ceta za Obezbedenje Avijacije” (COA), mely századot 1976. áprilisban
feloszlattak. Az 1991. decemberében, a 474. légi
bázis alá kerül, korábbi 500. légi bázist[14],
mint 50. repülésbiztonsági zászlóalj „Bataljoni za Obezbedenje Avijacije”
(BOA), 1991. augusztusban, mint 50. repülésbiztonsági századot „Ceta za
Obezbedenje Avijacije” (COA), átirányították a 474. légi bázis alól a 171. légi
bázis alá. 1987. szeptemberében
a „Mostar” 171. légi bázison belül megalakult a légvédelem (PVO) 171. könnyű
tüzér-rakéta divíziója „Laki Artiljerijski-Raketni Divizion” (LARD). 1992.
júniusában a jugoszláv háború során átirányították a 423. légi bázis (később
támogató dandár) alá, mint 71. könnyű tüzér-rakéta divíziót „Laki
Artiljerijski-Raketni Divizion” (LARD).[15]
A 84. légi bázis „Vazduhoplovna
Baza” (VB).
1953.márciusában
a repülés technikai divízióban (parancsnokság) lévő zászlóaljak bevonásával
alakult meg a „Zemunik” reptéren a 84. légi bázis „Vazduhoplovna Baza” (VB). A
84. légi bázishoz 1953-ban hozzárendelik a 84., 208., repülő technikai
zászlóaljakat (karbantartási egység). A 84. repülő technikai zászlóalj
beintegrálódik a 84. légi bázisba. A 43. reptéri parancsnokságból „Zemunik”
1948-ban megalakult a 208. repülő technikai zászlóalj, mely egységet
beintegrálták a megalakuló 84. légi bázisba. A 84. VB-t 1953-ban hozzárendelték
a bázist a 3. légi hadtest „Vazduhoplovni Korpus” (VKOS) 21. vegyes repülős
divízió (MAD) alá sorolták, ahol 1959-ig működött. 1959-ben újabb haderőreform
részeként megszűntették a hadosztályokat (divízió) és a megszűnő repülő
hadtestek (VKOS) helyébe a létrejövő légierőn belüli 1959-1964. közt
funkcionáló légi (repülős) hadtesti parancsnokságok „Vazduhoplovna Komanda”
(VK) alakultak meg. A 84. légi bázist az 1959-1964. közt működő 9. légi
hadtesti parancsnokság „Vazduhoplovna Komanda” (VK) alá sorolták be. A 229.
gépjárműves zászlóaljat „Automobilski Batajun” (ATB) még a 9. légi hadtesti
parancsnokság aló tartozó 84. légi bázis alá rendelve alakították meg. 1964.
májusban feloszlatták. Az 1964-es „Drvar-2” modernizációs és szerkezeti
haderőreform révén megszűnik az 1959-1964. közt funkcionáló légi (repülős)
hadtesti parancsnokság „Vazduhoplovna Komanda” (VK) és helyébe a repülős (légi)
hadtest „Vazduhoplovni Avijacijski Korpus” (VaK) lép. A 84. VB-t az 1964-1986.
közt működő 5. légi hadtest (VaK) alá rendelték. 1980-as években újabb
haderőreform „Jedinstvo 1., 2., 3.” részeként megszűntették a 1964-től
funkcionáló légi (repülős) hadtesteket „Vazduhoplovni Avijacijski Korpus” (VaK)
és helyettük 1986-ban megalakult három körzeti légierő és légvédelmi parancsnokság
(RV i PVO). A 84. VB-t az 1986-1992. közt funkcionáló 5. légierő körzeti
parancsnokság (RV i PVO), ahol 1991-ig funkcionált bázisként. Az 1991-es
Horvátországi háborúban az „Udbina” tartalék katonai reptérre helyezték át
„Zemunik” reptérről, majd 1992-ben a horvátországi és boszniai háború során az
2. RV i PVO alá rendelték.[16]
1968. októberében alakult meg a zemuniki (Zadar) 84. légi bázis alá rendelve a
„Divulje” (Split) bázison a 62. repülésbiztonsági zászlóalj „Bataljoni za
Obezbedenje Avijacije” (BOA), mely zászlóaljat 1984. júniusban megreformálták. 1968.
októberében alakult meg a zemuniki (Zadar) 84. légi bázis alá rendelve a
„Kastel-Split” 106. repülésbiztonsági
szakasz „Vod za Obezbedenje Avijacije” (VOA), a „Kastel-Split” 107.
repülésbiztonsági szakasz „Vod za Obezbedenje Avijacije” (VOA), a „Zemunik”
108. repülésbiztonsági szakasz „Vod za Obezbedenje Avijacije” (VOA). Mindhárom
szakaszt 1975-1977. közt feloszlatták. 1977. októberben alakult meg „Zemunik”
bázison a 17. légi segéd (támogató) pilóta szakasz „Vazduhoplovni Dopunski
Vod-pilot” (DOPV), 1984. júniusban feloszlatták. 1968. októberében alakult meg
a zemuniki (Zadar) 84. légi bázis alá rendelve a
„Divulje” (Split) bázison a 84. légi bázis repülésbiztonsági százada. 1975.
júniusában átszervezték, megreformálták, mint 500. repülésbiztonsági
zászlóaljat „Bataljoni za Obezbedenje Avijacije” (BOA). 1977. októberben
kivonták a 84. légi bázis alól és az 5. légi hadtest (VaK) önálló egységeként
átkeresztelték 50. repülésbiztonsági zászlóaljjá „Bataljoni za Obezbedenje
Avijacije” (BOA)- lásd: 50. BOA-.
1987. szeptemberében a „Zemunik” 84. légi bázison belül megalakult a légvédelem
(PVO) 84. könnyű tüzér-rakéta divíziója „Laki Artiljerijski-Raketni Divizion”
(LARD). 1992. júniusában a jugoszláv háború során megszűnő Jugoszláv
Néphadsereg részeként feloszlott.[17]
A 200. légi bázis „Vazduhoplovna
Baza” (VB).
Az 1964-es
„Drvar-2” modernizációs és szerkezeti haderőreform révén a „Bihac” légi bázison
(„Klek” objektum)[18]
megalakult az 5. légi hadtest „Vazduhoplovni Avijacijski Korpus” (VaK)
alárendeltségében a 200. légi bázis „Vazduhoplovna Baza” (VB). 1980-as években újabb haderőreform „Jedinstvo 1., 2.,
3.” részeként megszűntették a 1964-től funkcionáló légi (repülős) hadtesteket
„Vazduhoplovni Avijacijski Korpus” (VaK) és helyettük 1986-ban megalakult három
körzeti légierő és légvédelmi parancsnokság (RV i PVO). A bihácsi 200 VB-t az 1964-1986. közt működő 5. légi hadtest (VaK) alá
rendelték. 1980-as években újabb
haderőreform „Jedinstvo 1., 2., 3.” részeként megszűntették a 1964-től
funkcionáló légi (repülős) hadtesteket „Vazduhoplovni Avijacijski Korpus” (VaK)
és helyettük 1986-ban megalakult három körzeti légierő és légvédelmi
parancsnokság (RV i PVO). A 200. VB-t az 1986-1992. közt funkcionáló 5. légierő
körzeti parancsnokság (RV i PVO), ahol 1991-ig funkcionált bázisként. Az
1991-1992-es horvátországi és boszniai háború során az 2. RV i PVO alá
rendelték és kivonták 1992. május 12-től „Pristina” bázisra (Koszovó).[19]1968.
októberében alakult meg a plesói 151. légi bázis alá rendelve a „Divulje”
(Split) bázison a 67. repülésbiztonsági zászlóalj „Bataljoni za Obezbedenje
Avijacije” (BOA), mely zászlóaljat 1984. júniusban megreformálták és „Udbina”
bázisra („Klek-Bihac” bázis tartalék reptér) irányították át. 1987.
szeptemberben pedig a „Jedinstvo” haderő reform alapján a bihácsi 200. légi
bázis alá rendelték, mint udbinai egységet. 1968. októberében alakult meg a
200. légi bázis alá rendelve a 236. repülésbiztonsági század „Ceta za
Obezbedenje Avijacije” (COA),a „Prijedor” bázison. 1991. augusztustól, mint 36.
repülésbiztonsági század „Ceta za Obezbedenje Avijacije” (COA) funkcionált
tovább a 474. légi bázis alatt, „Bosanski Petrovac” bázison. 1968. októberében
alakult meg a cerkljei 474. légi bázis alá rendelve a 262. repülésbiztonsági
század „Ceta za Obezbedenje Avijacije” (COA), mely századot 1987. szeptembertől
a „Jedinstvo” haderő reform részeként a 200. légi bázis alá rendelték. 1990.
évben a „Jedinstvo-2., 3.” haderő reform alapján megreformálták, mint 62.
repülésbiztonsági századot „Ceta za Obezbedenje Avijacije” (COA). 1982.
februárban a 200. légi bázis légvédelmi könnyű tüzér divíziójából (LAD)
megalakult a bihácsi 200. légi bázis 200.. könnyű tüzér-rakéta ezrede „Laki
Artiljerijski-Raketni Puk” (LARP). 1992. júniusában, miután áthelyezték
„Pristina” bázisra, a jugoszláv háború
során megszűnő Jugoszláv Néphadsereg részeként feloszlott. [20]
Az 50. repülésbiztonsági zászlóalj „Bataljoni za Obezbedenje Avijacije”
(BOA).
1968.
októberében alakult meg a zemuniki (Zadar) 84. légi bázis alá rendelve a
„Divulje” (Split) bázison a 84. légi bázis repülésbiztonsági százada. 1975.
júniusában átszervezték, megreformálták, mint 500. repülésbiztonsági
zászlóaljat „Bataljoni za Obezbedenje Avijacije” (BOA). 1977. októberben
kivonták a 84. légi bázis alól és az 5. légi hadtest (VaK) önálló egységeként
átkeresztelték 50. repülésbiztonsági zászlóaljjá „Bataljoni za Obezbedenje
Avijacije” (BOA). 1980-as években újabb haderőreform „Jedinstvo 1., 2., 3.”
részeként megszűntették a 1964-től funkcionáló légi (repülős) hadtesteket
„Vazduhoplovni Avijacijski Korpus” (VaK) és helyettük 1986-ban megalakult három
körzeti légierő és légvédelmi parancsnokság (RV i PVO). Az 50. BOA a megszűnő
5. VaK alól az 1. RV i PVO alá került, ahol a „Jedintsvo” haderő reform során
1987. szeptemberében légi bázissá „Vojna Baza” minősítették, mint 500. légi
bázis. 1991. decemberében a 474. légi bázis alá vonták be, mint 50.
repülésbiztonsági zászlóaljat „Bataljoni za Obezbedenje Avijacije” (BOA), 1991.
augusztusban pedig mint 50. repülésbiztonsági századot „Ceta za Obezbedenje
Avijacije” (COA), a 171. légi bázis alá irányították. [21]
A 289. összekötő zászlóalj
„Bataljun za Vezu” (BZV).
1951.
decemberében alakult meg a zágrábi 289. összekötő zászlóalj, mely 1951-1959.
közt a 3. VKOS alá volt rendelve.
1959-ben megszűntek a divíziók és
a repülős hadtesti parancsnokságok (VKOS), helyükre légi
(repülős) hadtesti parancsnokságok „Vazduhoplovna Komanda” (VK) kerültek. A megszűnő
3. VKOS helyett, az 1959-1964. közt funkcionáló 5. repülős (légi) hadtesti
parancsnokság „Vazduhoplovna Komanda” (VK) alá rendelték, majd 1964-től az
újabb „Drvar-2” haderőreform részeként megszűnő repülős (légi) hadtesti
parancsnokság helyébe lépő repülős hadtestek „vazduhoplovni Avijacijski Korpus”
(VaK) révén, a zászlóalj az 5. repülős hadtest (VaK) alá[22]. A
zászlóaljba 1964-ben megalakult a 175. területi rádió-relé század
„Teritorijalna Radio-Relejna Ceta” (TRRC) a „Bihac” repülőtéren. 1965-ben átirányították
a zágrábi „Lucko” légi bázisra. 1967-ben feloszlatták.[23]
A 379. repülő műszaki zászlóalj „Vazduhoplovni
Inzenjerski Bataljon” (VInzB).
1953. februárban alakult
meg „Zagreb” reptéren az akkori 3. légi repülő hadtest (VKOS) alá rendelve a
379. repülő műszaki zászlóalj „Vazduhoplovni Inzenjerski Bataljon” (VInzB).
1959-es „Drvar” haderőreform részeként megszűnő légi repülő hadtestek (VKOS) helyébe
lépő légi repülős hadtesti parancsnokságok (VK) keretén belül, a 379. VInzB az
5. hadtesti parancsnokság alá került, ahol 1964-ig funkcionált.1964-ben lezajló
ismételt haderőreform során a megszűnő hadtesti parancsnokságokat a hadtestek
(VaK) váltották. A 379.VInzB az 5. VaK alá rendelték. 1980-as években újabb haderőreform „Jedinstvo
1., 2., 3.” részeként megszűntették a 1964-től funkcionáló légi (repülős)
hadtesteket „Vazduhoplovni Avijacijski Korpus” (VaK) és helyettük 1986-ban
megalakult három körzeti légierő és légvédelmi parancsnokság (RV i PVO). A
zászlóalj 1992-ig szolgált az 5. RV i PVO alatt, majd 1992. januártól az 2. RV
i PVO alatt. 1992. májusában „Pristina” bázison feloszlatták.[24]
A 122. hidroplán repülő század „Hidroplanska Avijacijska
Eskadrila” (HAE).[25]
Az
1964-es „Drvar-2” modernizációs és szerkezeti haderőreform révén megszűnik az
1959-1964. közt funkcionáló légi (repülős) hadtesti parancsnokság
„Vazduhoplovna Komanda” (VK) és helyébe a repülős (légi) hadtest”Vazduhoplovni Avijacijski
Korpus” (VaK) lép. A század a 9. VK megszűnésével a létrejövő 5. repülős (légi)
hadtestbe „VaK” funkcionál tovább. Az 5. VaK-ból 1969-ben a 97. támogató repülő
ezred „Pomocni Avijacijski Puk” (PPA)[26]
alá sorolják, majd 1968-tól a 784. tengeralattjárók elleni helikopter század
„Protupodmormicka Helikopterska Eskadrila” (PPDHE)[27] alá.
1976-tól a 97. repülő dandár „Avijacijska Brigada” (ABR)- korábban 97. PPA- brigádjába integrálódik be. A hidroplán ezred
rendelkezett saját, jugoszláv gyártású „Ikarus Aero-2H.,[28]
könnyű motoros, elsősorban kiképzési célra használt hidroplán repülőgéppel,
valamint kanadai többcélú egymotoros „DHC-2 Biver” hidroplánnal, felderítésre,
vagy összekötő feladatok ellátására használt német egymotoros „Fieseler Fi 156 Storch (Roda)” repülőkkel és
„Sikorski S-51/Dragonfly”[29]
mentő és szállító helikopterek.[30]
A 184. felderítő repülő ezred „Izvidacki Avijacijski
Puk” (IAP).
1964. év előtti
történését a „A JUGOSZLÁV LÉGIERŐ LÉGI
HADTESTEI „Vazduhoplovni Korpus” (VKOS) 1950-1959./ Strukturális reformizáció a
Jugoszláv Légierőben 1950-1959.” és a „A
JUGOSZLÁV LÉGIERŐ LÉGI PARANCSNOKSÁGAI „Vazduhoplovna Komanda” 1959-1964./
Strukturális reformizáció a Jugoszláv Légierőben 1959-1964.” fejezetekben
olvashatók. Ezen leírásban az egység 1964-től egészen 1992-.ig történő
ismertetése olvasható.
Az 1964-es „Drvar-2”
modernizációs és szerkezeti haderőreform révén megszűnik az 1959-1964. közt
funkcionáló légi (repülős) hadtesti parancsnokság „Vazduhoplovna Komanda” (VK)
és helyébe 1964-től a repülős (légi) hadtest „VaK” lép. Az ezred az 5. repülős
(légi) parancsnokságból „VK” megszűnését követően az 5. repülős (légi)
hadtestbe „VaK” alá sorolták be. A bihácsi bázison állomásozó 184. felderítő
repülő ezred „Izvidacki Avijacijski Puk” (IAP) 1961-ben két század alkotta a
352. felderítő repülő század „Izvidacka Avijacijska Eskadrila” (IAE) és a 353.
felderítő repülő század „Izvidacka Avijacijska Eskadrila” (IAE)[31].
Ezen századok rendelkezett 1961-1964. közt „F–84 G Thunderjet”[32]
amerikai sugárhajtású vadászbombázó repülőgéppel, 1964-1966. közt „North
American F-86D Sabre Dog” amerikai elfogó vadászgéppel. 1966-ban az ezredet
feloszlatták, megmaradt technikáját és állományát az ezredben funkcionáló 352.
felderítő repülő századba „Izvidacka Avijacijska Eskadrila” (IAE) integrálták
be, mely a 16. felderítő repülő dandár „Izvidacka Avijacijska Brigada” (IABR)[33]
alá sorolták.[34]
[1] 1981. novemberben törölték az osztályt. Bojan
Dimitrijevic: Jugoslovensko Ratno Vazduhoplovstvo I Protivvazdusna Odbrana.”
[2] A 34. repüléstechnikai parancsnokság
„Vazduhoplovnov Tehnicke Komande” (VTK), parancsnoksággá. A főparancsnokság a
„Zagreb” légi bázison működött, mely alá tartozott „Pleso, Lucko, Borongaj,
Cerklje, Ljubljana-Polje, Pula, Zemunik” repterek. 1953-ban a 34. VTK-t alárendelik
a 3. „Vazduhoplovni Korpus” (VKOS) hadtesthez. 1950-es évektől a 34. VTK alá
tartozott több repülő technikai zászlóalj (vtb); „151. vtb Pleso, 181. vtb
Pleso, 184. vtb Cerklje, 200. vtb Banja Luka, 257. vtb Lucko, 258. vtb. Pula,
465. vtb Ljubljana, 474. vtb. Cerklje”, továbbá javító műhely működött „116. vr
(auto) Zagreb, 154. vr (repülő) Velika Gorica, 168. vr. (motor) Banja Luka”.
Több haditechnikai raktár tartozott a 41. VTK alá: „7. számú raktár- Volinje,
10. számú raktár- Velika Gorica, 16. számú raktár- Zagreb, 21. számú raktár-
Volinje, 25. számú raktár- Cerklje”. Ezeken kívül a VTK alá tartozott még a
repülős rekreációs üdülő „Viltus”, valamint a 65. légvédelmi tüzér divízió
(dPAO) „Pleso”. Bojan Dimitrijevic: Jugoslovensko Ratno Vazduhoplovstvo I
Protivvazdusna Odbrana.”
[3] Bojan Dimitrijevic: Jugoslovensko Ratno
Vazduhoplovstvo I Protivvazdusna Odbrana.”
[4] Bojan Dimitrijevic: Jugoslovensko Ratno
Vazduhoplovstvo I Protivvazdusna Odbrana.”
[5] Bojan Dimitrijevic: Jugoslovensko Ratno
Vazduhoplovstvo I Protivvazdusna Odbrana.”
[6] Lásd: 50. repülésbiztonsági zászlóalj
„Bataljoni za Obezbedenje Avijacije” (BOA).
[7] Bojan Dimitrijevic: Jugoslovensko Ratno
Vazduhoplovstvo I Protivvazdusna Odbrana.”
[8] LÁSD: Oktatás és képzés fejezet.
[9] Bojan Dimitrijevic: Jugoslovensko Ratno
Vazduhoplovstvo I Protivvazdusna Odbrana.”
[10] Bojan Dimitrijevic: Jugoslovensko Ratno
Vazduhoplovstvo I Protivvazdusna Odbrana.”
[11] A 3. repülős regionális parancsnokság
„Vazduhoplovna Oblasna Komanda” (VOK) átszerveződése során 1948-ban megalakult
belőle a 27. repülős technikai divízió „Vazduhoplovnov Tehnicke Divizija”
(VTD). Ezen divízió azonban még 1948-ban át is keresztelik 43. repülős
technikai parancsnoksággá „Vazduhoplovnov Tehnicke Komande (VTK). A
főparancsnokság a „Mostar” légi bázison működött, mely alá tartozott „Mostar,
Titograd (Podgorica), Banja Luka, Rajlovac” repterek. 1950-es évektől a 43. VTK
alá tartozott a 641. aero-technikai műszaki zászlóaljat „Aerotehnicki
Inzinjerijski Bataljun” (AtInzB), valamint több repülő technikai zászlóalj
(vtb); „84. vtb Zemunik, 130. vtb Titograd, 171. vtb Mostar, 208. vtb Zemunik,
423. vtb Mostar/Niksic”, továbbá javító műhely működött „26. vr (auto) Mostar,
163. vr (repülő) Mostar, 169. vr. (motor) Rajlovac”. Több haditechnikai raktár
tartozott a 43. VTK alá: „11. számú technikai raktár- Mostar , 19. számú
raktár- Mostar , 26. számú hajtóanyag raktár Mostar, 30. számú raktár-
Titograd” . 1949. júliusában megalakuló mosztári 540. és 543. gépjárműves
zászlóaljat „Auto-Bataljun” (AB) szintén a 43. VTK-hoz sorolták. 1956-ban a 43.
VTK-t megreformálták. Bojan Dimitrijevic: Jugoslovensko Ratno Vazduhoplovstvo I
Protivvazdusna Odbrana.”
[12] LÁSD: Oktatás és képzés.
[13] Bojan Dimitrijevic: Jugoslovensko Ratno
Vazduhoplovstvo I Protivvazdusna Odbrana.”
[14] Lásd: 50. repülésbiztonsági zászlóalj
„Bataljoni za Obezbedenje Avijacije” (BOA).
[15] Bojan Dimitrijevic: Jugoslovensko Ratno
Vazduhoplovstvo I Protivvazdusna Odbrana.”
[16] Bojan Dimitrijevic: Jugoslovensko Ratno
Vazduhoplovstvo I Protivvazdusna Odbrana.”
[17] Bojan Dimitrijevic: Jugoslovensko Ratno
Vazduhoplovstvo I Protivvazdusna Odbrana.”
[18] Bojan Dimitrijevic: Jugoslovensko Ratno
Vazduhoplovstvo I Protivvazdusna Odbrana.”
[19] Bojan Dimitrijevic: Jugoslovensko Ratno
Vazduhoplovstvo I Protivvazdusna Odbrana.”
[20] Bojan Dimitrijevic: Jugoslovensko Ratno
Vazduhoplovstvo I Protivvazdusna Odbrana.”
[21] Bojan Dimitrijevic: Jugoslovensko Ratno Vazduhoplovstvo I
Protivvazdusna Odbrana.”
[22] 1986-tól az 5. RV i PVO alá
rendelték, 1991-ben „Bihac” légi bázisra irányították majd 1991. októberben
feloszlatták. A technikáját 1992. májusban a „Ladevci” légi bázisra
irányították át. Bojan Dimitrijevic: Jugoslovensko Ratno Vazduhoplovstvo I
Protivvazdusna Odbrana
[23] Bojan Dimitrijevic: Jugoslovensko Ratno Vazduhoplovstvo I
Protivvazdusna Odbrana
[24] Bojan
Dimitrijevic: Jugoslovensko Ratno Vazduhoplovstvo I Protivvazdusna Odbrana.”
[25] 1949. júliusában alakult meg, mint
a haditengerészetet kiszolgáló hidroplán osztály „Hidroplansko Avijacijske
Odeljenje” (HAO) . 1951-ben a létrejövő 3. légi (repülős) hadtest
„Vazduhoplovni Korpus” (VKOS) alatt működő 21. divízióba irányították a
haditengerészetből . A Divulje légi bázisának tengerparti hidroplán állomásán
funkcionál századként „eskadrila”
1959-ig. 1949-ben a század a légierő főparancsnokság alá tartozott
1951-ig. 1951-től a századot a 21. divízió alá rendelték. 1953-ban a divíziók
önállósága megszűnt és a létrejövő 1959-ig működő légi (repülős) hadtestbe
„Vazduhoplovni Korpus” (VKOS) integrálódnak, mint divíziók. A 21. divízió a 3. VKOS alá került. 1959-ben újabb haderőreform részeként
megszűntették a hadosztályokat (divízió) és a megszűnő repülő hadtestek (VKOS)
helyébe a létrejövő légierőn belüli 1959-1964. közt funkcionáló légi (repülős)
hadtesti parancsnokságok „Vazduhoplovna Komanda” (VK) alakultak meg. Ennél
fogva az 1959-ben megszűnő 3. VKOS, 21.
divízióból a század a megalakuló és 1959-1964. közt funkcionáló 9. légi
(repülős) hadtesti parancsnokság
„Vazduhoplovna Komanda” (VK) alá került. Bojan Dimitrijevic: Jugoslovensko
Ratno Vazduhoplovstvo I Protivvazdusna Odbrana.”
[26] LÁSD: VKOS 1950-1959. fejezet, VK 1959-1964. fejezet, VaK
1964-1986. fejezet, RV i PVO 1986-1992. fejezet/A 97. bombázó repülő ezred „Bombarderski
Avijacijski Puk” (BAP).
[27] 784. PPHE. 1961. márciusban a 97
tengeralattjárók elleni repülő ezred „Protivpodmornicki Avijacijski Puk” (PPAP)
„Mostar” bázisán alakult meg a 784. tengeralattjárók elleni helikopter század
„Protivpodmornicki Helikopterska Eskadrila” (PPHE vagy PPDHE), ellátva amerikai
„S-55” (mk 5. és mk 7.) helikopterekkel. 1968-ban a századot átirányították
„Divulje” bázisra, mikor feloszlatták és bevonták a századba a korábban 122.
hidroplán repülő századként „Hidroplanska Avijacijska Eskadrila” (HAE) működő
egységet (LÁSD: A 9. repülős (légi)
hadtesti parancsnokság./ 122. hidroplán repülő századként „Hidroplanska
Avijacijska Eskadrila” HAE). 1974-ben a korábbi „Sikorski” helikoptereket
felváltották a szovjet „Kamov”, KA-25 helikopterek, majd 1980-tól szolgálatba
léptek a szovjet „MI-14”, 1988-tól a „KA-28” harci helikopterek. Az 1991-ben,
1992-ben a Jugoszláv háború során a századot a „Divulje” bázisról 1991-ben
kivonták „Mostar” bázisra, majd 1992-ben pedig „Tivat”, majd még ezen évben
„Podgorica” bázisra. Bojan Dimitrijevic: Jugoslovensko Ratno Vazduhoplovstvo I
Protivvazdusna Odbrana
[28]
https://en.wikipedia.org/wiki/Ikarus_Aero_2
[29]
https://en.wikipedia.org/wiki/Westland_WS-51_Dragonfly
[30]Bojan
Dimitrijevic:
Jugoslovensko Ratno Vazduhoplovstvo I Protivvazdusna Odbrana.”
[31] A 352.
felderítő repülő század „Izvidacka
Avijacijska Eskadrila” (IAE).1961. áprilisban alakult meg a 352. felderítő
repülő század (IAE) a plesói 184. felderítő repülő ezred (IAP) alá rendelve,
ellátva 1961-1963. közt „F–84 G Thunderjet”
amerikai sugárhajtású vadászbombázó repülőgéppel, 1964-1968. közt „North
American F-86D Sabre Dog” amerikai elfogó vadászgéppel, 1968-1997. közt pedig
„MIG- 21 (R)” szovjet harcászati vadászrepülőgéppel, amerikai (USA) „Lockheed
C-141 Starlifter és 151 ” szállító repülőkkel. A század 1968-ig Bihácson
állomásozott, majd 1992-től „Batajnica” légi bázison. 1961-1965. közt a 184.
IAP alá volt rendelve, majd 1966-tól a 16. felderítő repülő dandár „Izvidacka
Avijacijska Brigada” IABR (LÁSD: VaK
1964-1986. fejezet, A 16. felderítő repülő dandár ABR) alá, de még 1966. év végén a 82. repülő
dandárhoz (LÁSD: VKOS 1950-1959. fejezet,
VK 1959-1964. fejezet, VaK 1964-1986. fejezet, RV i PVO 1986-1992. fejezet/ A
109. vadászbombázó repülő ezred LBAP/ A 82. repülő dandár ABR), ahol
1968-ig működött a század. 1968-tól 1974-ig a 117. vadászrepülő ezredhez LAP, (LÁSD: VKOS 1950-1959. fejezet, VK 1959-1964.
fejezet, VaK 1964-1986. fejezet, RV i PVO 1986-1992. fejezet/A 117.
vadászbombázó repülő ezred „Lovacki Bombarderski Avijacijski Puk” LBAP)
csatolják, mint 352. vadászrepülő felderítő századot „Lovacka Izvidacka
Avijacijska Eskadrila” (LIAE). 1974-től azonban átkerült a 204.
repülő dandár alá 1990-ig.( LÁSD: VKOS
1950-1959. fejezet, VK 1959-1964. fejezet, VaK 1964-1986. fejezet, RV i PVO
1986-1992. fejezet/ A 204. vadászbombázó repülő ezre/ A 204. repülő dandár.)
1991-től
1992-ig a század önálló erőként a légierő főparancsnokság (KM RV i PVO) alá
sorolták be. Meg kell említeni, hogy a 352. IAE századba integrálták be a 82.
dandárban 1973-ban megalakult és 1991-től már a 117. dandárba funkcionáló 351.
IAE. századot. Bojan Dimitrijevic: Jugoslovensko Ratno Vazduhoplovstvo I
Protivvazdusna Odbrana
A 353. felderítő repülő század
„Izvidacka Avijacijska Eskadrila” (IAE). 1961. áprilisában alakult meg a
század. 1966-ban a 353. századot a 352. IAE századba integrálták a 184. IAP
alárendeltségén belül. A századot ellátták „1961-1964. közt szolgáló amerikai
„RF-84G” harci repülőkkel, 1964-1966. közt pedig amerikai „IF-86D” harci
repülőkkel. 1966. után a századot feloszlatták és beintegrálták a 352.
felderítő repülő századba „Izvidacka Avijacijska Eskadrila” (IAE). Fontos megemlíteni, hogy 1966-ban a 97.
támogató repülő ezredben „Pomocni
Avijacijski Puk” PPA (LÁSD: A 97. bombázó repülő ezred „Bombarderski
Avijacijski Puk” BAP) megalakult a 353. felderítő repülő század „Izvidacka
Avijacijska Eskadrila” (IAE) , a „Mostar” légi bázison. 1966-os megalakulását
követően a századot ellátták „RF-84G” amerikai harci repülőkkel, mely gépek
1973-ig voltak jelen a században. 1973-1982. (és 1992-1994.) közt hadrendbe
álltak a században a „J-21 Jastreb” jugoszláv felderítő (IJ) harci repülők,
1982-től pedig az „Orao” jugoszláv harci repülők. A század részt vett az
1991-1992-es jugoszláv háborúban. Bojan Dimitrijevic: Jugoslovensko Ratno
Vazduhoplovstvo I Protivvazdusna Odbrana
[32] https://hu.wikipedia.org/wiki/F%E2%80%9384_Thunderjet
[33] LÁSD: A 16.
felderítő repülő dandár „Izvidacka Avijacijska Brigada” (IABR)
[34] Bojan
Dimitrijevic: Jugoslovensko Ratno Vazduhoplovstvo I Protivvazdusna Odbrana
![]() |
A 16. felderítő repülő dandár „Izvidacka Avijacijska Brigada” (IABR).
1966-ban a 184. felderítő repülő ezredet[1] feloszlatták. Megmaradt technikáját és állományát az
ezredben funkcionáló 352. felderítő
repülő századba „Izvidacka Avijacijska Eskadrila” (IAE)[2]
integrálták be. Ezen század képezhette az 1966. januártól márciusig megalakóló
16. felderítő repülő dandár „Izvidacka Avijacijska Brigada” (IABR) gerincét. A 16.
felderítő repülő dandár „Izvidacka Avijacijska Brigada” (IABR) 1966. alakult
meg a zágrábi „Pleso” légi bázison. A dandárhoz tartozott az amerikai „IF-84D”
repülőgépekkel rendelkező és korábban a 184. IAP-ban funkcionáló 352. felderítő
repülő század „Izvidacka Avijacijska Eskadrila” (IAE) , a jugoszláv „Kurir
522.” repülőkkel rendelkező 460. könnyű harcoló repülő század „Eskadrila Laka
Borbena Aviacija” (ELABA)[3]
. A két századot azonban még 1966. tavaszán átirányították a 82. repülő
dandárba[4]
. Ezzel megpecsételődött a 16. felderítő repülő dandár „Izvidacka Avijacijska
Brigada” (IABR) sorsa, melyet feloszlattak.[5]
A 109. vadászbombázó repülő ezred „Lovacki
Bombarderski Avijacijski Puk” (LBAP).
A
82. repülő dandár „Avijacijska Brigada” (ABR).
1964. év előtti
történését a „A JUGOSZLÁV LÉGIERŐ LÉGI
HADTESTEI „Vazduhoplovni Korpus” (VKOS) 1950-1959./ Strukturális reformizáció a
Jugoszláv Légierőben 1950-1959.” és a „A
JUGOSZLÁV LÉGIERŐ LÉGI PARANCSNOKSÁGAI „Vazduhoplovna Komanda” 1959-1964./
Strukturális reformizáció a Jugoszláv Légierőben 1959-1964.” fejezetekben
olvashatók. Ezen leírásban az egység 1964-től egészen 1992-.ig történő
ismertetése olvasható.
Az 1964-es „Drvar-2”
modernizációs és szerkezeti haderőreform révén megszűnik az 1959-1964. közt funkcionáló
légi (repülős) hadtesti parancsnokság „Vazduhoplovna Komanda” (VK) és helyébe
1964-től a repülős (légi) hadtest „VaK” lép.
A 109. ezred 1964-től,
a 5. VK megszűnésével a létrejövő 5. repülős (légi) hadtestbe „VaK” funkcionál
tovább. 1956-tól 1966-ig az ezred a szlovén „Cerklje” légi bázison
állomásozott.1948-1956. közt bombázó repülő ezredként (BAP), 1956-1960. közt
vadászrepülő ezredként (LAP), 1960-1966. közt vadászbombázó repülő ezredként
(LBAP) funkcionált. 1966-tól a 109. ezredet megszűntették. Az ezred erőiből
megalakult a 82. repülő dandár „Avijacijska Brigada” (ABR). A
dandár alá tartozott a még a 109. vadászbombázó repülő ezredben 1961. áprilisától
funkcionáló 238. vadászbombázó repülő század „Lovacki Bombarderski Avijacijski
Eskadrila” (LBAE)[6]
valamint a 237. vadászbombázó repülő század „Lovacki Bombarderski Avijacijski
Eskadrila” (LBAE)[7].
1966-ban a 16. felderítő repülő dandárból „Izvidacka Avijacijska Brigada”
(IABR)[8], a
82. dandár alá rendelték a cerkljei 352. felderítő repülő századot „Izvidacka Avijacijska
Eskadrila” (IAE)[9],
mely század 1968-ig funkcionált a brigádban, majd a 117. vadászrepülő ezredbe[10]
vonták be. 1968-ban
irányították át a 98. repülő dandárba „Avijacijska Brigada” (ABR)[11]
a 82. dandárba a 462. könnyű harcoló repülő századot „Eskadrila Laka Borbena
Aviacija” (ELABA)[12]. 1973-ban,
márciustól a tuzlai 462. ELABA átkerült a Katonai Repülős Akadémiában
„Vazduhoplovna Vojna Akademija” (VVA). 1968. júliusában a 82.
repülő dandárban megalakult a 466. könnyű harcoló repülő század „Eskadrila Laka
Borbena Aviacija” ELABA[13],
valamint a 467. ELABA[14],
a 460. ELABA[15]
repülőgép átirányítása révén. A 460. ELABA 1965-ben már a 109. vadászbombázó
ezred alá sorolják, de 1966-ban bevonják a 16. felderítő repülő dandár (IABR)[16].
A 16. felderítő repülő dandárban „Izvidacka Avijacijska Brigada” (IABR) azonban
még egy évet sem funkcionált a 460. könnyű harcoló repülő század „Eskadrila
Laka Borbena Aviacija” (ELABA), mivel onnan a századot visszahelyezték a 16.
dandár feloszlása végett 1966-ban, az akkor még 109. vadászbombázó repülő
ezredként „Lovacki Bombarderski Avijacijski Puk” (LBAP) működő egységbe. A 109.
vadászbombázó repülő ezredet „Lovacki Bombarderski Avijacijski Puk” (LBAP) még
ezen évben (1966-ban) átkeresztelték 82. repülő dandárrá. A 82. repülő
dandárban 460. könnyű harcoló repülő század „Eskadrila Laka Borbena Aviacija”
(ELABA) 1973-ig funkcionált, majd a 466. könnyű harcoló repülő század
„Eskadrila Laka Borbena Aviacija” (ELABA) és 467. könnyű harcoló repülő század
„Eskadrila Laka Borbena Aviacija” (ELABA) támogatásával létrehozták belőle a
460. vadászbombázó repülő századot „Lovacka Bombarderska Avijacijska Eskadrila”
(LBAE). A 460. vadászbombázó repülő századot „Lovacka Bombarderska Avijacijska
Eskadrila” (LBAE). 1975-ben átkereszteltek 245.
vadászbombázó
repülő századdá (LBAE). 1980. decemberében a 245. LBAE századot a 82. repülő
dandárból a mosztári Fegyveres Erők Pilóta Kiképző Központja „Centar za obuku
pilota pripadnika stranih oruzanih snaga“ (COPPSOS)[17] alá
rendelték. majd 1988-tól a 107. ezred[18]
alá, ahol 1990-ig funkcionált, majd ezt követően a 701. repülő dandár[19]
alá került és ott megszűnéséig, 1990-ig funkcionált. [20]
1967-ben a 82. dandár alá rendelték a 354.
felderítő repülő századot „Izvidacka Avijacijska Eskadrila” (IAE)[21]
az 1. VaK -ból[22].
1968-ban átalakították, felszámolták.
1973. augusztusban a 82.
repülő dandárba (ABR) megalakult a 351. felderítő repülő század (IAE)[23],
„Cerklje” bázison, mely század 1991-ben a 117. repülő dandár alá került. Még
ezen évben feloszlatták.
1986-ra
a 82. repülő dandár 1986-ra alárendeltségébe tartozott:
-237. vadászbombázó repülő század (LBAE) -Cerklje
-238 vadászbombázó repülő század (LBAE)- .Cerklje
-351. felderítő repülő
század (IAE)- Cerklje
1980-as években újabb
haderőreform „Jedinstvo 1., 2., 3.” részeként megszűntették a 1964-től
funkcionáló légi (repülős) hadtesteket „Vazduhoplovni Avijacijski Korpus” (VaK)
és helyettük 1986-ban megalakult három körzeti légierő és légvédelmi
parancsnokság (RV i PVO). A 82. repülő dandárt a haderőreform révén az
5. VaK helyébe lépő 5. légierő körzeti parancsnokság 5. RV i PVO
alárendeltségébe került. 1966-1973. közt amerikai szubszónikus „T-33A Shooting
Star/Lockheed” kiképző repülők, és „F–84 G Thunderjet” amerikai (USA) sugárhajtású vadászbombázó
repülőgépek funkcionáltak a dandárban, 1966-1967. közt „North American F-86D
Sabre Dog” amerikai (USA) elfogó vadászgépek, valamint jugoszláv
„Soko-522” katonai oktató-kiképző és
könnyű harci támadó repülők, 1967-1968. közt jugoszláv Soko J-20 Kraguj többcélú repülők, 1972-1991. közt jugoszláv
„J-21 Jastreb” csapásmérő harci repülők, jugoszláv „SOKO G-2 Galeb” gyakorló és
könnyű támadó repülők, jugoszláv „SOKO G-4 Galeb” kiképző repülők,1984-1991.
közt pedig jugoszláv gyártású „J-22 Orao” csapásmérő repülők. 1991-ben a dandár
„Banja Luka” boszniai légi bázisra irányították.[24]
[1] LÁSD: 184. felderítő repülő ezred.
[2] 1961. áprilisban alakult meg a 352. felderítő repülő század
„Izvidacka Avijacijska Eskadrila” (IAE) a plesói 184. felderítő repülő ezred
„Izvidacki Avijacijski Puk” (IAP) alá rendelve, ellátva 1961-1963. közt „F–84 G
Thunderjet” amerikai sugárhajtású
vadászbombázó repülőgéppel, 1964-1968. közt „North American F-86D Sabre Dog”
amerikai elfogó vadászgéppel, 1968-1997. közt pedig „MIG- 21 (R)” szovjet harcászati vadászrepülőgéppel,
amerikai (USA) „Lockheed C-141 Starlifter és 151 ” szállító repülőkkel. A
század 1968-ig Bihácson állomásozott, majd 1992-től „Batajnica” légi bázison.
1961-1965. közt a 184. IAP alá volt rendelve, majd 1966-tól a 16. felderítő
repülő dandár „Izvidacka Avijacijska Brigada” (IABR) alá, de még 1966. év végén
a 82. repülő dandárhoz (LÁSD: VKOS 1950-1959.
fejezet, VK 1959-1964. fejezet, VaK 1964-1986. fejezet, RV i PVO 1986-1992.
fejezet/ A 109. vadászbombázó repülő ezred LBAP/ A 82. repülő dandár ABR),
ahol 1968-ig működött a század. 1968-tól 1974-ig a 117. vadászrepülő ezredhez
LAP, (LÁSD: VKOS 1950-1959. fejezet, VK
1959-1964. fejezet, VaK 1964-1986. fejezet, RV i PVO 1986-1992. fejezet/A 117.
vadászbombázó repülő ezred LBAP) csatolják, mint 352. vadászrepülő
felderítő századot „Lovacka Izvidacka Avijacijska Eskadrila” (LIAE). 1974-től
azonban átkerült a 204. repülő dandár alá 1990-ig.( LÁSD: VKOS 1950-1959. fejezet, VK 1959-1964. fejezet, VaK 1964-1986.
fejezet, RV i PVO 1986-1992. fejezet/ A 204. vadászbombázó repülő ezred/ A 204.
repülő dandár.) 1991-től 1992-ig a század önálló erőként a légierő
főparancsnokság (KM RV i PVO) alá sorolták be. Meg kell említeni, hogy a 352.
IAE századba integrálták be a 82. dandárban 1973-ban megalakult és 1991-től már
a 117. dandárba funkcionáló 351. IAE. Bojan Dimitrijevic: Jugoslovensko Ratno
Vazduhoplovstvo I Protivvazdusna Odbrana
[3] LÁSD: Az 1. repülős (légi) hadtesti parancsnokság/ A könnyű
harcoló repülő század „Vazduhoplovna Eskadrila Laka Borbena Aviacija” (VELABA)/
460. ELABA.
[4] LÁSD: VKOS 1950-1959. fejezet, VK 1959-1964. fejezet, VaK
1964-1986. fejezet, RV i PVO 1986-1992. fejezet/ A 109. vadászbombázó repülő
ezred (LBAP)/ A 82. repülő dandár (ABR).
[5] Bojan Dimitrijevic: Jugoslovensko Ratno Vazduhoplovstvo I
Protivvazdusna Odbrana
[6] A 238. LBAE. 1961. áprilisában
alakult meg a század a 109. ezred „Cerklje” légi bázison, ellátva „F-84G”
amerikaiharci repülőkkel. 1966-ban a 109. ezredet megszüntették és erőiből
létrehozták a 82. repülő dandárt (ABR),
mely dandár 1991-ig funkcionált. A 238. LBAE ettől fogva a 82. ABR (korábban 109. ezred) alá került.
1972-től a században „J-21 Jastreb”, 1984-től pedig az „Orao” jugoszláv harci
repülők is szolgálatba álltak. Az 1991-es horvátországi háború során a századot
kivonták a boszniai „Banja Luka” bázisra, ahol alárendelték a 117. repülő
dandár alá (LÁSD:
VKOS 1950-1959. fejezet, VK 1959-1964. fejezet, VaK 1964-1986. fejezet, RV i
PVO 1986-1992. fejezet/A 117. vadászrepülő ezred/ A 117. repülő dandár.) Bojan Dimitrijevic:
Jugoslovensko Ratno Vazduhoplovstvo I Protivvazdusna Odbrana.
[7] A 237. LBAE. 1961. áprilisában
alakult meg a század a 109. ezred „Cerklje” légi bázison, ellátva „F-84G”
amerikaiharci repülőkkel. 1966-ban a 109. ezredet megszüntették és erőiből
létrehozták a 82. repülő dandárt (ABR),
mely dandár 1991-ig funkcionált. A 237. LBAE ettől fogva a 82. ABR (korábban 109. ezred)alá került. 1972-től
a században „J-21 Jastreb”. az 1991-es horvátországi háború során a századot
augusztusban beolvasztották a 238. LBAE-be. Bojan Dimitrijevic: Jugoslovensko
Ratno Vazduhoplovstvo I Protivvazdusna Odbrana.”
[8]
LÁSD: VKOS 1950-1959. fejezet, VK 1959-1964. fejezet, VaK 1964-1986. fejezet,
RV i PVO 1986-1992. fejezet/A 16. felderítő repülő dandár „Izvidacka
Avijacijska Brigada” (IABR).
[9]LÁSD:
VKOS 1950-1959. fejezet, VK 1959-1964. fejezet, VaK 1964-1986. fejezet/ A 184.
felderítő repülő ezred (IAP)./A 352. felderítő repülő század „Izvidacka Avijacijska Eskadrila” (IAE).
[10] (LÁSD: VKOS
1950-1959. fejezet, VK 1959-1964. fejezet, VaK 1964-1986. fejezet./ RV i PVO
1986-1992. fejezet./A 117. vadászrepülő ezred/ A 117. repülő dandár. (ABR).
[11]
(LÁSD: VKOS 1950-1959. fejezet, VK 1959-1964. fejezet, VaK 1964-1986. fejezet./
RV i PVO 1986-1992. fejezet./ A 198. vadászrepülő ezred/ A 98. repülő dandár.
[12] 1959-ben
megszűntek a divíziók és a repülős hadtesti parancsnokságok (VKOS), helyükre
légi (repülős) hadtesti parancsnokságok „Vazduhoplovna Komanda” (VK) kerültek.
A megszűnő 3. Vazduhoplovni Korpus” (VKOS) hadtestben funkcionáló 37. divízió,
rajlováci kiképző repülő századát Trenazna Eskadrila” (TAE), az 7. VK alá
rendelték, ahol, 1959-től, mint könnyű harcoló repülő századként „Vazduhoplovna
Eskadrila Laka Borbena Aviacija” (VELABA) funkcionált tovább az 7. VK
parancsnokság közvetlen irányítása alatt 1961-ig. 1961-től a századot
megszüntették és átalakították, létrehozva a 462. könnyű harcoló repülő század
„Eskadrila Laka Borbena Aviacija” (ELABA) századot. A 462. ELABA Tuzla légi bázison
állomásozott és 1961. áprilistól kezdte meg működését. 1964-ben a század
1964-ig funkcionált a 7. VK-ban, majd 1965-ben a 103. felderítő repülő ezredbe
„Izvidacki Avijacijski Puk” (IAP) alá
rendelték (LÁSD: VKOS 1950-1959. fejezet,
VK 1959-1964. fejezet, VaK 1964-1986. fejezet./A 103. felderítő repülő ezred
IAP).A 103. IAP-ban 1966-ig funkcionált, majd átkerült a 98. repülő
dandárba „Avijacijska Brigada” (ABR) , ahol 1968-ig működött (LÁSD: VKOS 1950-1959. fejezet, VK
1959-1964. fejezet, VaK 1964-1986. fejezet./ RV i PVO 1986-1992. fejezet./ A 198. vadászrepülő ezred/ A 98. repülő dandár ABR). Végül a
átkerült a 82. repülő dandárba „Avijacijska Brigada” (ABR) . 1973-ban,
márciustól a tuzlai 462. ELABA átkerült a Katonai Repülős Akadémiában
„Vazduhoplovna Vojna Akademija” (VVA) , illetve 1977-től jelen volt a
Tartalékos Repülős Tiszti Iskolában „Skola Rezervna Oficira Avijacije” (SROA) ,
ahol a pilóták kiképzésben látott el feladatot az ELABA (LÁSD:Oktatás és képzés fejezet.). 1973-1977. közt az ELABA rendelkezett
jugoszláv „Soko-522” katonai
oktató-kiképző és könnyű harci támadó repülővel, 1977-1988. közt jugoszláv
„Utva-66” kiképző-oktató repülővel és
jugoszláv Soko J-20 Kraguj többcélú
repülővel.1986. februártól az ELABA a 701. repülő dandár (ABR) alá került, mindamellett, hogy 1988-tól
továbbra is az SROA 39. számú osztályának pilótaképzésében vett részt. A 701.
dandárban viszont ELABA erőiből létrehozták a 253. vadászbombázó századot „Lovacka-Bombarderska
Avijacijska Eskadrila” LBAE (LÁSD: RV i PVO
1986-1992. fejezet./ A 701.
repülő dandár „Avijacijska Brigada” ABR). Bojan Dimitrijevic:
Jugoslovensko Ratno Vazduhoplovstvo I Protivvazdusna Odbrana
[13] A 466.
ELABA, 1968. júliusában alakult meg a 82. ABR „Cerklje” bázisán, ellátva a 460.
ELABA századból átadott „J-20 Kraguj” jugoszláv harci gépekkel. 1975-ben a
századból technikát irányítottak át a 460. ELABA századból megalakuló 460.
vadászbombázó századba (LBAE). 1976-tól a századot „Pleso” bázisra telepítették
át, ahol 1978-ban kivonták a 82. ABR alól. 1978-tól alárendelték a 5. légi
(repülő) hadtest (VaK) alá. 1982-ben a századot megszüntették és maradék
technikáját és állományát a 111. repülő dandárban ABR (LÁSD: VKOS 1950-1959. fejezet, VK 1959-1964. fejezet, VaK 1964-1986.
fejezet./ RV i PVO 1986-1992. fejezet./ A 111. vadászbombázó repülő ezred „Lovacki
Bombarderski Avijacijski Puk” LBAP). létrehozott 711. páncélosok elleni helikopter századba
„Protivoklopna Helikopterska Eskadrila” (POHE) integrálták be. Bojan
Dimitrijevic: Jugoslovensko Ratno Vazduhoplovstvo I Protivvazdusna
Odbrana.”
[14] A 467.
ELABA, 1968. júliusában alakult meg a 82. ABR „Cerklje” bázisán, ellátva a 460.
ELABA századból átadott „J-20 Kraguj” jugoszláv harci gépekkel. 1975-ben a
századból technikát irányítottak át a 460. ELABA századból megalakuló 460.
vadászbombázó századba (LBAE). 1976-tól a századot „Brnik” bázisra telepítették
át, ahol 1978-ban kivonták a 82. ABR alól. 1978-tól alárendelték a 5. légi
(repülő) hadtest (VaK) alá. 1984-ben a századot megszüntették. Bojan Dimitrijevic:
Jugoslovensko Ratno Vazduhoplovstvo I Protivvazdusna Odbrana.”
[15] LÁSD: Az 1.
repülős (légi) hadtesti parancsnokság/ A könnyű harcoló repülő század
„Vazduhoplovna Eskadrila Laka Borbena Aviacija” (VELABA)/ 460. ELABA.
[16] LÁSD: VaK
1964-1986. fejezet/ A 16. felderítő repülő dandár (IABR).
[17] LÁSD:
Oktatás és képzés.
[18] LÁSD: VKOS 1950-1959. fejezet, VK 1959-1964.
fejezet, VaK 1964-1986. fejezet./ RV i PVO 1986-1992. fejezet./ A 107.
vadászbombázó repülő ezred (LBAP).
[19] LÁSD: RV i PVO 1986-1992. fejezet./ A 701.
repülő dandár (ABR).
[20] Bojan
Dimitrijevic: Jugoslovensko Ratno Vazduhoplovstvo I Protivvazdusna
Odbrana.”
[21] 1961. év
elején alakult meg a 354. felderítő repülő század (IAE), a pulai 185.
vadászrepülő ezredben (LBAP). 1961-ben az 1. légi hadtesti parancsnokság
„Vazduhoplovna Komanda” (VK) alá rendelték, kivonva a 185. vadászrepülő
ezredből (LBAP). A századot ellátták „T-33, TV-2/ITV-2” repülőkkel. Az 1.
VK-ban a század ahol önálló századként 1964-ig funkcionált, Az 1964-es
„Drvar-2” modernizációs és szerkezeti haderőreform révén megszűnik az
1959-1964. közt funkcionáló légi hadtesti parancsnokság (VK) helyébe a repülős
(légi) hadtest „Vazduhoplovni Korpus” (VaK) lép. Az 1.VaK 1964. májusában jött
létre az 1. VK parancsnokságból, valamint a 3. VK parancsnokságból és
Jugoszlávia keleti régiójának légi egységeiből. 1964-től a 354. IAE század az
1. VaK önálló századaként működött tovább 1967-ig. 1967-ben a 82. dandár alá
rendelték. 1968-ban átalakították, felszámolták. Meg kell említeni, hogy
1987-től ismét megkezdte működését egy 354. felderítő repülő század. Ezen
század a 235. vadászbombázó repülő század (LBAE) átnevezéséből alakult meg. A
235. LBAE. 1961. áprilisban alakult meg a batajnicai bázisán a 88. ezrednek. A
századot ellátták amerikai „F-84G” harci gépekkel. 1964-ben a „Drvar-2”
modernizációs és szerkezeti haderőreform révén megszűnik az 1959-1964. közt
funkcionáló légi hadtesti parancsnokság „Vazduhoplovna Komanda” (VK) és helyébe
a légi)hadtest „VaK” lép. A 88. ezredet 1964-ben feloszlatták, és a 235. LBAE
alá bevonták a 236. LBAE századot, majd a 235. LBAE, immár magába foglalva a
korábbi 236. század technikáját és állományát, a 198. vadászbombázó ezredbe (LBAP)
integrálják be (LÁSD: 198. vadászbombázó
repülő ezred LBAP). A 236. LBAE. 1961. áprilisában alakult meg a
„Batajnica” légi bázison a 88. LBAP ezredben (korábban 103. felderítő repülő ezredben, mint 236. vadászrepülő század
LAE), ellátva amerikai „F-84G” harci repülőkkel. 1964-ben beintegrálták a 235.
LBAE-be. A 235. LBAE. 1964-től a megszűnő 88 ezredből a 235. századot az 1.
repülős hadtest (1.VaK) alá sorolják be, ahol 1966-tól a 198. vadászbombázó
ezredből megalakult 98. vadászbombázó repülő ezredbe (LÁSD: VKOS 1950-1959. fejezet, VK 1959-1964. fejezet, VaK 1964-1986.
fejezet./ RV i PVO 1986-1992. fejezet./ A 198. vadászbombázó ezred LBAP). átirányították. A század „Ladevac” légi
bázison állomásozott. 1967. májustól megérkeztek a századba a jugoszláv „J-21
Jastreb” csapásmérő harci repülő” harci
repülők, majd 1986-1987-től az „IJ-21 Jastreb” jugoszláv felderítő harci gépek.
A felderítő gépek révén a századot átkeresztelték 354. felderítő repülő
századdá (IAE). Az 1966-ban, a 198. ezred átnevezésével létrejött 98.
vadászbombázó repülő ezredet„Lovacko Bombarderski Avijacijski Puk” (LBAP),
1976-tól repülő dandárként „Avijacijska Brigada” (ABR) működött tovább. A 354.
IAE továbbra is a 98. repülős dandárban (LÁSD:
VKOS 1950-1959. fejezet, VK 1959-1964. fejezet, VaK 1964-1986. fejezet./ RV i PVO
1986-1992. fejezet./ A 198.
vadászbombázó repülő ezred/ A 98. repülő dandár.) funkcionált,
majd 1992-ben feloszlatták és beintegrálták a 98. dandárban működő 353. IAE
századba. Bojan Dimitrijevic: Jugoslovensko Ratno Vazduhoplovstvo I Protivvazdusna
Odbrana
[22] Az 1964-es
„Drvar-2” modernizációs és szerkezeti haderőreform révén megszűnik az 1959-1964.
közt funkcionáló légi hadtesti parancsnokság „Vazduhoplovna Komanda” (VK) és
helyébe a légi hadtest „VaK” lép. Az 1. VaK 1964. májusában jött létre az 1. VK
parancsnokságból, valamint a 3. VK parancsnokságból és Jugoszlávia keleti
régiójának légi egységeiből. 1961-1964. közt a 354. IAE az 1. VK alá tartozott.
1964-től a 354. IAE század az 1. VaK önálló századaként működött tovább
1967-ig.1967-ben a 82. repülő dandár alá sorolták, majd 1968-ban átalakították,
felszámolták.
[23] 351. IAE.
Az század rendelkezett J-21 felderítő jugoszláv repülőkkel 1973-1985. közt,
majd 1985-1991. közt J-22 Orao jugoszláv felderítő repülőkkel. 1991-ben
bevonták a 117. repülő dandár 352. IAE századába és „Bihac” (Zeljava) légi bázisra
irányították át (LÁSD: VKOS 1950-1959.
fejezet, VK 1959-1964. fejezet, VaK 1964-1986. fejezet./ RV i PVO
1986-1992. fejezet./ A 117.
vadászrepülő ezred/ A 117. repülő dandár.). 1991. feloszlatták. Fontos
megemlíteni, hogy 1961-ben alakult meg a tuzlai bázison 351. felderítő repülő
század „Izvidacka Avijacijska Eskadrila” (IAE) a 103. felderítő repülő ezred
„Izvidacki Avijacijski Puk” (IAP) alá rendelve, ellátva amerikai szubszónikus
„T-33A Shooting Star/Lockheed” kiképző
repülőkkel, a tuzlai reptéren. 1966-ban az egész századot beintegrálták a 350.
IAE-be (LÁSD: VKOS 1950-1959.
fejezet, VK 1959-1964. fejezet, VaK 1964-1986. fejezet./ RV i PVO
1986-1992. fejezet./ A 103.
felderítő repülő ezred „Izvidacki Avijacijski Puk” IAP)/a tuzlai 350. felderítő
repülő század „Izvidacka Avijacijska Eskadrila” IAE). Bojan
Dimitrijevic: Jugoslovensko Ratno Vazduhoplovstvo I Protivvazdusna Odbrana.”
[24] Bojan
Dimitrijevic: Jugoslovensko Ratno Vazduhoplovstvo I Protivvazdusna Odbrana.”
A 111. támogató repülő ezred „Pomocni Avijacijski Puk”
(PPA).
A 111. légi szállító repülő ezred „Transportni
Avijacijski Puk” (TRAP)
A 111. repülő dandár „Avijacijski Brigad” (ABR).
A 111. helikopter ezred „Helikopterski Puk” (HEP).
1964. év előtti
történését a „A JUGOSZLÁV LÉGIERŐ LÉGI
HADTESTEI „Vazduhoplovni Korpus” (VKOS) 1950-1959./ Strukturális reformizáció a
Jugoszláv Légierőben 1950-1959.” és a „A
JUGOSZLÁV LÉGIERŐ LÉGI PARANCSNOKSÁGAI „Vazduhoplovna Komanda” 1959-1964./
Strukturális reformizáció a Jugoszláv Légierőben 1959-1964.” fejezetekben
olvashatók. Ezen leírásban az egység 1964-től egészen 1992-.ig történő
ismertetése olvasható.
Az
1964-es „Drvar-2” modernizációs és szerkezeti haderőreform révén megszűnik az
1959-1964. közt funkcionáló légi (repülős) hadtesti parancsnokság
„Vazduhoplovna Komanda” (VK) és helyébe 1964-től a repülős (légi) hadtest „VaK”
lép.
1961-ben
feloszlatott 111. vadászbombázó ezredet „Lovacki Avijacijski Puk” (LAP) a 111.
hadrendi azonosító meghagyásával átreformálták és létrehozták „Cerklje” bázison
még 1961-ben a 111. támogató repülő ezredet „Pomocni Avijacijski Puk” (PPA). Ugyanezen
évben a 119. légi szállító ezredben „Transportni Avijacijski Puk” (TRAP)[1]
megalakult és alá rendelt 679. légi szállító századot „Transportna Avijacijska
Eeskadrila” (TRAE)[2]
átirányították a szlovéniai „Cerklje” bázison újonnan megalakuló 111. támogató
repülő ezredbe „Pomocni Avijacijski Puk” (PPA). 1991-ben ezen századot a 138.
légi szállító brigád „Transportni Avijacijski Brigad” (TRABR)[3] alá
vonták be.
Az 111.
támogató repülő ezredbe „Pomocni Avijacijski Puk” (PPA) irányították még az
1961-ben, az 5. légi hadtesti parancsnokság „Vazduhoplovna Komanda” (VK)
összekötő századából „Avijacijska Eskadrila za Veza” (AEV) a zágráb melletti „Pleso”
légi bázison állomásozó 894. összekötő századot „Eeskadrila za Vezu” (AEV)[4].
A század a 111. ezredben 1972-től a helikopteres századként „Helikopterska
Eskadrila” (HE) funkcionált, majd 1981-től a plesói bázison helikopter
osztályként „Helikoptersko Odeljenje” (HO), 1985-től a „Brnik” bázison helikopter
összekötő felderítő századként „Helikopterski Eskadrila Izvidacka Veza” (HEIV) működött
tovább. 1988-ban a 894. helikopter összekötő felderítő századba „Helikopterski
Eskadrila Izvidacka Veza” (HEIV) integrálták, a 897. helikopter összekötő
felderítő századot „Helikopterski Eskadrila Izvidacka Veza” (HEIV) mint
helikopter osztályt. A szlovéniai és horvátországi harcok során a 894. századot
a 111. repülő dandár részeként „Brnik” bázisról „Pleso” bázisra, majd onnan kivonták „Bihac” légi bázisra, majd
beintegrálták a horvátországi szakadár szerb erők (Vojska Srpska Krajina)
katonai erejébe.
1968-ban a „Cerklje”
bázisról „Pleso” légi bázisra irányították át a 111. támogató
repülő ezredet „Pomocni Avijacijski Puk” (PPA).
1964-ben a 107.
helikopter ezredből „Helikopterski Puk” (HEP)[5] a
111. PPA-ba irányítottak két légi szállító századot. Az egyik a 780. légi
szállító repülő század „Transporta Avijacijska Eskadrila” (TRAE)[6]
volt, a másik a 781. légi szállító repülő század „Transporta Avijacijska
Eskadrila” (TRAE)[7]
volt.
1966-ban alakult meg
a 111. PPA ezred önálló repülő osztályaként az ezred összekötő repülő osztálya
„Avijacijska Odeljenja Veza” (AOV). 1972-ben a 111. PPA önálló AOV osztályát a
Jugoszláv Néphadsereg (JNA), 9. hadtest parancsnoksága alá rendelték, ahol, 1973-ban
bevonták a 82. repülő dandár, 467. ELABA századába. [8] 1973. decemberében alakult meg a 111. PPA
ezredében az „Osijek” bázison a 685. légi szállító repülő század „Transportna
Avijacijska Eskadrila” (TRAE), mely 1990-ben megszűnt.
1978-tól
a 111. támogató repülő ezredet átnevezték 111.
légi szállító repülő ezreddé „Transportni Avijacijski Puk” (TRAP), majd 1982-től
a 111. légi szállító repülő ezredet „Transportni
Avijacijski Puk” (TRAP) átkeresztelték 111. repülő dandárrá „Avijacijska
Brigada” (ABR), mely megnevezéssel 1991-ig funkcionált. 1982-ben, a korábban
82. repülő dandárban szolgáló 466. könnyű
harcoló repülő századot „Eskadrila Laka Borbena Aviacija” (ELABA)[9]
feloszlatták. A század technikáját és állományát a 82. repülő dandárból a 111.
légi szállító repülő ezredbe irányították át, ahol létrehozták belőle a 711.
páncélosok elleni helikopter századot „Protivoklopna Helikopterska Eskadrila”
(POHE)[10].
1980-as években újabb
haderőreform „Jedinstvo 1., 2., 3.” részeként megszűntették a 1964-től funkcionáló
légi (repülős) hadtesteket „Vazduhoplovni Avijacijski Korpus” (VaK) és
helyettük 1986-ban megalakult három körzeti légierő és légvédelmi parancsnokság
(RV i PVO). Ezáltal az ezred az 5. VaK-ból átkerült a létrejövő 5. körzeti
légierő és légvédelmi parancsnokság (RV i PVO) alá. 1988-ban
újabb páncélosok elleni helikopter század alakult meg a dandárban, a 713. POHE[11].
A 111. dandárban 1987-ben
létrehozták a parancsnoki repülős osztályt „Stabna Avijacijska Odeljenja”
(SAO), mely 1990-ig funkcionált.
1988-ra
a 111. repülő dandár 1986-ra alárendeltségébe tartozott:
-894. helikopter
összekötő felderítő századba „Helikopterski Eskadrila Izvidacka Veza” (HEIV)-„Brnik”
- 685. légi szállító
repülő század „Transportna Avijacijska Eskadrila” (TRAE)-„Osijek”-1990-ben
feloszlatva
- 679. légi
szállító repülő század „Transporta Avijacijska Eskadrila” (TRAE)- „Pleso”
- 780. légi
szállító repülő század „Transporta Avijacijska Eskadrila” (TRAE)- „Pleso”
- 781. légi
szállító repülő század „Transporta Avijacijska Eskadrila” (TRAE)- „Pleso”
- 711. páncélosok
elleni helikopter századot „Protivoklopna Helikopterska Eskadrila” (POHE)- „Lucko”
- 713. páncélosok
elleni helikopter századot „Protivoklopna Helikopterska Eskadrila” (POHE)- „.Lucko”
1991, októbertől a 111. repülő dandárt
átnevezték 111. helikopter ezreddé „Helikopterski Puk” (HEP). A helikopteres ezred két helikopter századból
és egy repüléstechnikai és karbantartási központ „Vazduhoplovnotehnicko Center
za Odrzavanje” (VTCOd) állt. A „Pleso” bázison állomásozott. Az 1991-től
kirobbanó „jugoszláv háború” során az 5. RV i PVO kivonásra került a háború
sújtotta Horvátországból, Boszniába. A 111. HEP ezred megmaradt egy századát a
„Zaluzani” (Banja Luka) bázisra irányították. A 1992-ben Boszniában is harcok
kezdődtek, az 5. RV i PVO megszűnt és létrejött a szarajevói 2. RV i PVO,
melybe beintegrálták a 111. HEP ezredet. Miután háborús helyzet kiterjedt
Boszniában a 111. helikopter ezredet (annak megmaradt erőit) a szerbiai
„Kraljevo” légi bázisra vonták ki 1992. májusban. 1961-1966. közt ellátták az
ezredet szovjet „Lisunov Li-3”[12]
szállító repülőkkel, 1961-1969. közt pedig jugoszláv összekötő, mentő és
ejtőernyős feladatok ellátására szolgáló „Ikarus Kurir”[13]
repülőkkel, 1964-1973. közt szovjet „Mi-4” [14]
polgári és katonai rendeltetésű szállító helikopterekkel,1966-1976. közt
amerikai (USA) „Douglas C-47/Skytrain-Dakota[15]
katonai szállító repülőkkel, 1974-1992. közt szovjet „Mi-8” [16]
polgári és katonai rendeltetésű szállító helikopterekkel, 1976-1991. közt
szovjet kéthajtóműves, légcsavaros gázturbinás „AN-26”[17]
szállító repülőgépekkel, valamint szintén szovjet egymotoros, kétfedelű „AN-2”[18]
szállító repülőgépekkel, 1982-1992. közt francia licensz alapján jugoszlávok
gyártotta „SA-341 Gazella”[19]
könnyű többcélú helikopterekkel és francia licensz alapján a jugoszlávok
gyártotta (SOKO) „SA-341/2 Gamma”[20]
könnyű többcélú helikopterekkel.
[1] LÁSD: VKOS
1950-1959. fejezet, VK 1959-1964. fejezet, VaK 1964-1986. fejezet, RV i PVO
1986-1992. fejezet/A 119. légi szállító ezred „Transportni Avijacijski Puk”
(TRAP).
[2] A 679. légi
szállító század „Transportna Avijacijska Eskadrila” (TRAE) 1961. márciusban
„Zemun” bázison alakult meg a 119. légi szállító ezred részeként (LÁSD: VKOS 1950-1959. fejezet, VK 1959-1964.
fejezet, VaK 1964-1986. fejezet, RV i PVO 1986-1992. fejezet/A 119. légi
szállító ezred ezred „Transportni Avijacijski Puk” TRAP). „Li-3” repülőkkel. Még ugyanezen évben
„Cerklje” bázisra átirányították a századot, ahol alárendelték a 111. PPA alá.
1961-1966. közt „Li-3” repülőkkel, 1966-1976. közt „C-47” repülőkkel,
1976-1992. közt „AN-26” és „AN-2” repülőkkel látták el a századot. 1991. évben
a század „Batajnica” bázisra irányították és besorolták a 138. légi szállító
brigád „Transportni Avijacijski Brigad” TRABR. (LÁSD: VKOS 1950-1959. fejezet, VK 1959-1964. fejezet, VaK 1964-1986.
fejezet, RV i PVO 1986-1992. fejezet/ A 138. légi szállító repülő dandár „TRABR).
Bojan Dimitrijevic: Jugoslovensko Ratno Vazduhoplovstvo I Protivvazdusna
Odbrana.”
[3] LÁSD: VKOS
1950-1959. fejezet, VK 1959-1964. fejezet, VaK 1964-1986. fejezet, RV i PVO
1986-1992. fejezet/A 138. légi szállító repülő dandár (TRABR).
[4] A századot „SA-341 Gazela”
helikopterekkel látták el. Bojan Dimitrijevic: Jugoslovensko Ratno
Vazduhoplovstvo I Protivvazdusna Odbrana.”
[5] LÁSD: VKOS 1950-1959. fejezet, VK 1959-1964.
fejezet, VaK 1964-1986. fejezet, RV i PVO 1986-1992. fejezet/A 107. vadászbombázó
repülő ezred.
[6] 780. TRHE.
Az 1961-ben alakult meg a század a 107. helikopter ezredben (LÁSD: VKOS 1950-1959. fejezet, VK 1959-1964.
fejezet, VaK 1964-1986. fejezet, RV i PVO 1986-1992. fejezet/A
107.vadászbombázó ezred LBAP). A megalakult századot ellátták szovjet
„Mi-4” polgári és katonai rendeltetésű szállító helikopterrel. 1964-ben a
századot „Nis” bázisról átirányították „Pleso” (Zagreb) bázisra és besorolták a
111. támogató repülő ezred (PPA). alá. A váltás eredménye képen a korábbi
„Mi-4” helyét 1973-tól a modernebb „Mi-8” szovjet polgári és katonai
rendeltetésű szállító helikopterek vették át. A századot az 1991-1992. jugoszláv
háború során kivonták a boszniai „Zaluzani” bázisra (Banja Luka), majd 1992-től
bevonták a boszniai szerb haderő „Vojska Republika Srpska” (VRS) 92. vegyes
dandárjába (MABR). Bojan Dimitrijevic: Jugoslovensko Ratno Vazduhoplovstvo I
Protivvazdusna Odbrana.”
[7] 781. TRHE.
Az 1961-ben alakult meg a század a 107. helikopter ezredben (LÁSD: VKOS 1950-1959. fejezet, VK 1959-1964.
fejezet, VaK 1964-1986. fejezet, RV i PVO 1986-1992. fejezet/ A
107.vadászbombázó ezred LBAP). Az 1961-ben megalakult századot ellátták
szovjet „Mi-4” polgári és katonai rendeltetésű szállító helikopterrel. 1964-ben
a századot „Nis” bázisról átirányították „Pleso” (Zagreb) bázisra és besorolták
a 111. támogató repülő ezred (PPA). alá. A váltás eredménye képen a korábbi
„Mi-4” helyét 1973-tól a modernebb „Mi-8” szovjet polgári és katonai
rendeltetésű szállító helikopterek vették át. A századot az 1990.
„Jedinstvo-3.” haderőreform során feloszlatták. Technikáját és állományát
beintegrálták a 111. repülő dandárba „Avijacijska Brigada” (ABR).- korábban 111. PPA-. Bojan Dimitrijevic:
Jugoslovensko Ratno Vazduhoplovstvo I Protivvazdusna Odbrana.”
[8] LÁSD: VKOS
1950-1959. fejezet, VK 1959-1964. fejezet, VaK 1964-1986. fejezet, RV i PVO
1986-1992. fejezet/ A 109. (LBAP)/ A 82. (ABR).
[9] A 466. ELABA, 1968. júliusában
alakult meg a 82. repülő dandár ( LÁSD:
VKOS 1950-1959. fejezet, VK 1959-1964. fejezet, VaK 1964-1986. fejezet, RV i
PVO 1986-1992. fejezet/ A 109. LBAP/ A 82 ABR) „Cerklje” bázisán, ellátva a
460. ELABA századból átadott „J-20 Kraguj” jugoszláv harci gépekkel. 1975-ben a
századból technikát irányítottak át a 460. ELABA századból megalakuló 460.
vadászbombázó századba (LBAE). 1976-tól a századot „Pleso” bázisra telepítették
át, ahol 1978-ban kivonták a 82. ABR alól. 1978-tól alárendelték a 5. légi
hadtest (VaK) alá. 1982-ben a századot megszüntették és maradék technikáját és
állományát a 111. repülő dandárba (ABR) létrehozott 711. páncélosok elleni
helikopter századba (POHE) integrálták be. Bojan Dimitrijevic: Jugoslovensko
Ratno Vazduhoplovstvo I Protivvazdusna Odbrana.”
[10] 711. POHE.
1982-ben alakult meg a 111. ABR dandárban. A 466. ELABA felszámolásával, az
ELABA technikáját és állományát magába olvasztva. A 711. POHE rendelkezett
1982-1989. közt „SA-341 Gama” (HN-42) helikopterekkel, 1989-1990. közt „SA-342”
(HN-45) helikopterekkel. 1991-ben a század „Pleso” bázison állomásozott,
bevonva az 1991-1992-es jugoszláv háborúba. 1992-ben a század technikája
átkerült a megalakuló Boszniai Szerb Köztársaság Hadseregébe (VRS). Bojan
Dimitrijevic: Jugoslovensko Ratno Vazduhoplovstvo I Protivvazdusna
Odbrana.”
[11]
713. POHE. 1982-ben alakult meg a 111. ABR dandárban. A 466. ELABA
felszámolásával, az ELABA technikáját és állományát magába olvasztva. A 711.
POHE rendelkezett 1982-1989. közt „SA-341 Gama” (HN-42) helikopterekkel,
1989-1990.közt „SA-342”(HN-45) helikopterekkel. 1991-ben a század „Pleso”
bázison állomásozott, bevonva az 1991-1992-es jugoszláv háborúba. 1992-ben a
század technikája átkerült a megalakuló Boszniai Szerb Köztársaság Hadseregébe
(VRS). Bojan Dimitrijevic: Jugoslovensko Ratno Vazduhoplovstvo I Protivvazdusna
Odbrana.”
[12] http: // www. repulomuzeum. hu/
Leltar/ Leltarfotok/ Li-2. htm,
https: // www. youtube. com/ watch?v = P4WBT ny L0dQ
[13] https://en.wikipedia.org/wiki/Ikarus_Kurir
[14] https://hu.wikipedia.org/wiki/Mi%E2%80%934
[15] https://en.wikipedia.org/wiki/Douglas_C-47_Skytrain
[16] https://en.wikipedia.org/wiki/Mil_Mi-8
[17] https://hu.wikipedia.org/wiki/An%E2%80%9326
[18] https://hu.wikipedia.org/wiki/An%E2%80%932
[19]
https://fas.org/man/dod-101/sys/ac/row/gazelle.htm
[20] https://
military. wikia. org/ wiki/ A%C3%A 9rospatiale_Gazelle, https:// tangosix.rs/ 2013/ 08/
10/40-godina-sluzbe-helikoptera-gazela-u-jugoslovenskim-vazduhoplovstvima/
A 172. vadászbombázó repülő ezred „Lovacki Bombarderski
Avijacijski Puk” (LBAP)[1].
1964. év előtti
történését a „A JUGOSZLÁV LÉGIERŐ LÉGI
HADTESTEI „Vazduhoplovni Korpus” (VKOS) 1950-1959./ Strukturális reformizáció a
Jugoszláv Légierőben 1950-1959.” és a „A
JUGOSZLÁV LÉGIERŐ LÉGI PARANCSNOKSÁGAI „Vazduhoplovna Komanda” 1959-1964./
Strukturális reformizáció a Jugoszláv Légierőben 1959-1964.” fejezetekben
olvashatók. Ezen leírásban az egység 1964-től egészen 1992-.ig történő
ismertetése olvasható.
Az
1964-es „Drvar-2” modernizációs és szerkezeti haderőreform révén megszűnik az
1959-1964. közt funkcionáló légi (repülős) hadtesti parancsnokság
„Vazduhoplovna Komanda” (VK) és helyébe 1964-től a repülős (légi) hadtest „VaK”
lép. Az ezred 1949-1952. közt vadászrepülő, 1952-1966. közt vadászbombázó
ezredként funkcionált. Az ezred, melyben „F–84 G Thunderjet” amerikai
sugárhajtású vadászbombázó repülőgépek szolgáltak, a „Zemunik” légi bázison
állomásozott 1969-ig. 1961. áprilisában alakult meg a 172. vadászbombázó ezred
(LBAP) részeként a „Zemunik” bázison a 2. és 3. századok összevonásával a 240.
vadászbombázó repülő század (LBAE)[2].
1969-ben a századot kivonták az ezredből és a 97- repülő dandárba helyezték át.
A 172. LBAP 1. századából pedig szintén 1961. áprilisban a 239. vadászbombázó
repülő század (LBAE)[3].
Az 1964-es „Drvar-2”
modernizációs és szerkezeti haderőreform révén megszűnik az 1959-1964. közt
funkcionáló légi (repülős) hadtesti parancsnokság „Vazduhoplovna Komanda” (VK)
és helyébe a repülős (légi) hadtest „Vazduhoplovni Avijacijski Korpus” (VaK)
lép.
Az ezred a 9. VK
megszűnésével a létrejövő 1. repülős (légi) hadtestbe „VaK” funkcionál tovább
1964-1965. közt. 1965-ban átkerült az 5.
légi hadtestbe „Vazduhoplovni Avijacijski Korpus” (VaK).
1965-ban átkerült az
5. légi hadtestbe „Vazduhoplovni Korpus” (VaK), ahol 1966-ig funkcionált, majd
1966-tól 1991-ig a Katonai Légierő Akadémia „Vazduhoplovna Vojna Akadimija”
(VVA)[4]
illetékessége alá sorolták be az ezredet.
1965-ben a 172. ezredben irányították a
korábban önálló és a légierő és légvédelem főparancsnokság (RV i PVO) alatt
funkcionáló 355. felderítő repülő századot „Izvidacka Avijacijska Eskadrila”
(IAE)[5].
1969-ben a 172. ezredbe irányították a 242. vadászbombázó repülő századot
„Lovacka Bombarderska Avijacijska Eskadrila” (LBAE)[6],
mely századot 1970-től jugoszláv „Jastreb J-21” 1988-89-től pedig jugoszláv
„Orao J-22” harci repülőkkel látták el.
1980-as években újabb
haderőreform „Jedinstvo 1., 2., 3.” részeként megszűntették a 1964-től
funkcionáló légi (repülős) hadtesteket „Vazduhoplovni Avijacijski Korpus” (VaK)
és helyettük 1986-ban megalakult három körzeti légierő és légvédelmi
parancsnokság (RV i PVO). 1991-től az ezred az 1. légierő körzeti
főparancsnokság „1. RV i PVO” állományába sorolták, majd 1992-ben a 2. RV i PVO
alá.
1992. januártól a
172. ezredet átszervezték dandár szintű repülős erővé, így ettől kezdve már 172. repülő dandár (brigád) „Avijacijska
Brigada” (ABR) funkcionált. A 172. dandár alá sorolták be a korábban 105.
oktató-kiképző repülő ezredben szolgáló[7]
251. vadászbombázó repülő századot „Lovacka Bombarderska Avijacijska Eskadrila”
(LBAE)[8],
és 249. vadászbombázó
repülő századot „Lovacka Bombarderska Avijacijska Eskadrila” (LBAE)[9],
valamint az 1991-ben a 172. dandár alá sorolt, korábban 185. oktató-kiképző
repülő ezredben[10]
szolgáló 229. vadászbombázó repülő századot „Lovacka Bombarderska Avijacijska
Eskadrila” (LBAE)[11].
Az 1969-ig használt
F–84 G Thunderjet” repülők mellett, 1965-1969. közt az ezredben megjelentek az
amerikai „T-33B Shooting Star (TV-2) Lockheed”[12]
vadászrepülők. 1969-től az ezredet a „Zemunik” bázisról átirányították a
„Golubovci” légi bázisra, ahol 1970-ig állomásoztak. Ez idő alatt a repülőgép
park modernizálásának keretén belül szolgálatba álltak a jugoszláv „J-21
Jastreb”[13]
csapásmérő harci repülők. 1986-tól pedig jugoszláv „SOKO G-4 Galeb”[14]
kiképző repülők, 1989-től pedig az jugoszláv gyártású, „J-22 Orao”[15]
csapásmérő repülők.[16]
[1] 1949. decemberében alakult meg
„Cerklje” légi bázison a 172. vadászrepülő ezred „Lovacki Avijacijski Puk”
(LAP), ellátva német „Me-109G Messerschmitt” vadászrepülőkkel a 44.
vadászrepülős divízióban „Lovacka Avijacijska Divizija” (LAD). 1950-ben a 44.
LAD-ból az ezred áthelyezték a létrejövő 21. vegyes repülő divízióba „Mesovita
Avijacijska Divizija” (MAD), ahol 1959-ig funkcionált. 1951-től áttelepült az
ezred „Cerklje” bázisról a Zadar melletti „Zemunik” légi bázisra, ahol 1969-ig
állomásozott. Közben 1952-ben a 172. LAP-ot átnevezték, 172. vadászbombázó
repülő ezreddé (LBAP), ellátva amerikai „F-47D” vadászrepülőgépekkel, a korábbi
német „Me-109G” repülőket leváltva. Az „F-47D” gépek 1954-ig szolgáltak, majd
jöttek az „F–84 G” amerikai sugárhajtású vadászbombázó repülőgépek, melyek
1969-ig szolgáltak az ezredben. 1949-ben az ezredet a 21. divízió alá
rendelték. 1953-ban a divíziók önállósága megszűnt és a létrejövő 1959-ig
működő légi hadtestbe „Vazduhoplovni Korpus” (VKOS) integrálódnak, mint divíziók. A 21. divízió a 3. VKOS alá
került. 1959-ben megszűntek a divíziók, helyükre légi hadtesti parancsnokságok
„Vazduhoplovna Komanda” (VK) kerültek. Ennél fogva az 1959-ben megszűnő 3.
VKOS, 21. divízióból, hadosztályból az ezred a megalakuló és 1959-1964. közt
funkcionáló 9. VK alá került. Bojan Dimitrijevic: Jugoslovensko Ratno
Vazduhoplovstvo I Protivvazdusna Odbrana
[2]
240. LBAE. 1961. áprilisában alakult meg a 172. vadászbombázó ezred (LBAP)
részeként a „Zemunik” bázison a 2. és 3. századok. A két századot összevonták,
mely során létrehozták belőlük a 240. vadászbombázó repülő századot (LBAE).
1969-ben a századot kivonják a 172. ezredből és áthelyezték a 97. repülő
dandárba (LÁSD: VKOS 1950-1959. fejezet,
VK 1959-1964. fejezet, VaK 1964-1986. fejezet, RV i PVO 1986-1992. fejezet/ A
97. bombázó repülő ezred BAP), megmaradva a „Zemunik” bázison. A századot
ellátták amerikai „F-84G” harci gépekkel 1972-1973. közt, majd ezt követően
jugoszláv „J-21 Jastreb” harci gépekkel. 1990-ben a századot áthelyezték
„Mostar” bázisra, ahol a technikáját és személyi állományát beintegrálták a 701.
repülő dandár 245. vadászbombázó repülő századba (LBAE), ahol 1990-1991. évi
megszűnéséig funkcionált. (LÁSD: RV i PVO
1986-1992. fejezet/ A 701. repülő dandár). Dimitrijevic: Jugoslovensko
Ratno Vazduhoplovstvo I Protivvazdusna Odbrana.”
[3]
239. LBAE. 1961. áprilisában alakult meg a 172. vadászbombázó ezred (LBAP)
részeként a „Zemunik” bázison a 1. század. A századból létrehozták a 239.
vadászbombázó repülő századot (LBAE). 1969-ben a századot kivonják a „Zemunik”
bázisról „Titograd” bázisra. 1991-1992-ben a Jugoszláv háború során a századot a
172. ezred (1992. januártól dandár)
részeként beintegrálták a már szerb-montenegrói „Jugoszláv Hadseregbe” (VJ).
Dimitrijevic: Jugoslovensko Ratno Vazduhoplovstvo I Protivvazdusna
Odbrana.”
[4]
LÁSD: Oktatás és képzés.
[5]
355. IAE. 1958. júniusában alakult meg a 16. repülők elleni tüzérségi felderítő
század „Izvidacka Eskadrila Protivavionske Artiljerije” (IEPAA) a „Zemunik”
légi bázison. 1958-tól a 21. divízió alá sorolták be, egészen 1959-ig, majd a
zadari Légvédelmi Oktatási Központ „Skolski Centar Protivavionske Artiljerije”
(SCPAA) alá rendelték, ellátva brit többcélú „Haviland/ Mosquito repülőkkel és
1960-as évek elejétől amerikai „T-33B) Shooting Star (TV-2) Lockheed”
vadászrepülőkkel. 1964-től a 16. repülők elleni tüzérségi felderítő századot
átkeresztelték 355. felderítő repülő századdá „Izvidacka Avijacijska Eskadrila”
(IAE). 1964-1965. közt a zadari Légvédelmi Oktatási Központ „Skolski Centar
Protivavionske Artiljerije” (SCPA) alatt a 355. IAE önálló századként
funkcionált, majd a 172. vadászbombázó ezredbe (LBAP) vonták be. 1968-ban
feloszlatták. Bojan Dimitrijevic: Jugoslovensko Ratno Vazduhoplovstvo I
Protivvazdusna Odbrana
[6] A 242.
LBAE. 1961. áprilisban alakult meg, mint 120 vadászrepülő század (LAE) a 83.
LAP-ban, (LÁSD: VKOS 1950-1959. fejezet,
VK 1959-1964. fejezet, VaK 1964-1986. fejezet, RV i PVO 1986-1992. fejezet/A
83. vadászrepülő repülő ezred „Lovacka Avijacijski Puk” LAP). Zemunik
bázison (Zadar). 1963-ban „Titograd” bázisra irányították át. Az 1964-es
„Drvar-2” modernizációs és szerkezeti haderőreform révén megszűnik az
1959-1964. közt funkcionáló légi (repülős) hadtesti parancsnokság
„Vazduhoplovna Komanda” (VK) és helyébe a repülős (légi) hadtest „VaK” lép. A
század a 9. VK megszűnésével a létrejövő 1. repülős (légi) hadtestbe „VaK”
funkcionál tovább. A 83. ezredet 1966-tól átszervezték, mely során a 120.
LAE századot 1968-ban kivonták a 83. ezredből, bevonva a 97. ezredben (LÁSD: VKOS 1950-1959. fejezet, VK
1959-1964. fejezet, VaK 1964-1986. fejezet, RV i PVO 1986-1992. fejezet/ A 97.
bombázó repülő ezred „Bombarderski Avijacijski Puk” BAP). 1968-ban
átnevezték 242. vadászbombázó repülő századnak „Lovacka Bombarderska
Avijacijska Eskadrila” (LBAE). A századot ellátták amerikai „F-84E” harci
repülőkkel. 1969-ben a századot a 172. LBAP ezredbe vonták be, ahol 1970-től
jugoszláv „Jastreb J-21” 1988-89-től pedig jugoszláv „Orao J-22” harci
repülőkkel látták el. Fontos megemlíteni,
hogy a 198. ezredben is működött egy 242. század. Ezen 242. LBAE 1961-ben
alakult meg a 198. LBAP ezredben, a „Skoplski Petrovac” (Skopje) légi bázison,
ellátva 1971-ig amerikai „F-84G”. 1966-ban feloszlatták és a technikai parkját
valamit állományát a 241. LBAE-ba integrálták. Bojan Dimitrijevic:
Jugoslovensko Ratno Vazduhoplovstvo I Protivvazdusna Odbrana
.
[7]LÁSD: Oktatás és képzés fejezet/ A
105. ezred.
[8] A 251. vadászbombázó repülő század
„Lovacko- Bombarderska Avijacijska Eskadrila” (LBAE). 1966. évben „Zemunik”
légi bázison a 105. SAP alá rendelve megalakult a 251. vadászbombázó repülő
század „„Lovacko- Bombarderska Avijacijska Eskadrila” (LBAE). A század
rendelkezett 1999-ig „Galeb-2” (G-2) katonai harci támadó vadászrepülőkkel.
1991-1992. évbe zajló „jugoszláv polgárháború” során az 105. ezredet a crna
gorai „Golubovci” légi bázisra. Golubovci bázison 1992-ben a századot
feloszlatták és technikáját, személyzetét a 172. repülő dandár „Avijacijska
Brigada” (ABR) alá és a 107. vegyes repülő ezredbe „Mesoviti Avijacijski Puk”
(MAP) sorolták be. Bojan Dimitrijevic: Jugoslovensko Ratno Vazduhoplovstvo I
Protivvazdusna Odbrana.”
[9] A 249. vadászbombázó repülő század
„Lovacko- Bombarderska Avijacijska Eskadrila” (LBAE). 1966-67. években
„Zemunik” légi bázison a 105. SAP alá rendelve megalakult a 249. vadászbombázó
repülő század „„Lovacko- Bombarderska Avijacijska Eskadrila” (LBAE). A század
rendelkezett 1986-ig „Galeb-2” (G-2), majd 1986. után „Galeb-4” (G-4) katonai
harci támadó vadászrepülőkkel. 1991-1992. évbe zajló „jugoszláv polgárháború”
során az 105. ezredet a horvátországi szerb szakadár erők „Udbina” tartalék
légierő bázisára irányították át, így a 249. századot is. 1992. januártól
viszont kivonták a boszniai Tuzlába, majd 1992. áprilistól a crna gorai
„Golubovci” légi bázisra. Golubovci bázison 1992-ben a századot feloszlatták és
technikáját, személyzetét a 172. repülő dandár „Avijacijska Brigada” (ABR) alá
és a 252. vadászbombázó repülő századba „Lovacko- Bombarderska Avijacijska Eskadrila” (LBAE) sorolták
be. Bojan
Dimitrijevic: Jugoslovensko Ratno Vazduhoplovstvo I Protivvazdusna
Odbrana.”
[10] LÁSD:
Oktatás és képzés fejezet/ A 185. ezred.
[11]
229. LBAE. 1961. áprilisában alakult meg a pulai 185. kiképző ezredben a 129.
LAE. 1961-1964. közt a századot a 204. vadászrepülő ezredbe vonják be. 1967-től
a 117. vadászrepülő ezredbe irányították át a 129. vadászrepülő századot
„Lovacka Avijacijska Eskadrila” (LAE). A század „Batajnica” bázison
állomásoztatta erőit 1968-1969. közt ellátva amerikai „F-86E” harci repülőkkel,
majd ezt követően a jugoszláv „G-2 Galeb” harci repülőkkel. 1975. áprilisában a
129. LAE egy részéből létrehozták a 229. vadászbombázó repülő századot (LBAE),
amit bevontak a pulai 185. kiképző ezredbe, ellátva jugoszláv „G-4 Galeb” harci
repülőkkel. 1991-1992. közt „Titograd/Golubovci” bázisra irányították és
bevonták a 172. repülő dandárba (LÁSD: A
172. vadászbombázó repülő ezred LBAP). Meg kell említeni, hogy a 129. LAE
azon része, mely nem integrálódott be a 229. LBAE alá, az megmaradt 129.
LAE-ként a 117. ezredben 1982-ig. 1982-től a 129. LAE-t bevonták a pulai 185.
kiképző ezred alá. A századot ellátták a batajnicai 128. kiképző-oktató központtól
kapott technikával, repülőkkel (MIG-21 szovjet repülő család) és pilótákkal. Az
1991-ben kitörő horvátországi háború során a századot a 117. ABR alá vonták be
és 1991. szeptemberben a tuzlai bázisra irányították át Pulából. A 117. ABR-ben
a 105. vadászbombázó repülő ezred (LBAP) alá került bevonásra, ahol 1992.
januártól kezdte meg a század a szolgálatát. 1992. áprilistól bevonták a
Repülős Katonai Akadémia (VVA) alá és Tuzlából kivonásra került „Pristina”
bázisra. 1992. májusban megszűnik a század és technikai parkját és állományát a
83. és 204. vadászrepülő ezredbe integrálták.. Bojan Dimitrijevic:
Jugoslovensko Ratno Vazduhoplovstvo I Protivvazdusna Odbrana.”
[12]
https://www.navalaviationmuseum.org/aircraft/tv-2-shooting-star/,
http://www.bobjellison.com/TV-2.htm
[13]
https://en.wikipedia.org/wiki/Soko_J-21_Jastreb
[14]
https://en.wikipedia.org/wiki/Soko_G-4_Super_Galeb
[15]
https://hu.wikipedia.org/wiki/J%E2%80%9322_Orao
[16] Bojan Dimitrijevic: Jugoslovensko
Ratno Vazduhoplovstvo I Protivvazdusna Odbrana
![]() |
| „Podgorica” (Titograd) Golubovci bázis. forrás: https://en.wikipedia.org/wiki/Podgorica_Airport |
A 15. légvédelmi divízió „divizija Protivvazduhoplovna-Odbrana”
(dPVO).
A 15. légvédelmi divízió
„Protivvazduhoplovna-Odbrana” (dPVO) 1966. júliusában alakult meg az 5. számú légvédelmi
zónából - 5. légi zóna (VAZ)-Kraljevó (Kraljevo). Ezen zóna alá
tartozott tizenegy légvédelmi álláshely, egy fő és tizenhárom hírszerzési
központ, kilencvennyolc megfigyelő-jelentő állomás -[1], az 5. légi (repülő) hadtest
„Vazduhoplovni Avijacijski Korpus” (VaK) alá rendelve. A
divízió főparancsnoksága kezdetben „Pleso” bázison funkcionált, majd 1969-től „Zagreb/Kerestinec” költözött át.
Jugoszlávia nyugati részének a légvédelmét látta el. A divízióban egy
vadászrepülő ezred (117. vadászrepülő ezred „Vazduhoplovni Avijacijski Puk”
LAP), két légvédelmi rakéta ezred (155. légvédelmi rakéta ezred rpPVO-
Kerestinec, 350. légvédelmi rakéta ezred rpPVO- Vrhnika), egy a Légtér
Megfigyelő és Ellenőrző és Irányító Központ „Vazdusno Osmatranje Javljanje i Navodenje”
(VOJIN) ezred (5. p.VOJIN- Kerestinec), és kisebb egyéb kiszolgáló alakulatok
szolgáltak.
1980-as
években újabb haderőreform „Jedinstvo 1., 2., 3.” részeként megszűntették a
1964-től funkcionáló légi (repülős) hadtesteket „Vazduhoplovni Avijacijski
Korpus” (VaK), valamint a légvédelmi divíziókat „Protivvazduhoplovna-Odbrana”
(dPVO) és helyettük 1986-ban megalakult három körzeti légierő és légvédelmi
parancsnokság (RV i PVO). 1986-ban beintegrálták a megalakuló 1. Légierő és
Légvédelmi (RV i PVO) Parancsnokságba.
A 15. dPVO alá
tartozott a divízióban létrehozott 220. összekötő zászlóalj „Bataljun Veze”
(BV), melyet 1986. februárban feloszlattak. Szintén a 15. dPVO divízióhoz
tartozott a divízióban létrehozott 15. összekötő század „Ceta Veza” (CV),
melyet 1967. februárban feloszlattak. 1968. márciusában alakult meg a 15. dPVO
alárendeltségében a 344. műszaki század „Inzinjerijska Ceta” (INZc). 1980-as
években újabb haderőreform „Jedinstvo 1., 2., 3.” részeként megszűntették a
1964-től funkcionáló légi (repülős) hadtesteket „Vazduhoplovni Avijacijski
Korpus” (VaK) és helyettük 1986-ban megalakult három körzeti légierő és
légvédelmi parancsnokság (RV i PVO). 1986-ban a légvédelmi divíziókat
megszűntették. A 344. műszaki századot, a korábban 11. dPVO alá rendelt 385.
műszaki századdal[2]
együtt áthelyezték az 1. RV i PVO alá 1986. februártól, ahol a szarajevói 339.
műszaki zászlóalj[3]
alá vonták be.[4]
Az 5. légtér megfigyelő és ellenőrző és irányító ezred
„puk VOJIN” (pVOJIN).
1955. júniusban a
zágrábi (Pleso) 105. légtér megfigyelő és ellenőrző és irányító zászlóaljat „bataljun
VOJIN” (bVOJIN)[5]
és a 109. bVOJIN zászlóaljat[6],
beintegrálták ezred szintre felfejlesztett és létrejött zágrábi bázison
állomásozó 275. légtér megfigyelő és ellenőrző és irányító ezredbe „puk VOJIN”
(pVOJIN). A Jugoszláv Légierő és Légvédelem
struktúráját, az 1950-es évektől reformon ment keresztül. 1950-1959. közt, a
korábbi divízió önállóságát megszüntették és a légierő és légvédelem közvetlen
főparancsnoksága (KM JRV i PVO) alá, illetve az 1950-től létrejövő légi
(repülős) hadtestek „Vazduhoplovni Korpus” (VKOS) alá osztották be. A 275. légtér megfigyelő és ellenőrző és irányító
ezredbe „puk VOJIN” (pVOJIN) a 3. VKOS alá került, ahol 1959-ig működhetett.
1959-ben „Drvar-1.” haderőreform részeként megszűntették a hadosztályokat
(divízió) és a megszűnő repülő hadtestek (VKOS) helyébe a létrejövő légierőn
belüli 1959-1964. közt funkcionáló légi (repülős) hadtesti parancsnokságok
„Vazduhoplovna Komanda” (VK) alakultak meg. A 275. ezred „pVOJIN”, a 5. repülős
(légi) hadtesti parancsnokság „Vazduhoplovni Komanda” (VK) alá rendelték. 1959.
januárjában a 275. pVOJIN ezredet átkeresztelték 5. pVOJIN ezreddé. A
parancsnokságot „Zagreb- Kerestinec” bázison funkcionált. Az 1964-es „Drvar-2”
modernizációs és szerkezeti haderőreform révén megszűnik az 1959-1964. közt
funkcionáló légi (repülős) hadtesti parancsnokság „Vazduhoplovna Komanda” (VK)
és helyébe a repülős (légi) hadtest „Vazduhoplovni Avijacijski Korpus” (VaK)
lép. Az 5. pVOJIN ezredet a megszűnő 5. VK parancsnokság alól az 5. légivédelmi
zónába[7]
sorolják be, ahol 1966-ig funkcionált. 1966-tól az 5. repülős (légi) hadtestbe
„VaK” alá tartozó 15. légvédelmi divízió „Protivvazduhoplovna-Odbrana” (dPVO)
alá rendelték. A divízióba 1986-ig szolgált az ezred. 1980-as években újabb
haderőreform „Jedinstvo 1., 2., 3.” részeként megszűntették a 1964-től
funkcionáló légi (repülős) hadtesteket „Vazduhoplovni Avijacijski Korpus” (VaK)
és helyettük 1986-ban megalakult három körzeti légierő és légvédelmi
parancsnokság (RV i PVO). Az 5. pVOJIN ezred 1986-tól 1992-ig az 5. RV és PVO
alá rendelték.
Az 5. pVOJIN ezredben már az 1980. év
elején megalakult a „Pljesavica” radar állomás védelmére, a bihácsi „Zeljava”
katonai bázison működő 51. légtér megfigyelő és ellenőrző és irányító zászlóalj
„bataljun VOJIN” (bVOJIN), valamint a szlovéniai „Vrhnika” bázison a 91. légtér
megfigyelő és ellenőrző és irányító zászlóalj „bataljun VOJIN” (bVOJIN). 1991.
augusztustól a zászlóaljakat feloszlatták, de technikáját és állományát az banjicai
1. és nisi 3. pVOJIN ezredekbe integrálták be.[8]
1992-ben a „jugoszláv
háború” miatt az 5. RV i PVO megszűnt, és a háború során újonnan kialakított
boszniai 2. RV i PVO (parancsnokság Szarajevó) alá sorolták be, ahol a 2. RV i
PVO alá tartozó „Rajlovac” bázisán (Sarajevo) helyezték el. 1992. januárjában a
horvátországi és szlovéniai bázisairól „Rajlovac” légi bázisra (Sarajevo)
kivont 5. pVOJIN ezredből létrehozták a 2. pVOJIN ezredet. 1992. júniusában a
boszniai bázisáról, a kirobbanó háború miatt a szerbiai „Nis” bázisra vonták ki
az ezredet, ahol felszámolták.[9]
A 155. légvédelmi rakéta ezred
„Raketni Puk PVO” (rpPVO).
1967.
szeptemberében a „Kerestinec” légi bázison (Zagreb) a 15. légvédelmi divízió
„Protivvazduhoplovna-Odbrana” (dPVO) alá rendelve megalakult a 155. légvédelmi
rakéta ezred „Raketni Puk PVO” (rpPVO). A
155. ezred alá tartozott négy rakéta divízió (1. rdPVO-Cerklje bázis, 2. rdPVO-
Karlovac, 3. rdPVO- Sisak/ Zazina, 4. rdPVO- Zabok) és egy darab
rakéta-technikai divízió (1.rtdPVO-Kerestinac). A rakétás ezred rendelkezett
S-75M „Volhov”[10]
közepes- hatótávolságú légvédelmi
rakétarendszerrel, rakétákkal.
1980-as években újabb
haderőreform „Jedinstvo 1., 2., 3.” részeként megszűntették a 1964-től funkcionáló
légi (repülős) hadtesteket „Vazduhoplovni Avijacijski Korpus” (VaK), valamint a
légvédelmi divíziókat „Protivvazduhoplovna-Odbrana” (dPVO) és helyettük
1986-ban megalakult három körzeti légierő és légvédelmi parancsnokság (RV i
PVO). A 155 rpPVO az 5. RV i PVO körzeti légi parancsnokság alá
helyezték ahol 1992-ig funkcionált. 1992-ben a „jugoszláv háború” miatt az 5.
RV i PVO megszűnt, és a háború során újonnan kialakított boszniai 2. RV i PVO
(parancsnokság Szarajevó) alá sorolták be. 1991. őszén már a horvátországi
háborús helyzet miatt a 155. ezredet kivonták Boszniába, ahol „Banja Luka” légi
bázis alá rendelték, de a divíziókat „Bihac, Prijedor, Celinac, Manjaca”
bázisokra irányították át. 1992. júniusában a boszniai bázisáról, a kirobbanó
boszniai háború miatt a szerbiai „Batajnica” bázisra vonták ki az ezred egy
részét, ahol felszámolták. Másik részét pedig bevonták a Boszniában megalakuló
szakadár boszniai szerb haderő kötelékébe. [11]
A 350. légvédelmi rakéta ezred
„Raketni Puk PVO” (rpPVO).
1974. februárban a „Batajnica” légi bázison a 15.
légvédelmi divízió „Protivvazduhoplovna-Odbrana” (dPVO) alá rendeltségében,
megalakult a 350. légvédelmi rakéta ezred „Raketni Puk PVO” (rpPVO). Az ezredet
ezt követően „Vrhnika” (Szlovénia) légi bázisra irányították át. Az ezred alá
tartozott négy darab rakétás divízió (1.rdPVO- Sentvid, 2.rdPVO- Ljubljana
Polje,, 3.rdPVO- Logatec, 4.rdPVO- Postojna,) és egy darab rakéta-technikai
divízió (1.rtdPVO- Vrhnika). A 350. rpPVO ezredet ellátták „Neva M” rakéta rendszerrel[12].
1980-as években újabb
haderőreform „Jedinstvo 1., 2., 3.” részeként megszűntették a 1964-től
funkcionáló légi (repülős) hadtesteket „Vazduhoplovni Avijacijski Korpus”
(VaK), valamint a légvédelmi divíziókat „Protivvazduhoplovna-Odbrana” (dPVO) és helyettük 1986-ban megalakult három
körzeti légierő és légvédelmi parancsnokság (RV i PVO). A 350 rpPVO az 5. RV i PVO
körzeti légi parancsnokság alá helyezték, ahol 1991-ig funkcionált. 1992-ben a
„jugoszláv háború” miatt az 5. RV i PVO megszűnt, és a háború során újonnan
kialakított boszniai 2. RV i PVO (parancsnokság Szarajevó) alá sorolták be.
1991. nyarán a szlovéniai háborús helyzet miatt a 350. ezredet kivonták
Szlovéniából az akkor még biztonságos Boszniába. Az ezred két rakéta divízióját
„Mostar” bázisra, az 1. RV i PVO alá és átirányították, további két divíziót
pedig a 250. rakéta dandár alá irányítottak át 1991. augusztusában, szintén
„Mostar” bázisra. 1992. áprilisában a boszniai bázisáról, a kirobbanó boszniai
háború miatt a szerbiai bázisra vonták ki az ezred egy részét, ahol
felszámolták. Három rakéta divíziót beintegráltak a 250. rakéta dandár alá.[13]
A
117. vadászrepülő ezred „Lovacki Avijacijski Puk” (LAP).[14]
A
117. repülő dandár „Avijacijska Brigada” (ABR).
1964. év előtti
történését a „A JUGOSZLÁV LÉGIERŐ LÉGI
HADTESTEI „Vazduhoplovni Korpus” (VKOS) 1950-1959./ Strukturális reformizáció a
Jugoszláv Légierőben 1950-1959.” és a „A
JUGOSZLÁV LÉGIERŐ LÉGI PARANCSNOKSÁGAI „Vazduhoplovna Komanda” 1959-1964./
Strukturális reformizáció a Jugoszláv Légierőben 1959-1964.” fejezetekben
olvashatók. Ezen leírásban az egység 1964-től egészen 1992-.ig történő
ismertetése olvasható.
Az 1964-es „Drvar-2”
modernizációs és szerkezeti haderőreform révén megszűnik az 1959-1964. közt
funkcionáló légi (repülős) hadtesti parancsnokság „Vazduhoplovna Komanda” (VK)
és helyébe 1964-től a repülős (légi) hadtest „VaK” lép. A 117. ezred 1964-től,
a 5. VK megszűnésével a létrejövő 5. repülős (légi) hadtestbe „VaK” funkcionál
tovább. Az ezred 1953-1956. közt vadászbombázó repülő ezredként „Lovacki
Bombarderski Avijacijski Puk” (LBAP) funkcionált, majd 1956-1991. közt ismét
vadászrepülő ezredként „Lovacki Avijacijski Puk” (LAP) működött tovább. 1951-1960.
közt „Batajnica” légi bázisain állomásoztatta erőit. A 117. ezred 1960-1968.
közt „Pleso” légi bázison állomásozott. erőivel. Ezen erőket alkotta az
1961-ben az ezreden belül létrejövő 124., 125., 126. vadászrepülő századok
„Lovacka Avijacijska Eskadrila” (LAE)[15].
Az 1964-es „Drvar-2”
modernizációs és szerkezeti haderőreform révén megszűnik az 1959-1964. közt
funkcionáló légi (repülős) hadtesti parancsnokság „Vazduhoplovna Komanda” (VK)
és helyébe a repülős (légi) hadtest „Vazduhoplovni Avijacijski Korpus” (VaK)
lép.
A 117. ezred az 5. VK
megszűnésével a létrejövő 5. repülős (légi) hadtestbe „VaK” került besorolásra.
1966-ban a VaK mellett létrejöttek a légvédelmi divíziók (dPVO). A 117. ezredet
a 15. dPVO-hoz[16]
csatolták, ahol 1986-ig tevékenykedtek.
1961-ben a 185.
oktató- kiképző
repülő ezredben „Skolski Avijacijski Puk” (SAP)[17]
létrehozott és 1964-ben a 204. ezredbe[18]
átirányított 129. vadászrepülő századot „Lovacka Avijacijska Eskadrila” (LAE)[19],
1967-ben a 117. vadászrepülő ezred alá vonták be. A 117. ezredben a 129.
századot felfejlesztették, melynek eredménye képen létrejött egy részéből a
229. vadászbombázó repülő század (LBAE). Ezen századot átirányították a 185.
SAP ezredbe. A megmaradt 129. vadászrepülő század viszont továbbra is a 117.
ezredben funkcionált 1982-ig, majd ezen századot is a 185. SAP ezredbe
irányítottak. A 129. vadászrepülő század a 185. SAP ezredben 1991-ig
funkcionált, majd visszatért az ekkor már 117. repülő dandárnak aposztrofált
erőbe, a dandár 105. vadászbombázó repülő[20]
ezredébe.
1968-ban
a 82. repülő dandárból (ABR)[21]
a 238. vadászbombázó
repülő századot (LBAE)[22].
1968-tól 1991-ig a 117. vadászrepülő ezredhez (LAP), illetve mivel 1991-ben
átkeresztelték dandárrá, 1991-től a 117. repülő dandárhoz csatolják.
Szintén
1968-tól, szintén a 82. repülő dandár alól a 117. ezredbe irányították át a
352. felderítő repülő századot „Izvidacka Avijacijska Eskadrila” (IAE)[23],
mely századot átkereszteltek vadászrepülő felderítő századdá „Lovacka Izvidacka
Avijacijska Eskadrila” (LIAE) A század
1974-ig
funkcionált a 117. ezredbe, majd átkerül a 204. repülő dandárba. 1973.
augusztusban a 82. repülő dandárba (ABR) megalakult 351. felderítő repülő
századot (IAE)[24]
1991-ben a 117. repülő dandár alá került. Még ezen évben feloszlatták. Technikáját
a 352. IAE-be integrálták.
1980-as
években újabb haderőreform részeként megszűntették a 1964-től funkcionáló légi
(repülős) hadtesteket (VaK) és helyettük megalakult három körzeti légierő és
légvédelmi parancsnokság (RV i PVO).
1986-tól megszűnt a
15. légvédelmi divízió az ezred az 5. RV i PVO légierő körzeti parancsnoksága
alá sorolták be, ahol 1992-ig funkcionált, majd az 1991-1992-es „jugoszláv háború”
miatt, a horvátországi harcok részeként megszűnő 5. RV i PVO helyett a
megalakuló boszniai, Szarajevó parancsnokság alatt működő 2. RV i PVO
parancsnokság alá rendelték.
1987-ben a 82.
dandárból a bihácsi bázison (Zeljava) megalakult a 117. dandár parancsnoki
repülős osztálya „Stabna Avijacijska Odeljenja” (SAO), mely 1990-ig
funkcionált.
Az ezred 1968- 1992.
közt „Bihac-Zeljava” légi bázisain állomásoztatta erőit. 1991-ben az ezredet
átnevezték 117. repülő dandárnak „Avijacijska Brigada” (ABR), és bevonták a
horvátországi háborúba. 1992. után az ezred kivonásra került Bihácsból
Batajnicába és beintegrálódott a 83. és 204. vadászrepülő ezredekbe.
Az ezredet ellátták
az 1953-tól 1956-ig funkcionáló „F–84 G Thunderjet”[25]
amerikai sugárhajtású vadászbombázó repülőgépekkel, majd jöttek az 1956-1963.
közt szolgáló „Sabre F-86E”[26]
amerikai transzszonikus vadászrepülőgépek, aztán az 1961-1968. közti
funkcionáló „North American F-86D Sabre Dog”[27]
amerikai elfogó vadászgépek, az 1968-tól 1992-ig szolgáló „MIG- 21 (F, PFM, BIS, R)”[28]
szovjet harcászati vadászrepülőgépek. 1991-1992. közt szolgálatba álltak a
hazai, jugoszláv gyártású „J-22 Orao”[29]
csapásmérő és „J-21 Jastreb”[30]
csapásmérő harci repülők.[31].
[1] Már 1940. májusában megalakult a belgrádi
székhelyű Területi Légvédelmi Parancsnokság „Komandu Teritorijalne Vazdusne
Odbrane” (KTVO), mely fő feladata volt Jugoszlávia egészének védelme az
ellenséges légitámadástól. Alap feladatok közé sorolták a regionális alakulatok
légi objektumainak, valamint a harci és tartalék segédrepterek biztosítása, az
ellenséges légi deszant elleni alakultok helyőrségeinek biztosítása. A KTVO alá
tartozott a szintén belgrádi székhelyű légvédelmi (repülők elleni) főparancsnokság
„Komanda Protivavionska Obrana” (K PAO). A K PAO részét képzete a Felügyeleti
és Jelentéstételi Légtérvédelmi Szolgálat „Sluzbu Osmatranju i Javljanja”
(IVOJ), mely alá tartoztak a megfigyelő és jelentési szolgálat megfigyelő
állomásai, hírszerző és fő hírszerző központok, hírszerző hálózatok, mely
utóbbi speciális telefonhálózattal rendelkeztek, és jelentéseiket a légi övezet
parancsnokságainak nyújtották be. A K PAO Jugoszlávia légtérvédelmének céljából
az államot öt légvédelmi zónára „Vazdusna Zona” (VAZ).
[2] 1968. márciusában alakult meg a 11.
dPVO alárendeltségében a 385. műszaki század „Inzinjerijska Ceta” (INZc).
1980-as években újabb haderőreform „Jedinstvo 1., 2., 3.” részeként
megszűntették a 1964-től funkcionáló légi (repülős) hadtesteket „Vazduhoplovni
Avijacijski Korpus” (VaK) és helyettük 1986-ban megalakult három körzeti
légierő és légvédelmi parancsnokság (RV i PVO). A 385. műszaki századot a 15.
dPVO alá rendelt 344. műszaki századdal
együtt áthelyezték az 1. RV i PVO alá 1986. februártól, ahol a
szarajevói 339. műszaki zászlóalj alá
vonták be. Bojan Dimitrijevic: Jugoslovensko Ratno Vazduhoplovstvo I
Protivvazdusna Odbrana.
[3] A 339. műszaki zászlóalj 1987. alakult meg a 344.
és 385. műszaki századokból Szarajevóban az 1. RV i PVO alá rendelve. A
zászlóalj „Batajnica” és „Sarajevo” bázisokon állomásoztatta századait. 1990.
márcisuban feloszlatták. Bojan Dimitrijevic: Jugoslovensko Ratno
Vazduhoplovstvo I Protivvazdusna Odbrana,
[4] Bojan Dimitrijevic: Jugoslovensko
Ratno Vazduhoplovstvo I Protivvazdusna Odbrana,
[5] 1951. márciusában alakult meg a
105. VOJIN zászlóalj, „Zagreb” bázison. A zászlóalj két légtérfigyelő és légi
jelentő „Vazdusno Osmatranje i Obavestavanje o Vazduhoplovna” (VOOV) század, tíz megfigyelő állomáshely alkotta,
majd 1951-től már rendelkezett négy radarral és egy radar századdal. 1955.
júniusban a 105. VOJIN zászlóaljból létrehozták a 275. VOJIN ezredet. LÁSD:
Légvédelem fejezetet.
[6] Bár megalakult 1955-ben a 109.
számú bVOJIN zászlóalj is, de az azonnal be is integrálódott a 275. pVOJIN
ezredbe. LÁSD: Légvédelem fejezetet.
[7] LÁSD: Légvédelem és
légtérmegfigyelés fejezetet
[8] Bojan Dimitrijevic: Jugoslovensko
Ratno Vazduhoplovstvo I Protivvazdusna Odbrana,
[9] Bojan Dimitrijevic: Jugoslovensko
Ratno Vazduhoplovstvo I Protivvazdusna Odbrana,
[10] https: // www. reptar. hu/
repulogepeink/ sz-75m- volhov- kozepes- hatotavolsagu-
legvedelmi-raketarendszer. html
[11] Bojan Dimitrijevic: Jugoslovensko Ratno Vazduhoplovstvo I
Protivvazdusna Odbrana,
[12] https: // bs. wikipedia. org/ wiki/ S-125_Neva/ Pe%C 4 %8 Dora,
https: // hu. wikipedia. org/ wiki/ SZ% E2% 80 % 9 3125_Nyeva % E2%80%93M
[13]
Bojan Dimitrijevic: Jugoslovensko Ratno Vazduhoplovstvo I Protivvazdusna
Odbrana,
[14] LÁSD: VKOS 1950-1959. fejezet, és
VK 1959-1964. fejezet/ A 5. repülős (légi) hadtesti parancsnokság./ A 117.
vadászrepülő ezred „Lovacki Avijacijski Puk” (LAP).
[15] A
124. LAE 1961-ben alakult meg a 117. vadászrepülő ezreden belül „Pleso” légi
bázison (Zagreb). A század rendelkezett 1961-ben amerikai „F-86E”, majd
1963-tól amerikai „F-86D” harci repülőkkel. 1967-ben a század „Pleso” bázisról
átköltözött „Bihac” bázisra, ahol 1992-ig állomásozott. 1992-től Bihácsról
kivonták a boszniai háború miatt „Ponikva” légi bázisra. 1967-től a században
megjelent a „MIG-21” szovjet harci repülőcsalád repülőgépei. Bojan
Dimitrijevic: Jugoslovensko Ratno Vazduhoplovstvo I Protivvazdusna
Odbrana.”
A 125. LAE 1961-ben
alakult meg a 117. vadászrepülő ezreden belül „Pleso” légi bázison (Zagreb). A
század rendelkezett 1961-ben amerikai „F-86E”, majd 1963-tól amerikai „F-86D”
harci repülőkkel. 1967-ben a század „Pleso” bázisról átköltözött „Bihac”
bázisra, ahol 1992-ig állomásozott. 1992-től Bihácsról kivonták a boszniai
háború miatt „Ponikva” légi bázisra. 1967-től a században megjelent a „MIG-21”
szovjet harci repülőcsalád repülőgépei. Bojan Dimitrijevic: Jugoslovensko Ratno
Vazduhoplovstvo I Protivvazdusna Odbrana.”
A 126. LAE 1961-ben
alakult meg a 117. vadászrepülő ezreden belül „Pleso” légi bázison (Zagreb). A
század rendelkezett amerikai „F-86E” harci repülőkkel. 1964-ben a századot
kivonták a 117. ezredből és átirányították a 204. ezred alá (LÁSD: VKOS 1950-1959. fejezet, VK 1959-1964.
fejezet, VaK 1964-1986. fejezet, RV i PVO 1986-1992. fejezet/A 204.
vadászbombázó repülő ezred „Lovacki Bombarderski Avijacijski Puk” LBAP).
Bojan Dimitrijevic: Jugoslovensko Ratno Vazduhoplovstvo I Protivvazdusna
Odbrana.”
[16]
LÁSD: Légvédelem és légtérmegfigyelés fejezet.
[17]
LÁSD: Oktatás és képzés fejezet/ A 185. kiképző-oktató repülő ezred (SAP).
[18] LÁSD: VKOS 1950-1959. fejezet, VK 1959-1964. fejezet, VaK
1964-1986. fejezet, RV i PVO 1986-1992. fejezet/A 204. vadászrepülő ezred
(LAP).
[19]
1961. áprilisában alakult meg a pulai 185. kiképző ezredben a 129. LAE.
1961-1964. közt a századot a 204. vadászrepülő ezredbe (LÁSD: VKOS 1950-1959. fejezet, VK 1959-1964. fejezet, VaK 1964-1986.
fejezet, RV i PVO 1986-1992. fejezet/A 204. vadászrepülő ezred LAP).vonják
be. 1967-től a 117. vadászrepülő ezredbe irányították át a 129. vadászrepülő
századot „Lovacka Avijacijska Eskadrila” (LAE). 1975. áprilisában a 129. LAE
egy részéből létrehozták a 229. vadászbombázó repülő századot (LBAE), amit
ismét bevontak a pulai 185. kiképző ezredbe, (LÁSD: Oktatás és képzés fejezet/A 185. kiképző-oktató repülő ezred SAP).
A 229. LBAE 1991-1992. közt „Golubovic” bázisra irányították és bevonták a 172.
vadászbombázó repülő ezredbe (LÁSD: VKOS
1950-1959. fejezet, VK 1959-1964. fejezet, VaK 1964-1986. fejezet, RV i PVO
1986-1992. fejezet/A 172. vadászbombázó repülő ezred LBAP). Meg kell
említeni, hogy a 129. LAE azon része, mely nem integrálódott be a 229. LBAE
alá, az megmaradt 129. LAE-ként a 117. ezredben 1982-ig. 1982-től a 129. LAE-t
bevonták ismét a pulai 185. kiképző ezred alá. Az 1991-ben kitörő horvátországi
háború során a századot a 117. ABR alá vonták be és 1991. szeptemberben a
tuzlai bázisra irányították át Pulából. A 117. ABR-ben a 105. vadászbombázó
repülő ezred (LBAP) alá került (LÁSD: Oktatás
és képzés fejezet/ A 105. vadászbombázó ezred. ) bevonásra, ahol 1992.
januártól kezdte meg a század a szolgálatát. 1992. áprilistól bevonták a
Repülős Katonai Akadémia VVA (LÁSD:
Oktatás és képzés) alá és Tuzlából kivonásra került „Pristina” bázisra.
1992. májusban megszűnik a század és technikai parkját és állományát a 83. és
204. vadászrepülő ezredbe integrálták (LÁSD:
VKOS 1950-1959. fejezet, VK 1959-1964.
fejezet, VaK 1964-1986. fejezet, RV i PVO 1986-1992. fejezet/83. és 204.
vadászbombázó ezred). Bojan Dimitrijevic: Jugoslovensko Ratno Vazduhoplovstvo I
Protivvazdusna Odbrana.”
[20] LÁSD:
Oktatás és képzés fejezet/ A 105. ezred.
[21] LÁSD: VKOS 1950-1959. fejezet,
VK 1959-1964. fejezet, VaK 1964-1986. fejezet, RV i PVO 1986-1992. fejezet/ A
109. vadászbombázó repülő ezred (LBAP)/82. dandár.
[22] 1961. áprilisban a „Cerklje”
bázison a 109. vadászbombázó repülő ezredben (LÁSD: VKOS 1950-1959. fejezet, VK 1959-1964. fejezet, VaK 1964-1986.
fejezet, RV i PVO 1986-1992. fejezet/ A 109. vadászbombázó repülő ezred LBAP)
megalakult a 238. vadászbombázó ezred (LBAE), ellátva kezdetben amerikai
„F-84G”, majd jugoszláv „J-21 Jastreb” és „Orao” harci repülőkkel. A 109.
ezredet 1966-ban átnevezték 82. repülő dandárrá „Avijacijska Brigada” (ABR).
1991-ben kirobbanó horvátországi háború során a századot átirányították „Banja
Luka” bázisra és bevonták a 117. ABR alá. Bojan Dimitrijevic: Jugoslovensko Ratno
Vazduhoplovstvo I Protivvazdusna Odbrana.”
[23] A 352. felderítő repülő
század „Izvidacka Avijacijska Eskadrila”
(IAE).1961. áprilisban alakult meg a 352. felderítő repülő század „Izvidacka
Avijacijska Eskadrila” (IAE) a plesói 184. felderítő repülő ezred „Izvidacki
Avijacijski Puk” (IAP) alá rendelve, ellátva 1961-1963. közt „F–84 G
Thunderjet” amerikai sugárhajtású
vadászbombázó repülőgéppel, 1964-1968. közt „North American F-86D Sabre Dog”
amerikai elfogó vadászgéppel, 1968-1997. közt pedig „MIG- 21 (R)” szovjet harcászati vadászrepülőgéppel,
amerikai (USA) „Lockheed C-141 Starlifter és 151 ” szállító repülőkkel. A
század 1968-ig Bihácson állomásozott, majd 1992-től „Batajnica” légi bázison.
1961-1965. közt a 184. IAP alá volt rendelve, majd 1966-tól a 16. felderítő
repülő dandár „Izvidacka Avijacijska Brigada” IABR (LÁSD: VaK 1964-1986. fejezet /A 16. felderítő repülő dandár „Izvidacka
Avijacijska Brigada” IABR) alá, de
még 1966. év végén a 82. repülő dandárhoz (LÁSD:
VKOS 1950-1959. fejezet, VK 1959-1964. fejezet, VaK 1964-1986. fejezet, RV i
PVO 1986-1992. fejezet/ A 109. vadászbombázó repülő ezred LBAP/ A 82. repülő
dandár ABR) csatolják, ahol 1968-ig működött a század. 1968-tól 1974-ig a
117. vadászrepülő ezredhez LAP, csatolják, mint 352. vadászrepülő felderítő
századot „Lovacka Izvidacka Avijacijska Eskadrila” (LIAE). 1974-től azonban
átkerült a 204. repülő dandár alá 1990-ig.( LÁSD:
VKOS 1950-1959. fejezet, VK 1959-1964. fejezet, VaK 1964-1986. fejezet, RV i
PVO 1986-1992. fejezet/ A 204. vadászbombázó repülő ezred/ A 204. repülő dandár.)
1991-től 1992-ig a század önálló erőként a légierő főparancsnokság (KM RV i
PVO) alá sorolták be, majd 1992-től a 204. repülő dandár alá rendelték. Meg
kell említeni, hogy a 352. IAE századba integrálták be 1991-ben, a 82.
dandárban 1973-ban megalakult és 1991-től már a 117. dandárba funkcionáló 351.
IAE. századot. Bojan Dimitrijevic: Jugoslovensko Ratno Vazduhoplovstvo I
Protivvazdusna Odbrana
[24] LÁSD: VKOS
1950-1959. fejezet, VK 1959-1964. fejezet, VaK 1964-1986. fejezet, RV i PVO
1986-1992. fejezet/ A 109. vadászbombázó repülő ezred (LBAP)/82. dandár.
[25] https://hu.wikipedia.org/wiki/F%E2%80%9384_Thunderjet
[26]
https://hu.wikipedia.org/wiki/F%E2%80%9386_Sabre
[27]
https://en.wikipedia.org/wiki/North_American_F-86D_Sabre
[28]
https://en.wikipedia.org/wiki/Mikoyan-Gurevich_MiG-21
[29]
https://hu.wikipedia.org/wiki/J%E2%80%9322_Orao
[30]
https://en.wikipedia.org/wiki/Soko_J-21_Jastreb
[31] Bojan Dimitrijevic: Jugoslovensko
Ratno Vazduhoplovstvo I Protivvazdusna Odbrana.”
Az 1980-as évek
haderőreformja.
1964-től
a „Drvar-2” haderőreform részeként, eredménye képen a légierőnél, a
főparancsnokság mellett létrejött két repülős hadtest „Vazduhoplovi Avijacijski
Korpus” (VaK) az 1. és az 5.. A légvédelem (PVO) tekintetében pedig két hadtest
(tizenhárom divízió), 1. és 5., három VOJIN ezred, valamint megalakult a
meterológiai szolgálat és adminisztrációs osztály. Új egységek alakulnak meg a
„VaK” alatt és új katonai repülőterek, bázisok is létesülnek, valamint a
bihácsi „Bihac” titkos bunker reptéri bázis „Zeljava”. A repülők és
helikopterek tekintetében a jugoszláv légierő követve a fejlődést a
szovjetektől modern helikoptereket szerzett be („MI” és „Kamov” család), a
franciáktól a „SA-341 Gazela” helikopterek licensze alapján pedig saját
gyártásban modern helikoptereket állítottak szolgálatba. Elkészültek a haza
gyártású „Jastreb, Orao, Galeb, Kraguj” repülők és megérkeztek a szovjet modern
„MiG”-ek.
1980-as évek
közepétől a Jugoszláv Légierő és Légvédelem szerkezetében, hadrendjében
haderőreform végrehajtására került sor, „Jedinstvo 1.” megnevezéssel. Ezen
reform magába foglalta a repülőgép és légvédelmi haditechnika modernizálását,
és maga a struktúra átalakítását.
Az átalakítás
során 1986-tól megszűntették a 1964-től
funkcionáló légi (repülős) hadtesteket „Vazduhoplovni Avijacijski Korpus” (VaK)
és helyettük 1986-ban megalakult három körzeti légierő és légvédelmi
parancsnokság (RV i PVO); 1. , 3., 5. „RV i PVO”.
1986-ban
az 1. „Vazduhoplovni
Avijacijski Korpus” (VaK) légi hadtestet átszervezik és átnevezik 3. hadtest
légierő és légvédelem „3. Korpus RV i PVO” megnevezésre. A hadtest színtű erő
főparancsnoksága „Nis” légi bázison funkcionált.
1986-ban
átszervezik az 5. „Vazduhoplovni Avijacijski Korpus” (VaK) légi hadtestet és
átnevezik 5. hadtest légierő és légvédelem „5. Korpus RV i PVO” megnevezésre. A
hadtest alá sorolták; „Pleso, Cerklje, Lucko, Bihac, Pula, Zemunik” légi
reptéri bázisokat. Maga a főparancsnokság az „Zagreb” légi bázison működött. A
hadtesthez sorolják a 15. légvédelmi divíziót (PVO).
1986-ban
a 11. légvédelmi divízió átszerveződéséből „Banjici-Beograd” főparancsnoksággal
megalakult az 1. hadtest légierő és légvédelem „1. Korpus RV i PVO”. A hadtest
alá tartozott a „ Batajnica, Tuzla, Rajlovac, Mostar, Divulje, Zemunik” légi
bázisok. A főparancsnokság „Batajnica” bázison funkcionált.
VÉGE
forrás:
-
Vidosav Kovacevic: Jugoslavensko Ratno Vazduhloplovstvo i Protivvaazdusna
Odbrana.- komanda RV i PVO.Beograd 1988.
-Sasa
Oluic, Goran Antic, Bojan Dimitrijevic: 204 Lovacki Avijacijski Puk
-Miroslav Jandric: One Hundred
Years of the Serbian Air Force (1912. – 2012.)
-Srpska avijatika 1912.-1918.
Muzej jugoslovenskog
vazduhoplovstva Beograd, 1993.
-Bojan
B. Dimitrijevic, Milan Micevski, Predrag Miladinovic:"Kraljevsko
vazduhoplovstvo 1918.-1944.
-Bojan
B. Dimitrijevic: Jugoslovensko Ratno Vazduhoplovstvo i Protivvazdusna Obrana Beograd,
2017.
-Bojan
B. Dimitrijevic:"Jugoslavensko ratno vazduhoplovstvo 1942.-1992.
-Bojan
Blagoje Dimitrijevic: Jugoslavenska armija neposredno nakon zavrsetka rata
1945. godine
-Ing.
Ognjan M. Petrovic i Cedomir Janic: Kratka istorija vazduhoplovstva u Srbiji
-US
Airforce Historical Study No 2. :
Fueling_the_Fires_of_Resistance, Special_ operations_ AAF_ aid_ to_
European_ resistance_ movements_1943-1945
-Zivojina
B. Spasica: Drugo Zasedanje AVNOJ-a 1943
-Lazarevic
Bozo (1972): Vazduhoplovstvo u NOR-u 1941-1945. Beograd: Vojnoizdavacki zavod.
-Pejcic
Predrag (1991). PRVA I DRUGA ESKADRILA NOVJ. Beograd: Vojnoizdavaki i novinski
centar.
-Kovacevic
Milos ed. (1965). Vazduhoplovstvo u narodnooslobodilackom ratu Jugoslavije
(PDF). Zemun: Komanda Ratnog vazduhoplovstva.
-
Boris Ciglic, Dragan Savic: Croatian Aces of World War 2
https://otpisani.niceboard.com/t1385-kaproni-bugarski-kb-11-fazan
https://en.wikipedia.org/wiki/Croatian_Air_Force_(Independent_State_of_Croatia)
http://www.paluba.info/smf/index.php?topic=18446.25;imode
https://www.wikiwand.com/en/Royal_Yugoslav_Army_Air_Force
https://bs.wikipedia.org/wiki/Ratno_vazduhoplovstvo_i_protivvazdu%C5%A1na_odbrana_SFRJ
http://www.paluba.info/smf/index.php/topic,18446.60.html http://udruzenjepvlps.org/blog/2018/05/20/secanje-na-21-maj-negdasnji-dan-rv-i-pvo-biser-u-mozaiku-vazduhoplovnih-tradicija/
http://www.vti.mod.gov.rs/ntp/rad2013/1-13/0/0.pdf
https://102nd.org/index.php/istorija/38-100-godina-u-10-crtica
http://www.paluba.info/smf/index.php/topic,12865.0.html
https://otpisani.niceboard.com/f34-vazduhoplovi
https://tehnika.lzmk.hr/ratno-zrakoplovstvo/
http://www.mjrv.mod.gov.rs/pages_files/istorijat_files/istorija.html
https://obris.org/predstavljamo/predstavljamo-jugoslavensko-ratno-vazduhoplovstvo-1942-1992/
https://www.vojnaknjizara.com/product-category/yu-ratovi/page/10/
https://www.vojnaknjizara.com/product-category/yu-ratovi/page/10/
Szerkesztette: „Szatmári”
Az írásmű nem tudományos jellegű,
szerkezetében, tartalmában annak nem felel meg. A forrásokat az írásos anyag
végén tüntettem fel.
A szerkesztett anyag bárminemű felhasználása
céljából kérjük lépj kapcsolatba a szerkesztővel a Facebook oldalunkon:
https://www.facebook.com/groups/1661385440810107/
vagy email-en. program5000@gmail.com
A fent írott szöveg más fórumra,
weboldalra, facebook-ra, blogra.....történő beillesztése, beollózása, beírása,
felhasználása esetén kérjük feltüntetni a szerzőt és a forrás linkünket
!!!
FOLYTATÁS
AZ 6. RÉSZBEN































Megjegyzések
Megjegyzés küldése